Elektronsko poslovanje u malom biznisu Pregled
SADRŽAJ
UVOD
INTERNET
Poslovne i procesne funkcije u preduzeću
Organizacija poslovnih funkcija
Osnovne poslovne funkcije
VLASNIČKO UPRAVLJANJE
MENADŽERSKO RUKOVOĐENJE
Izvršne poslovne funkcije
Poslovna funkcija razvoja
Moguća organizacija poslovne funkcije razvoja
Kadrovska poslovna funkcija
Moguća organizacija kadrovske poslovne funkcije
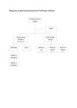
Poslovna funkcija nabave
Moguća organizacija poslovne funkcije nabave
Financijska poslovna funkcija
Moguća organizacija financijske poslovne funkcije
Računovodstvena poslovna funkcija
Moguća organizacija računovodstvene poslovne funkcije
Administrativna poslovna funkcija
Moguća organizacija administrativne poslovne funkcije
ZAKLJUČAK
LITERATURA
UVOD
Elekronsko poslovanje (en:E-business) jeste vođenje poslova na Internetu,što ne
podrazumjeva samo kupovinu i prodaju,već organizaciju poslovanja firme u mrežnom
okruženu,organizovanje poslovne komunikacije prema klijentima i bigu o
klijentima.Izraz elektronsko poslovanje je prvi put upotrijebljen od strane američke
kompanije IBM da bi se označilo poslovanje uz značajnu primjenu
savremene,elekronske tehnologije.Do tada se ovaj izraz odnosio na poslovanje u
sektoru elektronike.
Podelektronskim poslovanjem podrazumjevamo obavljanje poslovnih procesa uz
primjenu elektronske tehnologije.Elektronska tehnologija podrazumijeva kombinovanu
upotrebu informacionih tehnologija i telekomunikacija.Ova vrsta tehnologije
omogućava slanje velikog broja informacija ,na velike daljine u kratkom vremenskom
periodu.To omogućava preduzeću,koji u svom poslovanju koristi elektronsku
tehnologiju,da ostvari značajne uštede u troškovima poslovanja,efikasnije obavlja svoje
zadatke i,samim tim, bude konkurentnije na tržištu.Danas e-poslovanje ostvaruje
ekspanzitivan rast.U dosadašnjem periodu e-poslovanje je doživjelo posebnu
ekspanziju u maloprodaji,izdavaštvu i u finansijskim uslugama.Generalno
posmatrano,prednost elektronskog u odnosu na tradicionalno poslovanje su vezani
vezane za povećanje kvaliteta,agilnosti,za dodatne usluge sa jedne strane ,i za sniženje
prodajnih cijena,smanjenje vremena izlaska na tržište ,odnosno realizivanje transakcija
sa druge strane.Takođe se intezivira zajednički nastup na elektronskom tržištu vezan za
razvoj elektronskih partnerstva.
Elektronsko poslovanje (Electronic Business) ili E-poslovanje (e-Business) jeste vođenje
poslova na Internetu,što ne podrazumijeva samo kupovinu i prodaju,negi i brigu o
klijentima i poslovnim partnerima,kao i organizaciju poslovanja u sopstvenoj firmi
online i organizacija prema klijentima.
Elektronsko poslovanje predstavlja poslovnu transformaciju zasnovanu na:
Udruživanju preduzeća ( integracija)
Procesu saradnje ( kolaboracija)
Globalnom mrežnom povezivanju korišćenjem Interneta kao medija
Među najvažnijim procesima e-poslovanja se ističu:
Prikupljanje podataka i informacija
Marketing:promocija,podrška kupcima, uvođenje novog proizvoda,...
Online prodaja (proizvoda i usluga)
Komunikacija.
E-trgovina se može posmatrati sa šireg i užeg stanovišta, pa tako šira definicija
obuhvata razmjenu poslovnih informacija, održavanje poslovnih odnosa i vođenje poslo
vnih transakcija sredstvima telekomunikacionih mreža. A uža definicija obuhvata

INTERNET
Internet je globalna računarska mreža. Prije svega, pojam internet znači mreža unutar
mreže, ili interna konekcija između više računara. Strukturno postoje male mreže koje
se međusobno vezuju, i time čine ovu strukturu. Internet se sve više naziva globalnom
mrežom informacija (velika internacionalna-globalna baza podataka). Broj računara na
internetu se trenutno procjenjuje na oko 150.000.000. Količina informacija koju ti
serveri posjeduju je ogromna, i teško je procjeniti i prikazati realno kolika je ona zaista.
Internet kao globalna svjetska mreža nema cenzuru i nema prepreka. Dostupna je na
svakom djeliću planete Zemlje, naravno, uz odgovarajuću opremu. Da bi pristupili ovoj
mreži moramo imati jedan od sistema za komunikaciju kao što su:
Analogna telefonska linija
kablovski
bežični
satelitski
Već od prvih dana pa sve do danas, Internet je proslavio mnogo „rođendana“, ali koji je
pravi teško će se složiti i najbolji poznavaoci istorije informatike. Neki tvrde kako je to
1961. kad je dr.Leonard Klajnrok na univerzitetu MIT prvi put objavio rad o
tehnologiji. Neki navode 1969. godinu kao godinu rođenja Interneta
jer
je
tada
Ministarstvo odbrane
SAD-a odabralo
Advanced Research Project Agency Network
, poznatiju kao ARPANET, za istraživanje
i razvoj komunikacija i komandne mreže koja će preživeti nuklearni napad.
Sedamdesete godine donijele su nekoliko veoma važnih otkrića koja su obilježila razvoj
Interneta kakvog danas znamo, a potom se dogodilo i odvajanje ARPANET-a iz vojnog
eksperimenta u javni istraživački projekt. Vjerovatno je najvažniji trenutak bio 1983. kad
je tadašnja mreža prešla sa NCP-a (
Network Control Protocol
) naTCP/IP (
Transmission
Control Protocol / Internet Protocol
), što je značilo prelazak na tehnologiju kakva se i
danas koristi. Protokoli su standardi koji omogućavaju komunikaciju računara
putem mreže, a1983. g o d i n e m a n j e o d 1 0 0 0 r a č u n a r a j e b i l o
s p o j e n o s a ARPANET koristeći relativno primitivni Netvork Kontrol Protokol, koji je
uprkos mnogim ograničenjima, bio upotrebljiv u malim mrežama, i nije bio dovoljno
fleksibilan za širu upotrebu. Kako se ARPANET eksponencijalno povećavao,
vidjelo se kako je potreban opštiji pristup komunikacionom protokolu kako bi mogli
biti udovoljeni sve veći zahtjevi i stvarana sve komplikovanija mreža računara. Vinton
Cerf koji je sa Robertom Kanomstvorio TCP/IP protokol, jednom je rekao: Stvorili smo
protokol koji će se koristiti i u velikom mrežama s velikom brojem računara, protokol
koji će nositi Internet budućnosti, što je značilo da mora biti fleksibilan kako bi različite
mreže mogle funkcionisati u zajedničkom okruženju. Naime već je tada bilo jasno kako
će Internet biti velika mreža sastavljena od velikog broja manjih mreža. Ali tada je
prelaz na TCP/IP bio kontraverzan: neki djelovi informatičke zajednice željeli
su prihvatanje drugih standarda, a najviše se pominjao Open
System Interconection Protocol. ARPANET je prije službenog prelaza na TCP/IP u
nekoliko navrata isključio NCP prenos podata kakako bi uvjerio „
nevjerne tome
“ da se
NCP može isključiti po želji.Vinton Cerf i Robert Kan počeli su rad na novom protokolu
puno prije 1983.godine,tačno 10 godina ranije javila se ideja o novom protokolu, a
sljedećih godina su se razvijali i usavršavali detalji protokola koji će promjeniti istoriju.
Implementacija TCP/IP-a u tadašnje vrijeme i operativne sisteme trajala je skoro 5
godina, dok je na ARPANET bilo spojeno oko 400 računara. Situaciju je pojednostavio
detalj što su mnogi računari koristili
Packet Radio
i
Packet Satellite
koje su već nekoliko
godina radile sa TCP/IP protokolom.

Organizacija poslovnih funkcija
Funkciju je moguće definirati kao skup povezanih aktivnosti koje doprinose obavljanju
ukupnog zadatka preduzeća i njegove uspješnosti.
Cjelokupno poslovanje preduzeća se raščlanjuje na poslovne funkcije kao djelomične
funkcionalne poslovne procese izraz “poslovna funkcija” nije jednoznačno definiran što
izaziva brojne probleme u teoriji i praksi.
Najčešće se brkaju pojmovi poslovna funkcija i organizacijska jedinica poslovna funkcija
je djelatnost sastavljena od niza međusobno povezanih i usklađenih poslova kojima se
ostvaruje dio ukupnog zadatka preduzeća organizacijska jedinica je ekonomsko
sociološka grupacija radnika koji na sebe preuzimaju realizaciju određenog zadatka,
odnosno poslovnog procesa.
Organizacijska jedinica je nositelj određene poslovne funkcije ili poslovnog procesa.
Proces grupiranja istovrsnih međusobno povezanih poslova preduzeća naziva se
klasifikacija poslovnih funkcija.
Najčešća je sljedeća klasifikacija poslovnih funkcija na:
1. osnovne poslovne funkcije (raščlanjeni zadaci vlasnika i menadžera te njihovi
međusobni odnosi nadređenosti i odgovornosti)
2. izvršne poslovne funkcije (raščlanjeni zadaci izvršioca i njihovih grupiranih zadataka
na temelju raspoložive tehnologije s ciljem zadovoljenja svrhe postojanja preduzeća).
Osnovne poslovne funkcije se dijele na:
1. vlasničko upravljanje
2. menadžersko rukovođenje
Izvršne poslovne funkcije se dijele na:
1. funkcija razvoja,
2. kadrovska funkcija,
3. funkcija marketinga,
4. funkcija nabave,
5. funkcija proizvodnje,
Želiš da pročitaš svih 26 strana?
Prijavi se i preuzmi ceo dokument.
Slični dokumenti
Ovaj materijal je namenjen za učenje i pripremu, ne za predaju.