Kako lečiti nesanicu Pregled
1
MEDICINSKI FAKULTET UNIVERZITETA U NIŠU
KATEDRA FARMAKOLOGIJA SA TOKSIKOLOGIJOM
SEMINARSKI RAD
TEMA:
KAKO LEČITI NESANICU?
STUDENTI:
Ljupka Lovrić 1000F
Natalija Kitanović 1013F
Sabrina Abu Mayyaleh 1030F
Natalija Milenković 1025F
Miloš Grujić 984F
2
Sadržaj:

4
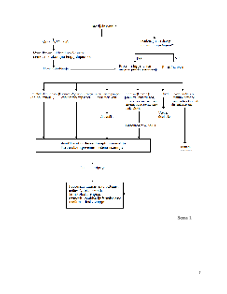
Kategorije poremećaja spavanja
Insomnija je razvrstana na razne načine u nekoliko različitih klasifikacionih sistema. U
ovom radu koristi se Internacionalna klasifikacija poremećaja spavanja (ICSD-2) kao osnova za
klasifikaciju insomnija. ICSD vidi insomniju kao jednu od osam velikih poremećaja spavanja, u
okviru koje se navodi 12 specifičnih insomnija (Tabela 1). ICSD-2 pravi razliku između opštih
dijagnostičkih kriterijuma koji važe za sve insomnije i specifičnih kriterijuma za svaku od
dijagnoza.
Kriterijumi za dijagnozu insomnije
Najmanje jedan od navedenih simptoma:
Poteškoće da se zaspi i/ili održi san, spavanje koje ne odmara, problemi sa spavanjem bez
obzira na postojanje adekvatnih uslova, prerano buđenje
Najmanje jedan od navedenih uticaja na dnevne aktivnosti koje su u vezi sa otežanim
spavanjem:
Pogoršanje pažnje, koncentracije ili pamćenja; pospanost tokom dana; nesreće prilikom
vožnje ili greške na poslu; zamor; gastrointestinalne tegobe; nedostatak motivacije;
promene raspoloženja; poteškoće u komunikaciji sa ljudima; glavobolja
5
Tabela 1
.
Na osnovu trajanja, nesanica se može podeliti na primarnu i sekundarnu nesanicu.
Kod
primarne nesanice
se poteškoće sa spavanjem ne mogu objasniti nekim osnovnim
telesnim, psihičkim problemom ili problemom u okolini. Obično je vezan za specifičan uzrok:
stresogeni činioci iz svakodnevnog života ili specifični stresogeni činioci, uzbuđenje, bolest, bol,
promene vremenskih zona zbog putovanja, promena rasporeda spavanja, rad u smenama, svetlo,
buka itd. Nesanica obično nestaje kada se otkloni uzrok ili se osoba adaptira na njega, mada
postoje i slučajevi kada poremećaj i dalje ostaje nakon otklanjanja uzročnika istog.
Sekundarna nesanica
je znatno češća od primarne. Poteškoće sa spavanjem se javljaju
udružene sa nekim drugim poremećajem ali je uzročnika teško odrediti. Ovaj vid nesanice je
obično povezan sa lošim navikama, psihijatrijskim poremećajima, različitim spoljašnjim
faktorima, organskim oboljenjima, upotrebom lekova, psihosocijalnim uslovima, upotrebom
psihoaktivnih supstanci i drugim poremećajima spavanja.
Rebound (povratna) nesanica
javlja se prilikom odvikavanja od lekova za spavanje.
Mozak i telo su prilagođeni za spavanje koje je potpomognuto lekovima i u njihovom odsustvu
telo doživljava nesanicu kao odgovor na nedostatak leka. Povratna nesanica, kao neželjeno
dejstvo je čest razlog za izbegavanje upotrebe pojedih lekova u slučajevima kada je to moguće.
1) Insomnije
Insomnije (specifični poremećaji)
1) poremećaj disanja u vezi sa spavanjem
1) adaptaciona (akutna) insomnija
2) hipersomnije centralnog porekla
2) bihejvioralna insomnija detinjstva
3) poremećaji cirkadijalnog ritma
3) psihofiziološka insomnija
4) parasomnije
4) paradoksalna insomnija
5) poremećaji pokreta vezani za spavanje
5) idiopatska insomnija
6) izolovani simptomi
6) neadekvatna higijena spavanja
7) drugi poremećaji spavanja
7) insomnija posledica mentalnog poremećaja
8) insomnija posledica određenog medicinskog stanja
9) insomnija posledica zloupotrebe lekova ili
supstanci
10) insomnija koja nije posledica zloupotrebe lekova
ili supstanci ili poznatog fiziološkog stanja,
nespecifikovana
11) fiziološka (organska) insomnija, nespecifikovana

Želiš da pročitaš svih 20 strana?
Prijavi se i preuzmi ceo dokument.
Slični dokumenti
Ovaj materijal je namenjen za učenje i pripremu, ne za predaju.