Ljudski resursi Pregled
BEOGRADSKA POSLOVNA SKOLA
VISOKA SKOLASTRUKOVNIH STUDIJA
SEMINARSKI RAD
Menadžment ljudskih resursa
Mentor :
Studenti:
dr.Snežana Lekić
Marina Vuković
Decembar, 2011.
Sadržaj :

Menadžment ljudskih resursa Seminarski rad
pojedinaca sa jednom organizacijom. Eksperti za ljudski kapital su predvideli u budućnosti
deficit veština kod ljudskih resursa koji bi doneo štetu konkurentskoj poziciji organizacija
ukoliko se ne bude investiralo više u ljudski kapital.
Izraz ljudski resursi se počeo u nauci o upravljanju koristiti sredinom šezdesetih godina.
Model je usmeren na poboljšanje iskorišćavanja dostupne ljudske snage i vodi prema
poboljšanom donošenju odluka i kontroli, dok je biprodukcija veće zadovoljstvo na strani
radnika.
Upravljanje i razvoj ljudskih potencijala postaje sve značajnije zbog novog mesta i uloge
čoveka u svim društvenim procesima kao i u njihovom upravljanju. Motivacija i zadovoljstvo
zaposlenih postaju osnov interesovanja savremenog menadžmenta ljudskih potencijala jer
jedino se izgradnjom kvalitetnog motivacijskog sistema može pomoći organizaciji da poveća
svoju konkurentsku sposobnost i vrednost.
Zaposleni nisu samo jedan od najznačajnijih resursa firme. Oni su takođe najskuplji i
najproblematičniji resursi. Obzirom da je značaj ljudskih resursa sve veći, upravljanje ovim
resursima se posmatra kao strateški interes organizacije kojim se bave viši nivoi
menadžmenta. LJudski kapital predstavlja ukupnu vriednost ljudskih resursa organizacije.
LJudski kapital je direktno vezan sa performansama organizacije i njenom konkurenskom
prednošću. Upravljanje ljudskim resursima može biti efektivno i neefektivno. LJudski resursi
obuhvataju svo iskustvo, veštine i procene sposobnosti, kontakte, preduzete rizike i mudrosti
pojedinaca sa jednom organizacijom. Eksperti za ljudski kapital su predvideli u budućnosti
deficit veština kod ljudskih resursa koji bi doneo štetu konkurentskoj poziciji organizacija
ukoliko se ne bude investiralo više u ljudski kapital.
Pribavljanje, selekcija i testiranje ljudskih potencijala je tema ovog rada.
4
Menadžment ljudskih resursa Seminarski rad
1 Ljudski resursi – upravljanje, testiranje i selekcija
1.1 Upravljanje ljudskim resursima
Kad pođemo od definicije organizacije kao optimalnog kombinovanja njenili elemenata (cilj,
zadatak, sredstva, funkcije i čovek) vidimo da je čovek taj koji organizaciju tj. preduzeće
ciljno definiše, funkcionalno sprovodi zadatke tj. racionalno pretvara inpute u outpute i
predstavlja njen osnovni sadržaj. Zaposlene u preduzeću zovemo kadrovima, a negde
personalom. Preduzeće okuplja veliki broj ljudi (kadrova) raznih znanja i profila. Cilj
kadrovske službe ili funkcije bolje rečeno je da od skupa pojedinaca u preduzeću napravi
efikasan i human kolektiv. Strukturom kadrova preduzeća definiše se tehnološki, radni,
odnosno poslovni proces koji se treba izvršiti. Kvalitet kadrova je određen
:
1. nivoom obrazovanja,
2. adekvatoošću profila zanimanja,
3. stepenom umešnosti,
4. radnim iskustvom (stažom)
5. kulturom rada.
Kadrove možemo podeliti po više osnova, a to su:
1. kadrovi u funkciji i kadrovi u pripremi za funkciju,
2. kadrovi u privredi i vanprivredi,
3. kadrovi zaposleni u primamim, sckundarnim i tcrcijarnim delatnostima,
4. podela kadrova po profesiji,
5. podela prema školskoj spremi i stepenu obrazovanja,
6. podela prema položaju u procesu rada,
7. podela prema polu,
8. podela prema starosti i radnom stažu,
9. deficitarni ili suficitarni kadrovi itd.
Zadaci kadrovske funkcije:
Kadrovska funkcija ima zadatak da prema planu preduzeća
obezbedi kadrove, uvede ili u posao i prati njihov rad i rezultate. Među nizom poslova
kadrovska fmikcija ima zadatak da sprovede u život politiku:
kadrovske strukture,
pribavljanja kadrova,
odabiranja kadrova,
unapređenje kadrova,
nagrađivanje kadrova,
bezbednosti kadrova i
meduljudskih odnosa.
Finansije obavljaju tzv. primame i sekundame poslove: U primame poslove ubrajamo
obezbeđivanje finansijskih sredstava,
Gary Dessler, Osnovi menadžmenta ljudskih resursa, Data Status, Beograd, 2007. str. 2
Prof. dr Esad Ahmetagić, „Organizacija preduzeća”, Čikoš holding, Subotica 2000., str. 298
Dr J. Rodić i dr I. Marković: “Poslovne finansije", .Savremena administracija", Beograd, 1986.
5

Menadžment ljudskih resursa Seminarski rad
radnicima u rešavanju stambenih problema. Kao što rešavanje problema društvenog
standarda ima za cilj da čini uslove života i rada čoveka što humanijim, pre svega u
materijalnom pogledu, tako socijalni poslovi treba da su podređeni psihološkim, sociološkim
i zdravstvenim potrebama radnika. Može se očekivati da će zadovoljenje ovih potreba
pozitivno uticati na ukupan učinak i kreativnost zaposlenih. U izgradnji sistema nagrađivanja,
kao značajnog podsistema ukupnog sistema motivacije, menadžer mora biti spreman da
rešava i ovaj problem i to, pre svega, preko procene poslova i zadataka, kao i razvojem
stimulativnih metoda nagrađivanja. Pravno lice će dati svoj doprinos u pogledu normativnog
uobličavanja i regulisanja problematike nagrađivanja, a računovodstvo će obezbediti tehniku
obračuna, kontrole i praćenja nagrađivanja prema radu i rezultatima rada.
Svakako da jedno od najznačajnijih pitanja, u okviru upravljanja ljudskim resursima, jeste
organizovanje osposobljavanja i obuke zaposlenih, jer od stepena njihove osposobljenosti,
zavisi u krajnjoj liniji i uspeh poslovanja svakog preduzeća. LJudski činilac u MSP je
komplikovan u odnosu na veliko preduzeće zbog bliskih ličnih odnosa, tu se misli na rođake,
u odnosu na veliko preduzeće. Malo i srednje preduzeće u svojoj funkciji upravljanja
ljudskim resursima uvek treba da insistira na kvalitetu zaposlenih i da smanji mogućnost
prijema radnika po rođačkoj liniji. Ukoliko je na to primoran, menadžer treba da bude
izuzetno sposoban i spretan u poslu, da poznaje poslovnu delatnost i da na taj način
kompenzuje prijem po rođačkoj liniji.
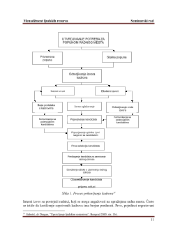
1.2 Testiranje i selekcija zaposlenih
Proces zapošljavanja počinje fazom regrutovanja. Regrutovanje je proces generisanja skupa
kvalifikovanih aplikanata za poslove potrebne organizaciji /kompaniji i mnogo složeniji
problem nego što to misli većina menadžera.
Regrutovanje je faza procesa upravljanja ljudskim resursima kojoj je svrha pronalaženje
kadrova koji imaju neophodne performanse za radno angažovanje u organizaciji, a koji su za
to istovremeno i zainteresovani. Regrutovanje treba da rezultira što većim brojem prijava
kandidata koji imaju potrebne kvalifikacije za obavljanje određenog posla odnosno zadatka.
Jer, na taj način se stvara povoljna osnova za realizaciju sledeće aktivnosti procesa
upravljanja ljudskim resursima-selekcije
.
Selekcija je proces u kome dve strane donose individualnu odluku, organizacija odlučuje da li
će ponuditi posao kandidatu, a kandidat odlučuje da li će ponudu prihvatiti.
Faze selekcije su:
1. popuna obrasca za posao,
2. prvi detaljni intervju (gruba procena kandidata),
3. testovi,
4. provera istinitosti biografije i drugih unetih podataka,
Gary Dessler, Osnovi menadžmenta ljudskih resursa, Data Status, Beograd, 2007. str. 76
ibid. str. 62
7
Želiš da pročitaš svih 40 strana?
Prijavi se i preuzmi ceo dokument.
Slični dokumenti
Ovaj materijal je namenjen za učenje i pripremu, ne za predaju.