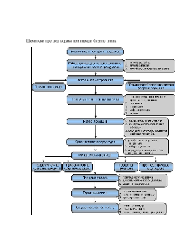
Struktura biznis plana Pregled
ЕЛЕМЕНТИ ПОСЛОВНОГ ПЛАНА
1.ОПИС ПОСЛОВНЕ ИДЕЈЕ
1. Историја пројекта пословне идеје
2. Визија и мисија пројекта
3. Циљеви
2.ДЕЛАТНОСТ
1. Опис делатности
2. Иновативни аспекти делатности
3. Развој делатности
4. Потребна технологија и кноw-хоw за успоставу бизниса
5. Микро и макро локација
6. Додатна корист за купце
3.ТРЖИШТЕ
1. Тржишни макро и микро подаци
2. Обим тржишта и тржишни потенцијал
3. Сегментација тржишта (географска и сегментација купаца)
4. Истраживање тржишта
5. Главни купци
6. Конкуренција
7. Позиционирање на тржишту
4.МАРКЕТИНГ
1. Концепт маркетинга
2. Маркетинг миx
3. Маркетинг план
5.МЕНАЏМЕНТ
1. Екстерна и интерна анализа
2. S.W.О.Т. анализа
3. Пословна стратегија
4. Пословни циљеви
5. Организациона схема
6. Структура менаџмента и запослених
7. Термински план имплементације подузетничког пројекта
6.ПРАВНИ АСПЕКТ
1. Институционални облик организовања пословног система
2. Унутрашња органиѕација
3. Статут и Правилник о унутрашњој организацији
4. Остали нормативни акти пословног система
5. Општи и посебни прописи који се примјењују у вези с
производом и услугом
7.ФИНАНСИЈЕ
1. Потребна улагања и извори улагања
2. Пројектовани приливи и одливи новчаних средстава
3. Пројекција добити-губитка и анализа готовинског тока
4. Оцена друштвене рентабилности
5. Процена ризика
6. Обезбеђење средстава из туђих извора (кредитних

Želiš da pročitaš svih 5 strana?
Prijavi se i preuzmi ceo dokument.
Slični dokumenti
Ovaj materijal je namenjen za učenje i pripremu, ne za predaju.