Softverski definisane mreže Pregled
PANEVROPSKI UNIVERZITET APEIRON
FAKULTET POSLOVNE INFORMATIKE
Redovne studije
Smjer „Poslovna informatika”
Predmet
SOFTVERSKI INŽENJERING
Predmetni profesor
Prof. dr Zoran Ž. Avramović, dipl.inž.elek.
Student
Daria Baštinac
Index br. 13-15/RPI-S
Banja Luka, oktobar 2017.
SADRŽAJ
KONVENCIONALNE RAČUNARSKE MREŽE
..............................................................................2
...............................................................................................3
SDN KONTROLER (SDN CONTROLLER)
......................................................................................8
................................................................................16

4
KONVENCIONALNE RAČUNARSKE MREŽE
Sadašnje računarske mreže uglavnom zavise od potreba i veličine organizacije same
mreže i podređene su pružanju određenih servisa kranjem korisniku ili grupi korisnika. Kada
kreiramo mrežnu infrastrukturu mora se voditi računa o tome da je mreža hijerarhijski
organizovana, te da je fleksibilna i modularna.
Osnovna arhitektura mreža jeste tzv.troslojna arhitektura mreže koja se sastoji iz tri
sloja: (core-jezgro, distribution – distribucija, access - pristup).
Access, tj pristupni sloj čine uređaji preko kojih se krajnji korisnici spajaju na mrežu.
Distribuitivni sloj obezbjeđuje više informacija i prosljeđuje ih ka jezgru mreže, koje
predstavlja oslonac same mreže.
Najveći problem jeste to što proces upravljanja podacima (
control plane
) i proces
njihovog prosljeđivanja (
data plane
) nalaze u istom okviru istog fizičkog uređaja. Samim tim
upravljanje ovakvim mrežama predstavlja problem, jer se koriste različiti uređaji različitih
proizvođača.
Dodavanjem novih uređaja, uklanjanjem postojećih i pisanje novih globalnih
sigurnosnih polisa i njihova implementacija zahtjeva mnogo vremana i samim tim su zahtjvene
radnje, moraju se odraditi ručno, a tim mogu da izazovu u nekim slučajevima prekid u
pružannju usluge.
Današnje mreže funkcionišu na principima i implementovanim protokolima, koji su
vremenom prilagođavani, unaprjeđivani i mjenjani godinama te su time postali sve složeniji.
Tako da su mrežni administratori morali sve mrežne koncepte i protokole savladati da bi
uspješno upravljali mrežom.
Da bi poboljšali upravljanje, a ujedno ga i olakšali trebali bismo da koristimo hardver
sa standardizovanim softverom i grafičkih interfejsom, nezavisno od proizvođača. Kada bi to
unaprijedili došlo bi optimalne podjele poslova između uređaja, odnosno hardvera i softvera,
lakše bi se dodjeljivali resursi u zavisnosti od potrebe korisnika,, te bi se brže implementirati
novi servisi odnosno aplikacije.
5
SOFTVERSKI DEFINISANE MREŽE
Softverski definisane mreže
predstavljaju novi pristup upravljanja računarskim
mrežama. Njihov cilj jeste da se procesi upravljanja i prosljeđivanja ideja odvoje na način što će
se upravljanje centralizovati. Softverski definisana mreža je mrežna arhitektura, gdje je kontrola
mreže odvojena od prosljeđivanja paketa i ima mogućnost direktnog programiranja.
Osnovne karakteristike SDN-a su: progamabilnost
(
pohranjivanje u memoriju
instrukcije i funkcije za implementaciju
) i apstrakcija (
proces smanjivanja i izdvajanja detalja
kako bi se mogli usmjeriti na manje koncepte
). To je sama suština softverski definisanih mreža,
da se procesi odvajaju kako bi se lakše upravljalo samom mrežom. Apstrakcijom se izdvajaju
korisničke aplikacije od mrežnih elemenata.
Prednost SDN-a jeste mogućnost korištenja mrežnih komponenti različitih proizvođača
bez potrebe poznavanja rada na samom uređaju, jer se mrežnim okruženjem upravlja iz jedne
tačke putem SDN klontrolera. SDN mrežna arhitektura se sastoji od:
1.SDN kontrolera,
2.OpenFlow mrežnih uređaja
i
3.OpenFlow komunikacijskog kanala koji ih povezuje.
Arhitekturaa SDN – a jeste direktno programerska, programerski podešena, centralizovana,
agilna, otvorenih standarda.
Pod direktno programerska možemo reći da je kontrolu mreže moguće programirati jer
je odvojena od ostalih navedenih funkcija.
Programerski podešena znači da SDN mreža dozvoljava menadžerima da je
konfigurišu, obezbjede i optimizuju mrežne resurse veona brzo preko dinamičkih SDN
programa, koje mogu sami da ih pišu jer programi ne zavise od glavnog softvera.
Agilna znači da omogućava administratorima da dinamično prilagode mrežu širokom
toku prometa da obrade promjene. Mogućnost brže promjene na mreži bez potrebe poznavanja
komandi I operacijskih sistema opreme u mreži, posebno je bitno u mrežama koje koriste
proizvode ili uređaje od različitih proizvođača.
Mrežna inteligencija je logički centralizovana u softverski baziranoj SDN
kontorlerima koj održavaju globalni pogled mreže. Centralni kontroler rješava više problema
dosadašnjih zadanih kontrola.

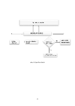
7
slika 1 Pregled arhitekture konvecionalnih mreža i SDN arhitektrue
Lijeva strana slike prikazuje trenutne konvencionalne mrežne implementacije koje su
međusobno povezane switch-evima i router-ima. Pravi se kontrolni put, kada je kontrolni put
napravljen, tada se instalira mobilna cjelina na hardware-u i kada je ona instalirana promet može
da prolazi na isprogramiranom putu.
Zatim, desna strana slike pokazuje SDN mrežu, gdje se sve mrežne operacije izvode na
jednom entitetu, odnosno jednom elementu. Kada se donesu odluke putem tog jednog entiteta,
kontroler preko kojeg se i vrše operacije, programira mobilnu cjelinu switch-a.
Ovakva arhitektura se postiže odvajanjem upravljačkih elemenata od podatkovnih
uređaja i pruža interfejs koji se može programirati za taj izdvojeni element.
Želiš da pročitaš svih 32 strana?
Prijavi se i preuzmi ceo dokument.
Slični dokumenti
Ovaj materijal je namenjen za učenje i pripremu, ne za predaju.