Tehnika i praksa Pregled
Broj 3, 2010.
Tehnika
i praksa
Č
a
č
ak
Tehnika i praksa, broj 3, 2010.
Glavni i odgovorni urednici
Ivo Vlastelica
Radisav
Đ
uki
ć
Tehni
č
ki urednik
Aleksandar Damnjanovi
ć
Lektor
Ivana Krsmanovi
ć
Štampa
Visoka škola tehni
č
kih strukovnih studija,
Č
a
č
ak
Format
24 x 17 cm
Tiraž
600
CIP -
Каталогизација
у
публикацији
Народна
библиотека
Србије
,
Београд
62
TEHNIKA i praksa / glavni i odgovorni
urednici Ivo Vlastelica, Radisav
Đ
uki
ć
. -
2010, br. 3 - . -
Č
a
č
ak (Svetog
Save 65) : Visoka škola tehni
č
kih strukovnih
studija, 2010- (
Č
a
č
ak : Visoka škola
tehni
č
kih strukovnih studija). - 24 cm
Tromese
č
no
ISSN 2217-2130 = Tehnika i praksa
COBISS.SR-ID 174764812

SADR@AJ
1. ANALIZA
IZRADE
BAKARNOG I HROMNOG SLOJA
KOD
[TAMPARSKOG
CILINDRA ZA DUBOKU [TAMPU.........................1
Vojislav Radonji}, Sne`ana Ordagi}, Goran Simi}
2. UTICAJ TEMPERATURE RAZVIJA^KE SUPSTANCE
NA VREME RAZVIJANJA OFSET PLO^A I KVALITET
RASTERSKE
TA^KE ...............................................................................................9
Aleksandar Damnjanovi}, Milo{ Radovanovi}
3. TEHNOLO[KI POSTUPAK REKONSTRUKCIJE DOBO[A
POGONSKOG BUBNJA BTO SISTEMA SA ISPITIVANJEM
MODELA
ZAVARENOG
SPOJA ........................................................................17
Radovan ]iri}, Milovan Radosavljevi}, Igor Savi}
4. PRIMER ISPITIVANJA VU^NOG ^EPA ZA MEHANI^KI
SPOJNI UREAJ VOZILA....................................................................................25
Radovan ]iri}, Petar Nik{i}, Zoran Tanasijevi}
5. IMPLEMENTACIJA KONKURENTNOG IN@ENJERINGA
U INTEGRISANIM PROIZVODNIM SISTEMIMA
I NEKI EFEKTI PRIMENE ....................................................................................33
Dragan M. Eri}, Vesna Mandi}, Svetislav Lj. Markovi}
6. ANALIZA PRIMENE ELEKTROSTATI^KIH FILTERA
U
TERMOELEKTRANAMA.................................................................................41
Dragan Brajovi}, Pera Gruji~i}, Nemanja Stojanovi}, Aleksandar Kova~evi}
7. POVE]ANJE SNAGE GENERATORA I SAVREMENE
RELEJNE ZA[TITE GENERATORA I BLOK TRANSFORMATORA
U
TERMOELEKTRANAMA.................................................................................51
Dragan Brajovi}, Branislavka Milo{evi}, Darijo Todori}, Du{ko Tanjevi}
8. AMM SISTEM ZA DALJINSKO O^ITAVANJE
I
UPRAVLJANJE
BROJILIMA ............................................................................61
Nedeljko Bubalo, [}epo Vuji}, Bane ur|i}, Dragan Brajovi}
9. PRIMENA SVAREMENIH PROGRAMSKIH PAKETA
KOD IZBORA OPTIMALNOG RE[ENJA
U OSVETLJENJU UMETNI^KIH GALERIJA.................................................71
Dragan Brajovi}, Nedeljko Munjas
10. ISPITIVANJE MIKROPROCESORSKE ZA[TITE
SREDNJENAPONSKIH VODOVA......................................................................81
Predrag Aksentijevi}, Branislav Mladeni}, Neboj{a Petkovi}, Dragan Brajovi}


2
Tehnika i praksa, Broj 3, 2010.
2. BAKARISANJE (IZRADA TIRAŽNE KOŠULJICE)
Radni sloj bakra (Balardov plašt) služi za izradu elemenata za štampanje.
Debljina radnog sloja bakra iznosi od 0,1 do 0,25 mm. Za bakarisanje se koriste
posebno konstruisane kade ili kupatila.
Radni sloj mora da ispunjava odre
đ
ene uslove u pogledu strukture,
odnosno tvrdo
ć
e. Naime, on mora da poseduje odre
đ
enu tvrdo
ć
u koja mora da se
održava u odre
đ
enim granicama tolerancije. Razlike u tvrdo
ć
ama imaju veliki
uticaj na kvalitet otiska u reprodukciji, što
ć
e se kasnije videti. Iako se dve dodatne
osobine, kao što su „lomljivost“ i „unutrašnji napon“, mogu uzeti kao pravilnije
procene, tvrdo
ć
a bakra ipak ostaje najzna
č
ajniji faktor.
Da bi proces bakarisanja funkcionisao kvalitetno, potrebno je sve
parametre održavati konstantnim i u istim uslovima rada.
Valjak se montira na odgovaraju
ć
e adaptere i prenosi u kadu za
odmaš
ć
ivanje gde se kontroliše i eliminišu ne
č
isto
ć
e. Posle eliminisanja ne
č
isto
ć
a i
odmaš
ć
ivanja, valjak se prenosi u kadu za bakarisanje, gde se izlaže procesu
elektrolize. Cilindar se povezuje kao katoda, a anode su od elektroliti
č
kog bakra.
Analizom je utvr
đ
en sastav elektrolita: 62,26 g/l H
2
SO
4
, 227,10 g/l
CuSO
4
, 57,78 g/l Cu
•
Gustina struje 32 A/dm
2
– standard za jedan cilindar
•
Iskoriš
ć
enost struje: 99 – 100 %
•
Materijal: Ti/PP
•
Anoda: elektrolit Cu (bez P)
•
Rastojanje izme
đ
u anode i katode: 4 cm
•
Potopljenost: 50 %
•
Brzina obrtanja cilindra: 90 m/min
•
Temperatura: 40
◦
C
•
Napon: 10 V
3.
HROMIRANJE
Hromiranje cilindra ima zna
č
ajnu ulogu u procesu izrade cilindra za
duboku štampu. Hromna prevlaka služi da zaštiti od habanja u štampi ina
č
e
mekanu površinu bakra. Od kvaliteta hromne prevlake zavisi vek cilindra, ali i
kvalitet otiska.
Za hromiranje se koriste galvanska kupatila sa elektrolitom šestovalentnog
hroma. Potencijal taloženja hroma i kriti
č
na gustina struje zavise od sastava
elektrolita. Glavni deo struje utroši se na izdvajanje vodonika i stvaranje
trovalentnog hroma, tako da je iskoriš
ć
enje struje 16 - 18%.
•
Analizom je utvr
đ
en sastav elektrolita: 275 g/l CrO
3
i 2,12 g/l H
2
SO
4
•
Gustina struje 55 A/dm
2
– standard za jedan cilindar
•
Iskoriš
ć
enost struje: 16 – 18 %
•
Materijal: od Ti
•
Anoda: Ti presvu
č
en Pt
•
Rastojanje izme
đ
u anode i katode: 5 cm
Tehnika i praksa, Broj 3, 2010.
3
•
Potopljenost: 50 %
•
Brzina obrtanja cilindra: 90 m/min
•
Temperatura: 60
◦
C
•
Napon: 10 V
4. EKSPERIMENTALNA ISPITIVANJA
4.1. Bakarisanje
Pratimo uticaj gustine struje koju smo smanjili (sa 32
A/dm
2
na 19 A/dm
2
i
sa 40 A/dm
2
na 35 A/dm
2
) na:
•
Tvrdo
ć
u bakra
•
Vreme elektrolize
•
Hrapavost
•
Test gravure
Za ovaj posao neophodno je 8 valjaka. Kao kontrolni valjak uzimamo
II
valjak
i radimo sa standardnim uslovima, dok za eksperiment uzimamo
III valjak
,
gde smanjujemo gustinu struje, dok su ostali uslovi isti.
Tabela 1:
Slika 1: Dijagram zavisnosti dužine trajanja procesa bakarisanja od gustine struje
Gustina
struje
(A/dm
2
)
Vreme rada
(min)
Tvrdo
ć
a
(HV)
Hrapavost
(
μ
m)
Ocena
Uzorak 1
32
36
208
0,27
dobro
Uzorak 2
40
22
218
0,21
dobro
Uzorak 3
19
58
193
0,39
loše
Uzorak 4
35
28
205
0,25
loše

Tehnika i praksa, Broj 3, 2010.
5
Za ovaj posao neophodno je 8 valjaka. Kao kontrolne uzimamo IV valjak i
radimo sa standardnim uslovima i V valjak na kome smanjujemo gustinu struje.
Tabela 2:
Gustina
struje
(A/dm
2
)
Vreme rada
(min)
Tvrdo
ć
a
(HV)
Hrapavost
(
μ
m)
Ocena
Uzorak 1
55
17
1050
0,26
dobro
Uzorak 2
70
14
1100
0,22
dobro
Uzorak 3
30
26
920
0,82
loše
Uzorak 4
40
20
940
0,83
loše
Slika 4: Dijagram zavisnosti dužine trajanja procesa hromiranja od gustine struje
Slika
5: Dijagram zavisnosti tvrdo
ć
e hromiranog valjka od gustine struje
6
Tehnika i praksa, Broj 3, 2010.
Slika 6: Dijagram zavisnosti hrapavosti površine hromiranog valjka od gustine struje
5. DISKUSIJA REZULTATA
U procesu štampe, kod loše bakarisanog valjka, javio se problem rasipanja
boje, a to se doga
đ
a kada su pokidani zidovi
ć
elije na bakarnom valjku. Na slikama
je dat izgled
ć
elija, pri gustini struje od 32 A/dm
2
-
II valjak, (slika 7)
, i izgled
ć
elija
č
iji su zidovi pokidani, nakon što smo smanjili gustinu struje na 19 A/dm
2
-
III valjak
(
slika 8
).
Slika 7:
Dobra
ć
elija na bakarnom valjku Slika 8: Razbijeni zidovi
ć
elije
Da bi se rešio ovaj problem, mora da se promeni ugao rakel platna
(pove
ć
ali smo ugao sa 50
◦
na 57 - 58
◦
), kao i da pove
ć
amo viskozitet boje (sa 13,5 s
na 14,5 s).
Tako
đ
e, prikazan je i izgled bakarnog valjka zadovoljavaju
ć
e hrapavosti,
pri gustini struje od 32 A/dm
2
-
II valjak
, (
slika 9
), kao i izgled bakarnog valjka
pove
ć
ane hrapavosti, usled smanjenja gustine struje na 19 A/dm
2
–
III valjak, (slika
10).

8
Tehnika i praksa, Broj 3, 2010.
6. ZAKLJU
Č
AK
1.
Površina valjaka mora biti glatka, izbrušena i sitnozrnaste strukture.
2.
Tvrdo
ć
a bakarne košuljice mora biti u okviru standarda (200-220 HV)
zbog tehnike duboke štampe sa koriš
ć
enjem rakel-noža (da ne bi došlo do
ošte
ć
enja).
3.
Mogu
ć
nosti ispravljanja grešaka, ukoliko se pojave, su: promena
viskoziteta boje, promena ugla rakela, naknadno poliranje,
č
ime se
smanjuje hrapavost sloja.
4.
Sloj hroma ima ulogu pove
ć
anja tiražnosti bakarnog cilindra.
5.
Sloj bakra mora biti takve strukture i tvrdo
ć
e da omogu
ć
i kvalitetno
elektro-mehani
č
ko graviranje cilindra.
6.
Kvalitet izgraviranog valjka, a samim tim i kvalitet otiska zavisi od
strukture površine i hrapavosti bakarne košuljice.
7.
LITERATURA
[1] Maksimovi
ć
M. D.:
Galvanotehnika
[2]
Đ
or
đ
evi
ć
S.:
Metalne prevlake
[3]
Gravure
, ERA
[4] Tehni
č
ko-tehnološka dokumentacija „PAPIRPRINT“, Gornji
Milanovac
UTICAJ TEMPERATURE RAZVIJA
Č
KE SUPSTANCE NA
VREME RAZVIJANJA OFSET PLO
Č
A I KVALITET
RASTERSKE TA
Č
KE
Aleksandar Damnjanovi
ć
1
, Miloš Radovanovi
ć
2
REZIME
Praksa je pokazala da je procesiranje odnosno razvijanje prethodno osvetljenih
ofset plo
č
a u zimskim uslovima, pra
ć
eno problemima ukoliko je razvija
č
ka supstanca
znatno niže temperature od optimalne. Ovim radom
ć
e se pokazati da postoji optimalan
opseg temperatura razvij
č
ke supstance kojom se procesira prethodno osvetljena ofset plo
č
a,
pri kojima rasterska ta
č
ka na štamparskoj formi ostaje nepromenjena, a vreme razvijanja
bude efikasno kratko.
Klju
č
ne re
č
i:
litografija, fotoosetljiva emulzija, fotopolimer, srebro halogenid,
silikon.
DEVELOPER TEMPERATURE INFLUENCE ON DURATION
TIME AND DOT QUALITY OF PROCESSED OFFSET PLATES
ABSTRACT
Practice experience showed us that the processing of presensitized offset plates in
winter conditions, followed with problems if the temperature of processing substance is
considerable lower than needed. In this paper will be shown that there is optimal range of
developer temperature in which image dot stays stable, although the processing time
shortened.
Key words:
litography, photo sensitive coating, photopolymer, silver halid,
silicone.
1. UVOD
Od preve Senefelderove štamparske mašine
č
ija je konstrukcija
omogu
ć
avala upotrebu ravne mermerne štamparske forme, do današnjih
litografskih formi za ofset štampu, prošao je dug razvojni put. Osnova moderne
litografije je kombinacija fotografije i Senefelderove originalne opservacije da se
“ulje i voda ne mešaju”. Sve danas napravljene ofset plo
č
e koriste ovaj princip gde
je nosa
č
slike u vidu tankog papira, plastike ili tanke metalne plo
č
e, koja se jednom
izložena svetlu i razvijena, može obmotati oko cilindra mašine za štampu. Ove
moderne ofset plo
č
e imaju dve površine: površine sa slikom koje odbacuju vodu
(ostaju
ć
i suve i primaju
ć
i boju) i površine bez slike koje primaju vodu. Ovo je
1
Visoka škola tehni
č
kih strukovnih studija,
Č
a
č
ak
2
Tehni
č
ki fakultet,
Č
a
č
ak

Tehnika i praksa, Broj 3, 2010.
11
Ultraljubi~asto svetlo
Negativ ili pozitiv film
Premaz fotopolimera
Aluminijumska plo~a
Slika 4: osvetljavanje plo
č
e (oslikavanje)
Postoji sedam glavnih vrsta litografskih plo
č
a koje se koriste danas u
štamparskoj industriji:
1. Diazo
2. Fotopolimer
3. Srebro halogenid
4. Elektrofotografske
5. Bimetalne
6. Bezvodne
7. Plo
č
e nastale pražnjenjem napona (digitalne bezvodne plo
č
e)
8. Laserske (digitalne bezvodne plo
č
e)
9. Computer-to-plate – Razli
č
ite vrste materijala plo
č
e
Sve ove vrste plo
č
a se generalno mogu podeliti na pozitiv ili negativ plo
č
e.
1.1. Negativ – radne ofset plo
č
e
Kako naziv implicira za formiranje nosa
č
a slike kod negativ ofset plo
č
a,
koristi se negativ film. Ove plo
č
e su uglavnom premazane fotopolimerom. Za
osvetljavanje ovih plo
č
a postavlja se negativ film preko fotoosetljive obloge i
izlaže dejstvu ultraljubi
č
astog svetla. Svetlost koja prolazi kroz providna podru
č
ja
negativa uzrokuju reakciju sa monomerima u fotopolimeru koja ih hemijski
popre
č
no povezuje formiraju
ć
i polimere. Ovi polimeri se mogu posmatrati kao
kompleksan lanac monomera, koji su tako jako povezani da se ponašaju kao
jedinstven, tvrd, kompaktan molekul otporan na mehani
č
ko habanje. Deluju
ć
e
svetlo ne prolazi kroz tamna podru
č
ja negativ filma tako da na tim mestima nema
ni reakcije u polimeru. Razvijanjem se uklanja neeksponirani, neotvrdli deo
polimera. Plo
č
a se tretira vrstom rastvora kau
č
uka da bi neštampaju
ć
e površine
postale vodoprivla
č
ne (odbojne za boju).
1.2. Pozitiv-radne ofset plo
č
e
Kako i samo ime kaže, za formiranje slike na ovim plo
č
ama se koriste
pozitiv grafi
č
ki filmovi. Fotopolimer koji se koristi u proizvodnji ovih plo
č
a se
12
Tehnika i praksa, Broj 3, 2010.
razlikuje od polimera koriš
ć
enog pri izradi negativ plo
č
a u tome što je otvrdnjen
pre izlaganja svetlu, a po izlaganju UV svetlu postaje nestabilan.
Plo
č
e se uglavnom prave od aluminijuma, mada se koriste i papir, poliester
i multi-metalne plo
č
e. Multi-metalne plo
č
e se koriste kod zahteva za dugotrajnu
štampu i izdržljivost. Plo
č
e papirnog tipa se koriste za male tiraže i štampu u
duplikator mašinama (geštetnerima).
2. TEHNOLOGIJA PROIZVODNJE OFSET PLO
Č
A
Aluminijumske ofset plo
č
e imaju fotoosetljivu emulziju nanešenu preko
aluminijumske osnove. Papirne i poliesterske plo
č
e se tretiraju vrlo sli
č
no. Kod
multimetalnih (višeslojnih) plo
č
a struktura osnovnog materijala se blago razlikuje
od aluminijumske, papirne, itd. Višeslojne plo
č
e su inovirane iz zahteva za duži
vek rada i trajanja. Danas postoje dve vrste višeslojnih (bimetalnih) plo
č
a:
•
Bakarna plo
č
a preko prohroma ili aluminijuma
•
Prohrom plo
č
a preko bakarne
Ovo su najtrajnije i najskuplje plo
č
e. Ove plo
č
e se presvla
č
e ili diazo ili
fotopolimerom i mogu biti pozitiv i negativ.
2.1. Diazo
Diazo premazi su organska jedinjenja koja se koriste kao fotoosetljivi
premazi na aluminijumskoj osnovi za vek trajanja od oko godinu dana. Ovakve
plo
č
e mogu biti pozitiv i negativ. Po izlaganju svetlu tretiraju se razvija
č
kom
emulzijom koja sadrži lak i kau
č
uk u kiselom rastvoru. Pošto se neosvetljeni diazo
rastvara u soluciji, depoziti (ostaci) gume na neštampaju
ć
im površinama
osiguravaju prijem
č
ivost vode. Ostaci laka na osvetljenim površinama osiguravaju
prijem boje po tim površinama. Po osvetljavanju, plo
č
e se ispiraju vodom i
zašti
ć
uju gumarabikom. Ove plo
č
e su predvi
đ
ene za tiraže od 100.000 do 250.000
otisaka.
2.2. Fotopolimer
Premazi koji se koriste za proizvodnju fotopolimernih plo
č
a su organska
jedinjenja koja su veoma inertna i otporna na abraziju, dopuštaju
ć
i dužu
eksploataciju od plo
č
a sa diazo premazima (do 1.000.000 otisaka). Ovaj tip
premaza se najviše koristi u proizvodnji ofset plo
č
a. Fotopolimerni premazi se
razlikuju od drugih po tome što za vreme osvetljavanja menjaju molekulsku težinu.
Ovim se mogu objasniti mnoge od njihovih neobi
č
nih osobina kao što je veoma
dug radni vek, otpornost na abraziju, ošte
ć
enja i dodatno pove
ć
ana otpornost na
ošte
ć
enja posle pe
č
enja. Današnje fotopolimerne plo
č
e se predsenzibilizuju
fotopolimerima osetljivim na svetlost odre
đ
enih talasnih dužina (boja) i mogu se
osvetljavati laserima i koristiti u digitalnim štamparskim sistemima.
2.3. Srebro halogenid
– plo
č
e su predvi
đ
ene za velike brzine štampe i
koriste fotoosetljivi premaz sli
č
an fotografskom filmu. Emulzije su neosetljive na
boje i veoma blago osetljive u “plavom” opsegu vidljivog spektra tako da se
preporu
č
uje manipulacija u svetlosti sa žutim filterom. Ovaj tip premaza se može

14
Tehnika i praksa, Broj 3, 2010.
Iste vrste plo
č
a kao i tehnologija se koriste i kod Heidleberg Quickmaster
DI-46-4 štamparskih mašina sa izuzetkom što se umesto pojedina
č
nih plo
č
a koristi
rolna plo
č
a. Ove plo
č
e su vrlo kratkog radnog veka (ispod 25.000 otisaka).
2.7. MAN Dicoweb ili CTPress (Direct Imaging)
– Skra
ć
enica od
"Digital Change Over Web" je poslednja re
č
digitalne tehnologije na štamparskoj
sceni, mada još nije u komercijalnoj upotrebi. Dicoweb radi tako što se štampa
digitalno na cilindar (koji ima ulogu plo
č
e), odradi posao štampe i onda briše (
č
isti)
plo
č
u-cilindar za ponovno oslikavanje. Proces funkcioniše tako što se koristi
laserska glava za direktno oslikavanje štamparskog cilindra preko termalnog
ribona. Termalni materijal preba
č
en sa ribona na plo
č
u-cilindar je hidrofoban (ne
prima vodu - prima boju). Površine cilindra gde nema termo materijala su
neštampaju
ć
e površine i primaju rastvor za vlaženje. Po završetku štampe površina
cilindra-plo
č
e se automatski
č
isti ure
đ
ajem sli
č
nim ure
đ
aju za pranje gume.
Bez obzira koja se tehnika koristi rezultati su isti: dobija se jedna ofset
litografska plo
č
a sa površinama koje primaju boju i površinama koje to ne mogu.
Computer to Plate (CTP) je tehnologija današnjice.
3. LABORATORIJSKA MERENJA
Zamisao ovog rada je da se ispita uticaj temperature razvija
č
ke supstance
na vreme potrebno za razvijanje ofset plo
č
e, kao i na kvalitet oslikane i razvijene
rasterske ta
č
ke. Pri tom se moralo obezbediti da svi ostali parametri od uticaja na
proces razvijanja budu zajedni
č
ki i konstantni za sve uzorke, a to su:
- intenzitet i vrsta svetlosti pri stvaranju latentne slike,
- vreme izlaganja svetlosti,
- ista vrsta filma kroz koji se osvetljava plo
č
a,
- hemijski sastav razvija
č
ke supstance.
Sa ovim konstantnim parametrima menja se temperatura razvija
č
a i meri
vreme potrebno za razvijanje plo
č
e koje je prikazano u Tabeli 1.
Osvetljena ofset plo
č
a sa latentnom slikom ise
č
ena je pre razvijanja na
površine za razvijanje u razli
č
itim temepraturama postignutim dogrevanjem
razvija
č
a.
100
0
100
10
20
30
40
50
60
70
80
90
Procenat rastera
Povr{ina koja se uve}ava
10 puta za analizu ta~ke
T=180 s
T=6 s
t=15 C
0
t=36 C
0
Slika 5: Skenirana površina osvetljene i Slika 6: Izgled rasterske ta
č
ke u površinama
razvijene plo
č
e kroz film rasterskog klina sa 30 i 40 % rastera, razvijene na razli
č
itim
temperaturama
Tehnika i praksa, Broj 3, 2010.
15
Slika 5 prikazuje skeniranu površinu jednog uzorka u razmeri 1:1, a
upore
đ
ivanje svih uzoraka uo
č
avanjem, nije pokazalo razlike. Zato je površina
obeležena pravougaonikom sa slike 5 uve
ć
ana 10 puta i prikazana slikom 6. Tu se
ve
ć
jasno vidi da rasterska ta
č
ka ne menja veli
č
inu pri razli
č
itim temperaturama.
Sada se može pristupiti definisanju optimalnog opsega temperatura
razvija
č
ke supstance radi skra
ć
enja vremena razvijanja.
Tabela 1. Vreme trajanja razvijanja ofset plo
č
e pri razli
č
itim temperaturama
Temperatura razvija~a
Vreme razvijanja
[ C]
[sec]
0
15
36
32
28
24
20
17
180
30
17
10
8
7
5
Na osnovu ovih rezultata napravljen je dijagram zavisnosti vremena
razvijanja ofset plo
č
a od temperature razvija
č
a.
t [ C]
0
T [sec]
6
0
12
18
24
30
36
42
6
12
18
24
30
36
42
180
T[sec] = f (t [ C])
0
Slika 7: Dijagram zavisnosti vremena razvijanja od temperature razvija
č
a
3. ZAKLJU
Č
AK
Iz ovih merenja se lagodno izvla
č
i zaklju
č
ak da je optimalan opseg
temperatura razvija
č
ke supstance osen
č
eno podru
č
je sa slike 7. To su upravo
prose
č
ne varijacije spoljne temperature vazduha, što zna
č
i da razvija
č
možemo
dogrejati ukoliko je njegova temperatura znatno ispod 18
0
C, bez bojazni za
kvalitet rasterske ta
č
ke.
4. LITERATURA
[1]
http//www.dynodan.com
[2] J. Zarwan,
CTP Plate Making
[
3
]
U.S. EPA,
Profile of the Printing Industry
, EPA Office of Compliance
Sector Notebook Project, EPA-310-R-95-014, September 1995.

TEHNOLOŠKI POSTUPAK REKONSTRUKCIJE DOBOŠA
POGONSKOG BUBNJA BTO SISTEMA SA ISPITIVANJEM
MODELA ZAVARENOG SPOJA
Radovan
Ć
iri
ć
2
, Milovan Radosavljevi
ć
1
, Igor Savi
ć
2
REZIME
U radu je opisan postupak rekonstrukcije doboša pogonskog bubnja BTO sistema
za transport uglja. Tako
đ
e su prezentirani rezultati ispitivanja modela zavarenih razli
č
itim
režimima.
Klju
č
ne re
č
i:
doboš pogonskog bubnja, rekonstrukcija, zavarivanje, modelska
ispitivanja.
TECHNOLOGICAL PROCEDURE OF RECONSTRUCTION OF
THE MOTOR CYLINDER BARREL IN THE BTO SYSTEM WITH
THE EXAMINATION OF THE WELD MODEL
ABSTRACT
The paper deals with the procedure of reconstruction of the motor cylinder barrel
in the BTO system for coal transport. Also, the results of the examination of the weld
model are done in various regimes.
Keywords
:
motor cylinder barrel, reconstruction, weld, model examination
1. UVOD
Konvencionalno rešenje (oblaganje doboša gumom postupkom tople
vulkanizacije ili hladnim postupkom – lepljenjem) je u toku dugogodišnje
eksplatacije pokazalo slede
ć
e nedostatke [1]:
-
zamena gumene obloge je veliki remontni zahvat i dovodi do dužeg
zastoja sistema
-
kvalitet gume, a time i eksploatacioni vek gumene obloge, je veoma
neujedna
č
en.
Probni postupak oblaganja doboša gumiranim metalnim segmentima, koji
se zavarivanjem vezuju za plašt doboša, omogu
ć
ava ugradnju segmenata na licu
mesta, bez rasklapanja sistema. Zbog manjih dimenzija segmenata postoje uslovi
da se isti gumiraju po optimalnom tehnološkom postupku, pa je eksploataciona
postojanost gumene obloge veoma dobra. Nedostatak postupka je što se, kod
zamene segmenata ošte
ć
uje obloga doboša, a višestruko zavarivanje može dovesti
do pojave prslina i drugih grešaka.
1
REIK „ Kolubara „ Lazarevac
2
Visoka škola tehni
č
kih strukovnih studija,
Č
a
č
ak
18
Tehnika i praksa, Broj 3, 2010.
2. OPIS REŠENJA
Predloženo i realizovano tehni
č
ko-tehnološko rešenje predvi
đ
a zavarivanje
T-drža
č
a gumiranih metalnih segmenata, sl.1. Ugradnja T-drža
č
a segmenata, sl.2.,
se izvodi u radioni
č
kim uslovima postupkom zavarivanja. Ugradnja gumiranih
metalnih segmenata se vrši na licu mesta u kratkom vremenskom roku.
Slika 1: Šematski prikaz drža
č
a gumiranih metalnih segmenata
1-obloga doboša, 2-
č
eona plo
č
a doboša, 3-osovina doboša,
4- T-drža
č
, 5-gumirani metalni segment
Slika 2: Konstrukcija T-drža
č
a
3. DETALJI TEHNOLOGIJE ZAVARIVANJA
T- drža
č
i gumirani na probnom dobošu (prototipu) izra
đ
eni su od
č
elika
Č
0563 (S355 J2 G3). Posle mašinske obrade T- drža
č
je ispravljen na hladno.
Predgrevanje doboša je izvršeno gasnim gorionicima. Pre pripajanja T
nosa
č
je baziran pomo
ć
u šablona koji odgovara gumiranom metalnom segmentu i
u
č
vrš
ć
en odgovaraju
ć
im steznim alatom. Nije dozvoljena deformacija T-drža
č
a,

20
Tehnika i praksa, Broj 3, 2010.
Dodatni materijal
Struja
Zavar Postupak
Klasa Pre
č
nik Polaritet Ja
č
ina
Napon
Brzina
dosta.žice
(m/mm)
Protok
Gasa
(l/min)
1.2
MMAW
E(111)
E7018
∅
2.5
DC+
65-90
(80-110)
3.4
MMAW
E(111)
E7018
∅
3.25
DC+ 110-140
METODE I OBIM KONTROLE
VDK
100%
NIVO „B“
DIN EN 25817
TP/MK 100%
DIN
EN
22261
Slika 3: Alat za baziranje T drža
č
a u toku
zavarivanja
Slika 4: Izgled T-drža
č
a posle zavarivanja
prvog korenog zavara
a) b)
Slika 5: Izgled doboša posle zavarivanja T drža
č
a (a) i ugradnje gumenih segmenata (b)
4. REZULTATI ISPITIVANJA OSOBINA ZAVARENIH SPOJEVA
Osobine zavarenih spojeva su proverene ispitivanjem probnih modela.
Modeli, T-drža
č
i zavareni za ravan lim po režimima datim u tab. 2, su ispitani na
zatezanje, savijanje i u pogledu raspodele tvrdo
ć
e u šavu i ZUT-u [4].
Tehnika i praksa, Broj 3, 2010.
21
Tabela 2. Režimi zavarivanja probnih modela
Pre
č
nik DM,mm
Model Postupak
zavarivanja
Dodatni
materijal
(DM)
Koreni
zavari
Zavari
popune
Temperatura
predgrevanja,
o
C
Hla
đ
enje
posle
zavarivanja
1
E (111)
EVB 50
2,5
3,25
/
2
E (111)
EVB 50
2,5
3,25
200
3
MAG (135)
(82%Ar+18%CO
2
)
VAC 60
1,2
1,2
200
4 E
(111)
EVB
MoNi
2,5 3,25
/
5 E
(111)
EVB
MoNi
2,5 3,25
80
6 E
(111)
EVB
MoNi
2,5 3,25
250
7
MAG (135)
(82%Ar+18%CO
2
)
VAC 60
1,2
1,2
/
8 E
(111)
Inox
18/8/6
(2,5) (3,25)
/
U kvar
cnom
pesku
4.1. Ispitivanje na savijanje
Ispitivanje uzoraka na savijanje izvršeno je po šemi datoj na sl. 6, izgled
uzoraka posle ispitivanja na sl.7, rezultati u tab. 3.
PRESEK A-A
Slika 6: Šema ispitivanja na savijanje
Slika 7: Izgled uzorka posle ispitivanja na savijanje

Tehnika i praksa, Broj 3, 2010.
23
Kod uzoraka 4, 5 i 6 tvrdo
ć
a ZUT-a je niža od 250 HBS, dok je tvrdo
ć
a
šava znatno ve
ć
a, sl. 10.
Slika 10: Raspodela tvrdo
ć
e u šavu kod uzoraka zavarenih po režimima 4,5,i 6
5. ZAKLJU
Č
CI
1.
Predložena i realizovana rekonstrukcija doboša pogonskog bubnja
omogu
ć
ava zamenu gumiranih metalnih segmenata na licu mesta u
kratkom vremenskom roku.
2.
Na bazi uporednih ispitivanja modela zavarenih razli
č
itim režimima
zaklju
č
uje se slede
ć
e:
-
zavareni spoj ne predstavlja slabo mesto u zavarenoj konstrukciji,
-
usvojeni i realizovani tehnološki postupak zavarivanja ne izaziva
pojavu krtih struktura u zavarima i ZUT-u,
3.
Ve
ć
a krutost i otpornost konstrukcije na lom i habanje može se dobiti
ako se T- drža
č
i izrade od legiranog
č
elika za poboljšanje u
poboljšanom stanju.
6. LITERATURA
[1]
Tehni
č
ka dokumentacija, REIK „ Kolubara “, Mašinsko održavanje
rudnog polja „ D “, Lazarevac, 2010.
[2]
Katalozi železara (Acroni, Jesenice, Bohler)
[3]
Tehnološki postupak zavarivanja, sistema za držanje gumiranih
metalnih segmenata, VŠTSS,
Č
a
č
ak, 2010.
[4]
Izveštaj o ispitivanju modela zavarenih spojeva, VŠTSS,
Č
a
č
ak, 2010.

26
Tehnika i praksa, Broj 3, 2010.
1-Osovinica, 2-Opruga, 3-Zabravljiva
č
donji, 4- Poluga za zabravljivanje, 5- Osovinica sa
navrtkom, 6-Poluga, 7-Vu
č
na poluga, 8-Osovinica sa navrtkom, 9-Opruga . Napomena-
Presek
č
epa Ø 53 mm je šrafiran.
Slika 1. Izgled sedla (sistem “peti to
č
ak”)
2. GLAVNI TEHNI
Č
KI ZAHTEVI
Svaki uzorak treba da odgovara dimenzionalnim specifikacijama i
zahtevima izdržljivosti datim u aneksima 5 i 6 Pravilnika [XX]. Prema Aneksu 6,
na ura
đ
enim delovima ne sme biti pukotina, lomova ili deformacija izobli
č
enja.
Svi delovi mehani
č
kog spojnog ure
đ
aja ili komponente
č
iji kvar može
uzrokovati razdvajanje vozila i prikolice, moraju biti izra
đ
eni od
č
elika. Drugi
materijali mogu se koristiti ako je njihova ekvivalentnost osobinama
č
elika
dokazana od strane proizvo
đ
a
č
a i ako zadovoljava tip atesta koji sprovodi nadležni
organ ili tehni
č
ka služba.
Mehani
č
ki spojni ure
đ
aj ili komponente treba da budu sigurni pri radu, te
njihovo spajanje i razdvajanje treba da može obaviti jedna osoba bez upotrebe
alata. Sa izuzetkom Klase T spojnih ure
đ
aja, samo ure
đ
aji koji omogu
ć
avaju
automatsko spajanje smeju da povezuju prikolice koje imaju maksimalnu
dozvoljenu tehni
č
ku masu ve
ć
u od 3,5 tone sa vu
č
nim vozilom. Mehani
č
ki spojni
ure
đ
aji ili komponenete moraju biti projektovane i izra
đ
ene tako da pri normalnoj
upotrebi i sa odgovaraju
ć
im održavanjem i zamenom pohabanih delova mogu na
zadovoljavaju
ć
i na
č
in nastaviti svoj radni vek i sa
č
uvati svoje karakteristike
propisane Regulativom.
Svi mehani
č
ki spojni ure
đ
aji i komponente moraju biti projektovane tako
da
č
ine pouzdan mehani
č
ki spoj. Ako je ure
đ
aj izra
đ
en od dva ili više odvojenih
sklopova u cilju obezbe
đ
ivanja integriteta ure
đ
aja, svaki sklop mora biti
projektovan tako da ima pouzdan mehani
č
ki spoj i mora zasebno biti testiran po
svakom zahtevu.
Sile opruge mogu da se koriste jedino za zatvaranje ure
đ
aja i da spre
č
e da
efekti vibracije koje mogu da prouzrokuju pomeranje sastavnih
delova ure
đ
aja u
položaj u kome može do
ć
i do njihovog otvaranja ili odspajanja.
Kvar ili greška ni na jednoj opruzi ne sme dovesti do otvaranja ili
odspajanja ure
đ
aja. Svaki ure
đ
aj ili komponenta moraju biti propra
ć
eni sa
instalacionim i radnim uputstvima koja pružaju dovoljno informacija stru
č
noj
osobi da ure
đ
aj propisno ugradi na vozilo, i kako bi isti radio na odgovaraju
ć
i
Tehnika i praksa, Broj 3, 2010.
27
na
č
in. Instrukcije moraju biti date najmanje na jeziku zemlje u kojoj
ć
e ure
đ
aj biti
ponu
đ
en na prodaju. Kada su ure
đ
aji ili komponente ugra
đ
ene od strane
proizvo
đ
a
č
a vozila instalaciona uputstva ne moraju izdavati, ali
ć
e proizvo
đ
a
č
automobila biti odgovoran za to da da potrebna uputstva korisniku vozila, za
ispravan rad spojnog ure
đ
aja.
Za ure
đ
aje i komponente iz Klase A ili Klase S, za prikolice
č
ija
maksimalna dozvoljena tehni
č
ka masa ne prelazi 3,5 tone, koje proizvode
proizvo
đ
a
č
i koji udruženi sa proizvo
đ
a
č
ima vozila i gde su ure
đ
aji i komponente
namenjene naknadnoj ugradnji, ako je to mogu
ć
e, visina i ostali instalacioni podaci
spojnog ure
đ
aja treba da se, svakako, podvrgnu testiranju od strane nadležnih
organa ili tehni
č
ke službe.
Za testirane spojne ure
đ
aje i komponente namenjene za teški rad i ostale
nestandardne razne spojne ure
đ
aje i komponente, Klasa S i Klasa T, važe zahtevi
dati u Aneksima 5, 6 i 7 [XX] za najsrodnije standardne ili nestandardne ure
đ
aje ili
komponente.
3. PREGLED KLASIFIKACIJE VU
Č
NIH URE
Đ
AJA I
KOMPONENTI PO ME
Đ
UNARODNIM PROPISIMA
Mehani
č
ki vu
č
ni ure
đ
aji i komponente su po me
đ
unarodnim propisima
klasifikovani na slede
ć
i na
ć
in:
- KLASA A
Spojne lopte i vu
č
ni nosa
č
i koji koriste sferni
ure
đ
aj pre
č
nika 50 mm i nosa
č
e na vu
č
nom vozilu
za spajanje sa prikolicom, aneks 5, paragraf 1
regulative ECE 55.
- KLASA A50-1 do 50-5
Standardne spojne lopte pre
č
nika 50 mm sa
fiksiranjem
pomo
ć
u klina.
- KLASA A50-X
Nestandardne spojne lopte pre
č
nika 50 mm i
nosa
č
i.
- KLASA B
Vu
č
ne šipke prikolice sa spojnim glavama za
spajanje i sa spojnom loptom Ø 50 mm na vu
č
nom
vozilu.
- KLASA B50-X
Nestandardne spojne glave pre
č
nika Ø 50 mm.
- KLASA C
Vu
č
ne šipke sa klinom Ø 50 mm i sa stegama i sa
automatskim zatvaranjem i zaklju
č
avanjem klina
na
vu
č
no vozilo, za spajanje prikolice s obzirom
na
vu
č
no oko.
- KLASA C50-1 do 50-6 Standardni vu
č
ni ure
đ
aji sa klinom pre
č
nika Ø 50 mm.
- KLASA C50-X
Nestandardni vu
č
ni ure
đ
aji sa klinom pre
č
nika
Ø 50 mm.
- KLASA D
Vu
č
no oko sa paralelnim otvorima koji
odgovaraju klinu pre
č
nika Ø 50 mm i prilago
đ
eno
vu
č
noj šipki prikolice za spajanje sa automatskom
vu
č
nom vezom.
- KLASA D50-A
Standardno vu
č
no oko pre
č
nika klina fi-50 mm za
spajanje
zavarivanjem.

Tehnika i praksa, Broj 3, 2010.
29
- KLASA T
Nestandardne spojke namenjene neautomatskoj
vu
č
noj šipki, koje se mogu razdvojiti jedino
upotrebom alata, i tipski se koriste za prikolice
automobilskih transportera.
4. PRIMER HOMOLOGACIJSKOG ISPITIVANJA VU
Č
NOG
Č
EPA 50 B.1
4.1. Predmet ispitivanja
Mehani
č
ki ure
đ
aj za spajanje vu
č
nih i priklju
č
nih vozila vu
č
ni
č
ep 50.B.1
(FAP)
MERODAVNI DEKLARISANI PARAMETRI ISPITIVANOG MEHANI
Č
KOG
UREÐAJA ZA SPAJANJE VU
Č
NIH I PRIKLJU
Č
NIH VOZILA FAP
[XX]
Merodavna masa poluprikolice (R), masa vu
č
nog vozila (T) i dozvoljeno
vertikalno optere
ć
enje na sedlu (U), kao deklarišu
ć
i parametar ispitivanog
mehani
č
kog ure
đ
aja, dati su u tabeli 3.1.
Tabela 3.1. Dozvoljena optere
ć
enja vozila
U
(t)
R
(t)
T
(t)
20
55 30
Opšti podaci o vu
č
nom
č
epu:
Dozvoljena masa vu
č
nog vozila (teglja
č
a): 10.000 kg
Dozvoljena masa vu
č
nog voza : 65.000 kg
D faktor (po DIN-u 74081): 152 Kn
Priklju
č
ne mere (po SRPS H.N2.222- DIN 74080, ISO 337):
Spoj vu
č
nog
č
epa sa sedlom (prema SRPS H.N2.219, DIN 74080): 50 mm ( 2’’)
4.2.Tehni
č
ki opis vu
č
nog
č
epa 50.B.1
Vu
č
ni
č
ep VG 50B i VC 50B.1 namenjeni su za spajanje priklju
ć
nih vozila
(poluprikolica) sa vu
č
nim vozilima (teglja
č
ima) snadbevenim sedlom 50 prema
standardu SRPS N.N2.219 (DIN 74081) sa klinom za upravljanje poluprikolica
prema standardu SRPS .32.221 (D1N 74085) ili bez klina.
Veza vu
č
nog
č
epa v
č
50B za poluprikolicu je pomo
ć
u krunaste navrtke
M 56 SRPS1`i.B1.631 i rascepke 103:100 SRPS M.B2.300.
Veza vu
č
nog
č
epa VC 5013.1 za poluprikolicu je pomo
ć
u krunaste navrtke
M36x1,5 JUS N.B1.635 i rascepke 6,3x70 JUS M. B2.300.
30
Tehnika i praksa, Broj 3, 2010.
Slika 3.1. Skica ugradnje vu
č
nog
č
epa 50B.1
Prena Pravilniku ECE br. 55 vu
č
ni
č
ep VC 50B.1 deklarisan je za:
-Tehni
č
ku maksimalnu masu vu
č
nog vozila (sopstvena masa + opte-
re
ć
enje na sedlu) T 30 t (tona),
- tehni
č
ku maximalnu masu poluprikolica R 55 t (tona).
Sika 3.2. Na
č
in obeležavanja homologacionih oznaka
4.3. Rezultati ispitivanja vu
č
nog
č
epa i zaklju
č
ak
Cilj ispitivanja je provera
č
vrsto
ć
e mehani
č
kog ure
đ
aja za spajanje vu
č
nih
i priklju
č
nih vozila vu
č
nog
č
epa 50 B.1.
Vu
č
ni
č
ep je ispitivan na probnom stolu sa promenljivon silom, kako je to
definisano Prilogom br. 4 ECE Pravilnika br. 55 [XX].
Merodavna veli
č
ina "D" izra
č
unata je na osnovu podataka koje je dostavio
proizvo
đ
a
č
po relaciji:
D=0.6(TR/(T+R-U)=15.23 t
gde je:
- R=55 t (merodavna tehni
č
ka masa poluprikolice, data u metri
č
kim
tonama);
- T=30 t (merodavna tehni
č
ka masa vu
č
nog vozila, data u metražnim
tonama);

IMPLEMENTACIJA KONKURENTNOG INŽENJERINGA U
INTEGRISANIM PROIZVODNIM SISTEMIMA I NEKI
EFEKTI PRIMENE
Dragan M. Eri
ć
1
, Vesna Mandi
ć
2
, Svetislav LJ. Markovi
ć
3
REZIME
U ovom radu dat je prikaz aplikacije konkurentnog inženjeringa u proizvodnim
sistemima. Ovaj na
č
in organizacije podrazumeva kompletnu kompjutersku podršku u sferi
projektovanja i kontinualno poboljšanje svih elemenata u procesu projektovanja proizvoda i
tehnologija proizvoda, projektovanja procesa i virtuelnog inženjeringa. Ovakvim pristupom
ostvaruje se niz pozitivnih efekata.
Klju
č
ne re
č
i:
Konkurentni inženjering, Integrisani proizvodni sistemi,
CAD/CAM/CAE tehnologije, Virtuelni inženjering.
IMPLEMENTATION OF CONCURRENT ENGINEERING IN
INTEGRATED PRODUCTION SYSTEMS AND CERTAIN
EFFECTS OF APPLICATION
ABSTRACT
This work contains application display of concurrent engineering in production
systems. This type of organisation includes complete computer support in designing,
development and designing of process and vrtual engineering. This approach allows for a
number positive effekts and continuous improvement of all ellements in the process of
product designing and technology.
Key words:
Concurrent engineering, Integrated production systems,
CAD/CAM/CAE technology, Virtual engineering.
1. UVOD
Savremeni uslovi privre
đ
ivanja postavljaju veoma kompleksne zahteve
pred sve koji se bave projektovanjem, razvojem i izradom proizvoda. Stoga nije
č
udo što se neprestano traga za što je mogu
ć
e efikasnijim konceptima organizacije
koji bi maksimalno uspešno preto
č
ili marketinške zahteve u konkurentne
inženjerske proizvode. Nesporno, da je ovaj put veoma kompleksan i da
podrazumeva organizacionu, materijalnu, kadrovsku i tehni
č
ko-tehnološku
podršku. Kao logi
č
na posledica ovakvih uslova name
ć
e se neophodnim proces
potpune integracije razvojno-proizvodnih sistema i njihova inter-aktivna
povezanost. Prate
ć
i ovakve zahteve, danas se sve više radi na konceptu
1
Kompanija “Sloboda” A.D.
Č
a
č
ak,
2
Mašinski Fakultet Kragujevac, Kragujevac
3
Visoka škola tehni
č
kih strukovnih studija,
Č
a
č
ak

Tehnika i praksa, Broj 3, 2010.
35
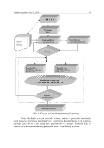
Slika 1: Koncept aktivnosti konkurentnog inženjeringa
Posle detaljnih procena stru
č
nih timova, analiza i potrebnih simulacija
sledi kona
č
no formiranje konstruktivne i tehnološke dokumentacije. Cilj ovakvog
pristupa jeste da se u što ve
ć
oj meri preduprede svi mogu
ć
i problemi koji se
odnose na kriti
č
na mesta radnog predmeta, alata i tehnološkog procesa.
Formiranje
timova
Projektni biro
- koncept proizvoda
Tehnološki biro
- ocena tehnologi
č
nosti
Tehnologi
č
nost
zadovoljava
?
I D E J A
-
Marketing,
- Služba za
istraživanje
-
Informacije
Projektni biro
CAD/CAM software
CAD-modul
Tehnološki biro
CAD/CAM software
CAM-modul
Simulacioni inženjering
CAD/CAM/CAE, RP/RT/RE, VR
Resultati
simulacije dobri
Kona
č
na dokumentacija
36
Tehnika i praksa, Broj 3, 2010.
3. PRAKTI
Č
AN PRIMER SIMULACIJE
Primeri iz prakse verovatno najbolje i najupe
č
atljivije pokazuju
opravdanost aplikacije savremenih tehnologija projektovanja.
Slede
ć
i primer pokazuje tehnološke prednosti ove tehnologije u procesu
mašinske obrade deformacijom. Re
č
je o obradi višefaznim kombinovanim
istiskivanjem za dobijanje radnog predmeta prikazanog na slici 2. Tehnologija za
dobijanje ovog dela razvijena je u Kompaniji „Sloboda“ A.D. u
Č
a
č
ku, deo se
proizvodi u sklopu odre
đ
ene kooperacije, a materijal obratka jeste
Č
. 4120.
Slika 2: Izgled gotovog radnog predmeta
Dobijeni su tehni
č
ki crteži obratka po operacijama procesa i komponenti
alata, a zatim se izvršilo njihovo modeliranje u CAD modulu softvera „CATIA
V5.“ Na slici 3 prikazani su CAD modeli spoljašnjeg (drugog oja
č
avaju
ć
eg)
prstena (levo) i pritiskiva
č
a za I operaciju (desno).
Slika 3: CAD modeli prstena i pritiskiva
č
a

38
Tehnika i praksa, Broj 3, 2010.
Slika 5: Distribucija radijalnih, obimnih i aksijalnih napona u alatu
Suština ovih simulacija jeste variranje napona pri promeni zadora. Tako
smo sa promenom zadora izme
đ
u matrice i prvog oja
č
avaju
ć
eg prstena na 0,45
mm, a izme
đ
u prvog i drugog prstena na 0.35 mm imali druga
č
iju (povoljniju)
distribuciju komponenata napona kako je to pokazano na slici 6. To je dovelo do
smanjenog prednaprezanja, a kao prakti
č
nu korist imali smo pove
ć
anje
postojanosti ovih elemenata alata za 15 do 20%, što je sa stanovišta izrade velikih
serija veoma zna
č
ajno.
Slika 6: Distribucija napona pri promeni zadora
Tako
đ
e, jedan od ciljeva ovih simulacija bila je procena bolje stabilnosti
procesa i ve
ć
a dimenziona ta
č
nost obratka. Za postizanje ovih parametara
simuliran je uticaj hoda pritiskiva
č
a u II operaciji istiskivanja na finalnu
dimenzionu ta
č
nost obratka u III operaciji kombinovanog istiskivanja.
Simulacijom je utvr
đ
eno da je skra
ć
ivanjem hoda pritiskiva
č
a od 2 mm u
drugoj operaciji istiskivanja stvorena ve
ć
a rezerva materijala za III operaciju,
posebno na donjem delu gde se istiskuje unutrašnje ozubljenje. Sa ovakvim
izmenama mi kreiramo pravac optimizacije tehnoloških procesa, a kao ciljna
funkcija u ovom slu
č
aju zahteva se ta
č
nost obratka.
Tehnika i praksa, Broj 3, 2010.
39
Slika 7: Simulacija traženih dimenzionih veli
č
ina obratka
Sa predloženim skra
ć
enjem hoda u II operaciji (od 2 mm), postigli smo
dubinu unutrašnjeg ozubljenja u III operaciji od 17,6 mm (umesto ranijih 16 mm),
što je tehnološki mnogo prihvatljivije. Na slici 7 prikazana je simulacija
karakteristi
č
nih dimenzija obratka nakon III operacije istiskivanja.
4. ZAKLJU
Č
AK
Iz ovog kratkog prikaza jasno se vide pozitivni efekti virtuelnog
inženjeringa i njegov stvarni doprinos optimizaciji tehnoloških procesa. To je
zaista veoma mo
ć
an alat koji nam omogu
ć
ava analizu proizvoda i procesa, kao i
neophodnih modifikacija, u virtuelnom (elektronskom) obliku. Ovakav na
č
in rada
znatno smanjuje troškove i skra
ć
uje vreme, a sa druge strane pove
ć
ava postojanost
alata i kvalitet proizvoda.
5. LITERATURA
[1] Eri
ć
M. D., Markovi
ć
LJ.S.:
Application some aspects concurrent
engineering in computer development products and manufacturing
process,
9th International Conference
„Research and Development in
Mechanical Industry“ RaDMI 2009, 16-19 September 2009, Vrnja
č
ka
Banja, Serbia.
[2] Mandi
ć
V., Tehni
č
ki izveštaj – Simulacija procesa višeoperacijskog
istiskivanja, CeVIP, Kragujevac, 2008.
[3] Mandi
ć
V.,
Virtuelni inženjering
, Mašinski Fakultet u Kragujevcu,
Centar za Virtuelnu proizvodnju, 2007.
[4] Eri
ć
D., Markovi
ć
S.,
Application Effects of Concurrent Engineering
in Computer Designing of Processes,
Rad prihva
ć
en za Konferenciju
INFORMS Annual Meeting, San Diego U.S.A., October 11-14, 2009.
[5] Imlementing Concurrent Engineering in Small Companies, Marcel
Dekker Inc., New York 2002.
[6] Mandi
ć
V., Stefanovi
ć
M., Forging Preform Design Using FEM
Simulation, Conf. Manufacturing and Management in 21
st
Century,
Ohrid 2004, Proceed. Pp. 290-298.

ANALIZA PRIMENE ELEKTROSTATI
Č
KIH FILTERA U
TERMOELEKTRANAMA
Dragan Brajovi
ć
1
,
Pera Gruji
č
i
ć
2
, Nemanja Stojanovi
ć
2
, Kova
č
evi
ć
Aleksandar
2
REZIME
U radu je obra
đ
ena problematika rada elektrostati
č
kih filtera, koji su u širokoj
upotrebi u razli
č
itim industrijsko-tehnološkim procesima zbog mogu
ć
nosti efikasnog
izdvajanja
č
estica, kod vrlo visokih gasnih protoka, uz minimalan pad pritiska u dimnom
kanalu. Elektrofilteri nisu od presudnog zna
č
aja za rad termoelektrane. One, tehni
č
ki
gledano, mogu da funkiconišu i bez njih. Me
đ
utim, ako se po
đ
e od podataka da se
č
ak 22
odsto težine uglja koji ulazi u kotao ,,pogonskog goriva” po svakom proizvedenom kilovat-
č
asu pretvara u lete
ć
i pepeo, sasvim je jasno da su blokovi bez ugra
đ
enih filtera
nezamislivi. Rešenje do koga su došli doma
ć
i stru
č
njaci, praksa je pokazala, daje bolje
rezultate od filtera starijih generacija. Novi filteri ,,traže” manje
č
elika, dakle, jeftiniji su, a
vazduh ,,osloba
đ
a” i onih najsitnijih zaga
đ
uju
ć
ih
č
estica. Doprinos ovog rada se ogleda u
analizi opravdanosti koriš
ć
enja elektrostati
č
kih filtera u postizanju maksimalne efikasnosti
izdvajanja pepela uz najmanju mogu
ć
u potrošnju elektri
č
ne energije i visoku pouzdanost.
Klju
č
ne re
č
i:
Emisione i taložne elektrode, impulsno napajanje, lete
ć
i pepeo.
THE ANALYSES OF THE FUNCTIONING OF THE
ELECTROSTATIC FILTERS IN THE STEAM POWER STATIONS
ABSTRACT
This paper elaborates on the issues of the functioning of the electrostatic filters
which are widely used in various industrial and technological processes because of the
possibility of the efficient separation of the particles in very high gas flow with the minimal
pressure drop in the furnace flue. Electric filters are not of crucial importance for the
functioning of the steam power station-one. Technically speaking, they can even function
without them. However, if we begin with the data stating that 22 percent of the coal weight
which goes into the
˝
motor fuel
˝
boiler is converted into flying ash for every kilowatt hour
(Kwh) that is produced, it is perfectly clear that the usage of the blocks without built-in
filters is unthinkable. As the praxis has shown, the solution which the experts have come
upon, gives better results than the older generations of filters. New filters
˝
need
˝
less steal,
so they are cheaper and they
˝
free
˝
the air even from the tiniest polluting particles.
Contribution of this work can be seen in the analysis of the reasonability of the electrostatic
filters use in reaching of maximum efficiency of ash separation with the least possible
waste of electricity and high reliability.
Key words:
Emission, ion-selective electrode, pulsed power supply, flying ashes.
________________________
1
VŠTSS,
Č
a
č
ak
2
SŠ ,“17. septembar“, Lajkovac
42
Tehnika i praksa, Broj 3, 2010.
1. UVOD
Elektro filteri koji su ugra
đ
ivani u blokove naših elektrana imaju
takozvano pedesetohercno rešenje za napajanje, a regulacija procesa filtera obavlja
se pomo
ć
u tiristora. Novo rešenje preduhitrilo je i evropsko zakonodavstvo. U
iš
č
ekivanju novih pravila koja
ć
e obuhvatiti i pre
č
iš
ć
avanje najsitnijih zaga
đ
uju
ć
ih
č
estica, nazvanih PM 10, koje mogu da u
đ
u u plu
ć
a i alveole i tako zamaraju imuni
sistem, razvila se nova generacija elektrofiltera kojom upravljamo naponom uz
koriš
ć
enje takozvanih IGBT tranzistora, koji se mogu uklju
č
ivati i isklju
č
ivati u
vremenu koje se meri mikrosekundama, a zatim se pristupilo i razvoju novog
visokofrekventnog napajanja posebno zna
č
ajnog za rad elektrofiltera. Zahvaljuju
ć
i
novom rešenju znatno brže može da se reaguje kada se pojavi elektri
č
ni luk, a
njegova energija je
č
ak deset puta manja.
Elektrostati
č
ki filteri se sastoje iz sistema emisionih i taložnih elektroda.
Emisione elektrode mogu biti pravougaone žice, štapovi sa šiljcima ili nekog
drugog oblika koji
ć
e sadržati ispup
č
enja, dok su taložne elektrode ravne. Izme
đ
u
pomenutih elektroda dovodi se konstantni visoki jednosmerni napon, dok struja
dimnih gasova prolazi izme
đ
u njih. Na šiljcima emisione elektrode (ispup
č
enjima)
javlja se korona, vazduh se polako jonizuje i stvaraju se joni oba polariteta. Pri tom
su jedni privu
č
eni od starane taložne elektrode a drugi od strane emisione. Joni
privu
č
eni od strane talažne elektrode na putu do nje pune
č
estice lete
ć
eg pepela
naelektrisanjem.
1.1. Punjenje
č
estica naelektrisanjem
Pri prolasku kroz izdvaja
č
,
č
estice dimnog gasa primaju naelektrisanje od
jona. Postoje dva mehanizma naelektrisanja
č
estica, i to su: naelektrisanje
elektri
č
nim poljem i naelektrisanje difuzijom.
Prilikom punjenja elektri
č
nim poljem,
č
estica prima naelektrisanja po
slede
ć
oj formuli :
⎟⎟
⎠
⎞
⎜⎜
⎝
⎛
⋅
+
⋅
⎟⎟
⎠
⎞
⎜⎜
⎝
⎛
⎟⎟
⎠
⎞
⎜⎜
⎝
⎛
+
=
t
N
eZ
t
N
eZ
e
Ed
n
i
i
i
i
r
π
π
ε
ε
1
4
2
3
2
(1.1.)
Gde su :
n
- broj elementarnih naelektrisanja koje
č
estica primi,
ε
- permitivnost,
E
- elektri
č
no polje,
e
- elementarno naelektrisanje elektrona,
d
- pre
č
nik
č
estice,
1
Z
- pokretljivost jona,
i
N
- koncetracija jona,
t
- vreme.
Difuziono punjenje
č
estice naelektrisanjem dato je formulom:

44
Tehnika i praksa, Broj 3, 2010.
Slika 2:
Krive napon – struja za negativnu i pozitivnu koronu
2. KARAKTERISTIKE ELEKTROSTATI
Č
KIH IZDVAJA
Č
A
Elektrostati
č
ki izdvaja
č
i su u širokoj upotrebi u razli
č
itim industrijsko-
tehnološkim procesima zbog mogu
ć
nosti efikasnog izdvajanja
č
estica kod vrlo
visokih gasnih protoka uz minimalan pad pritiska u dimnom kanalu. Klju
č
uspešnog rada izdvaja
č
a predstavlja njegovo energetsko napajanje koje bi moralo
da u izdvaja
č
u obezbedi:
- maksimalno i mogu
ć
e naelektrisanje
č
estica i
- uspostavljanje što je mogu
ć
e ja
č
eg elektri
č
nog polja neposredno u blizini
kolektorskih elektroda.
Prema
White
-u, glavnu teoretsku vezu izme
đ
u efikasnosti izdvajanja i
elektri
č
nog stanja u izdvaja
č
u predstavlja brzina izdvajanja (migraciona brzina).
Ona se može predstaviti slede
ć
im izrazom:
d
Q
E
K
k
⋅
⋅
⋅
⋅
⋅
=
η
π
ω
3
(1.3.)
gde su:
E
- ja
č
ina elektri
č
nog polja,
Q
- optere
ć
enje
č
estica,
η
- viskozitet gasa,
d
– pre
č
nik
č
estica,
K
– faktor zavistan od dielektri
č
ne konstante,
K = f(
ε
).
Sam proces izdvajanja
č
estica u velikoj meri zavisi od hemijskog sastava
dimnog gasa,
č
ije su karakteristike pre svega, zavisne od uglja - njegove toplotne
mo
ć
i, vlage, sadržaja sumpora, itd. Kod kotlova koji sagorevaju sprašeni ugalj,
dimni gas sa
č
esticama lete
ć
eg pepela predstavlja osnovni fluid koji se podvrgava
fizi
č
kom procesu u prostoru izme
đ
u elektroda izdvaja
č
a.
Kakvo
ć
e biti izdavanje, zavisi od karakteristika dimnog gasa kao što su:
- hemijski sastav dimnog gasa,
- hemijski sastav lete
ć
eg pepela,
- jonizacione karakteristike dimnog gasa,
-
elektri
č
ne karakteristike lete
ć
eg pepela (specifi
č
ni otpor,
dielekti
č
na konstanta).
Tehnika i praksa, Broj 3, 2010.
45
Pošto izdvaja
č
predstavlja prostor u kome se odigrava jonizacija gasa, pri
č
emu se uspostavlja struja korone, i to kako kroz me
đ
uelektrodni gasni prostor,
tako i kroz sloj nataloženog praha na kolektorskoj elektrodi, pretpostavka je da
jonizacione karakteristike dimnog gasa, specifi
č
na elektri
č
na otpornost
č
estica i
specifi
č
na površina
č
estica predstavljaju klju
č
ne faktore u tehnologiji rada
izdvaja
č
a. Iako jako bitne, jonizacione karakteristike dimnog gasa uglavnom nisu
nepovoljne za rad izdvaja
č
a, što se ni u kom slu
č
aju ne može re
ć
i za preostala dva
faktora.
2.1. Povratna korona
Ova pojava se, uglavnom, sre
ć
e kod postrojenja koje sagorevaju sprašeni
ugalj sa niskim sadržajem sumpora, zbog pojave pepela visoke specifi
č
ne
elektri
č
ne otpornosti (
slika 2
).
Kako se
č
estice talože na kolektorskoj elektrodi, sloj nataloženog praha
postaje sve deblji, i u nekoj ta
č
ki
ć
e pad napona preko ovog sloja dosti
ć
i takvu
vrednost da dolazi do dielektri
č
nih proboja unutar sloja praha. Ta pojava se naziva
povratna korona
.
Povratna korona je suprotne polarnosti od primarne (željene) korone, i kao
rezultat toga dolazi do uspostavljanja jako lošeg elektrostati
č
kog ambijenta, koji
dalje dovodi do pojave povratne jonizacije i znatnog sniženja efikasnosti
izdvajanja.
Slika 3: Raspodela napona izme
đ
u elektroda kod visokootpornog pepela
Glavni negativni efekat povratne korone predstavlja proizvodnja jona
suprotnog polariteta od jona koje proizvodi emisiona elektroda. Ovi joni
rekombinacijom neutrališu jone potrebne za optere
ć
enje
č
estica, i što je vrlo važno,
uve
ć
avaju potrošnju elektri
č
ne energije.
Bez obzira na koji od prethodnih faktora ima dominantni uticaj (praksa
pokazuje da je to specifi
č
na otpornost lete
ć
eg pepela), njihov krajnji rezultat
implicitno je sadržan u funkciji koja predstavlja zavisnost struje elektrostati
č
kog
izdvaja
č
a od dovedenog (jednosmernog) visokog napona. Ova zavisnost poznata je
kao karakteristika napona struja (
U-I
), i predstavlja osnovnu karakteristiku
napajanja elektrostati
č
kog izdvaja
č
a.

Tehnika i praksa, Broj 3, 2010.
47
najkarakteristi
č
niji napajanje automatskom regulacijom napona, konvencionalno
napajanje i rad u intermintentnom režimu.
Klju
č
ni parametar regulacije napona u elektrostati
č
kim izdvaja
č
ima
predstavlja ugao paljenja tiristora. Regulator napona odre
đ
uje ovaj ugao za svaku
poluperiodu napona napajanja (svakih 10 ms), i mora dati preciznu vrednost u
zavisnosti od stanja unutar izdvaja
č
a.
Performanse svakog automatskog regulatora napona su blisko povezane sa
vrstom opreme koja se koristi za detekciju trenutnih vrednosti mernih elektri
č
nih
veli
č
ina.
Vrsta signala koja se dovodi regulatoru i na osnovu kojih on odre
đ
uje
stanje u izdvaja
č
u, zavisi jedino od proizvo
đ
a
č
a opreme (regulatora) i njegovog
pristupa problematici, tako da, posledi
č
no, nije uvek ista. Evropljani, na primer,
imaju dugu tradiciju koriš
ć
enja vrednosti struje i napona unutar izdvaja
č
a
(sekundarnih veli
č
ina) koje dovode u regulator, dok su se u Americi doskora
koristile struje i naponi samo sa primarne strane, a tendencija je uvo
đ
enje i
sekundarnih veli
č
ina u automatski regulator.
Pored nabrojanih veli
č
ina, sve više se koristi i signal sa mera
č
a
neprozornosti (ekstinkcije) dimnih gasova na izlazu iz izdvaja
č
a. Ovaj ure
đ
aj može
dati veoma preciznu sliku o emisiji
č
estica neizdvojenih iz struje dimnog gasa, i
njegov signal se koristi za optimizaciju rada elektrostati
č
kih izdvaja
č
a u smislu
uštede energije.
Slika 6:
Elektri
č
na šema za impulsni rad preko impulsnog transformatora
U savremenim ure
đ
ajima se, kao signal dovedeni regulatoru sa sekundarne
strane koriste (kako za regulaciju, tako i za monitoring):
- srednja vrednost napona u izdvaja
č
u,
- vršna vrednost napona izdvaja
č
a,
- minimalna vrednost napona izdvaja
č
a
- srednja vrednost struje izdvaja
č
a.
U ranijim sistemima za automatsku regulaciju napona koriš
ć
ene su srednje
vrednosti napona i struje, dok se savremenijim regulatorima sve
č
eš
ć
e dovode
minimalna i maksimalna vrednost napona u izdvaja
č
u. Ovo je veoma zna
č
ajno kod
48
Tehnika i praksa, Broj 3, 2010.
izdvaja
č
a koji rade sa visokootpornim lete
ć
im pepelom, u cilju smanjenja efekta
povratne korone.
Signali koji se dovode sa primarne strane su:
- efektivna vrednost struje,
- efektivna vrednost napona,
- aktivna snaga ka transformatorsko-ispravlja
č
koj jedinici i
- prividna snaga ka transformatorsko-ispravlja
č
koj jedinici;
Na kraju, može se navesti da se poboljšano izdvajanje u slu
č
aju impulsnog
napajanja postiže kombinacijom slede
ć
a 4 efekta :
- bolje je punjenje
č
estica naelektrisanjem,
- elektri
č
no polje u me
đ
uelektrodnom prostoru je ja
č
e,
- bolja je raspodela struje,
- bolja je mogu
ć
nost kontrole struje.
Jedna od mana dosadašnjih rešenja jeste spora reakcija upravlja
č
kog
sistema kod pojave elektri
č
nog luka koju nije bilo lako izvesti. Posledica su
ošte
ć
enja, stvaranje kratera na elektrodama koje uspešno mogu da izdvajaju pepeo
samo ako su ravne. Zato su do sada remonti morali da se rade
č
esto, a to je posao
gotovo identi
č
an izradi novog filtera. Na drugoj strani, iako su ti prekidi po pravilu
kra
ć
i od sekunde, tokom njih filteri ne rade i u vazduh odlaze znatno ve
ć
e koli
č
ine
zaga
đ
uju
ć
ih
č
estica. Zahvaljuju
ć
i novom rešenju znatno brže može da se reaguje
kada se pojavi elektri
č
ni luk, a njegova energija je
č
ak deset puta manja. To zna
č
i
deset puta manju eroziju elektroda i isto toliko kra
ć
u beznaponsku pauzu. Dakle,
skra
ć
uje se interval u kome se intenzivno emituju zaga
đ
uju
ć
e materije. Tako
đ
e,
ovladalo se i tehnikom uz koju možemo da se približimo maksimalnom potrebnom
naponu i održavamo ga, bez premašivanja granice na kojoj dolazi do stvaranja
elektri
č
nog luka zahvaljuju
ć
i
č
emu ovaj sistem radi neprekidno za razliku od
pedesetohercnog, koji je tokom svakih 10 milisekundi aktivan svega 3-4
milisekunde. Na ovaj na
č
in se sa manjom površinom elektroda, odnosno manje
č
elika postiže isti efekat
č
iš
ć
enja. Ušteda je oko 30 odsto. Umesto dve hiljade tona,
u naš filter je ugra
đ
eno 1400 tona
č
elika.
Ono što bi sada valjalo uraditi jeste obezbediti uslove za proizvodnju
č
eli
č
ih plo
č
a novih elektrofiltera. Naime, nova tehnologija napajanja i upravljanja
filterom omogu
ć
uje da se ostvari tehni
č
ki i ekonomski optimum, ali se više od 90
odsto cene svake nove instalacije odnosi pre svega na
č
eli
č
nu konstrukciju koja
nije tehnološki zahtevna, ali ipak vezuje najve
ć
i deo radne snage i finansijskih
sredstava.
4. KOMENTAR O RADU ELEKTROSTATI
Č
KIH IZDVAJA
Č
A
Redovnim uvidom u rad elektrostati
č
kih filtera (EF), se vrši
blagovremeno:
-
registrovanje neispravnosti rada EF,
-
utvr
đ
ivanje uzroka nastalog kvara i ispada sekcije EF, i
-
utvr
đ
ivanje odstupanja parametara koji su bitni za rad
Pra
ć
enje rada EF pojedinih blokova se vrši u skladu sa Uputstvom za
lokalno i daljinsko upravljanje elektrostati
č
kim filterom, za odgovaraju
ć
i blok, a

50
Tehnika i praksa, Broj 3, 2010.
Razvoj opreme za elektrofiltere, kao i mnoge druge ure
đ
aje, prati razvoj
energetskih poluprovodni
č
kih ure
đ
aja. Upotreba novih mikroprocesorskih
regulatora sa radnim režimima koji odgovaraju specifi
č
nim problemima pepela,
naro
č
ito pepela visoke elektri
č
ne otpornosti (impulsno ili visokofrekventno
napajanje), dovode do poboljšanja performansi elektrofiltera. Poboljšanje
performansi elektrofiltera se postiže i optimizacijom i uskla
đ
ivanjem rada razli
č
itih
sistema elektrofiltera kao npr. sistema za otresanje i režima rada regulatora napona,
tj. smanjenje napona u toku otresanja i ušteda utrošene elektri
č
ne energije.
6. LITERATURA
[1] Dimi
ć
V., Buha B., Ili
ć
M.:
Impulsno napajanje i njegova primena na
postoje
ć
im i novoinstaliranim elektrostati
č
kim izdvaja
č
ima,
Elektrotehni
č
ki institut
˝
Nikola Tesla
˝
Beograd 1990.
[2] Beachler, D. S. Jahnke, J.A. Joseph, G.T. Peterson, M. M.:
Air
pollution control systems for selected industrijes,
Air pollution
training, EPA 450-2-82-006,
[3] Cvetkovi
ć
I.:
Analiza rada elektrostati
č
kih izdvaja
č
a,
seminarski rad,
ETF
Beograd,
[4] Parker K.:
Elektrikal operation of elektrostatic precipitators,
The
Instalacion of Elelctrical Engineers, London 2003,
[5] Davidson J. H.:
Elektrostatic precipitators,
Lektures, 2000.
[6] Vukosavi
ć
S.:
Savremeni elektrostati
č
ki precipitatori,
ETF, Beograd,
2003.
[7] Podaci sa internet stranica
˝
Termoelektrana Kolubara A
˝
POVE
Ć
ANJE SNAGE GENERATORA I SAVREMENE
RELEJNE ZAŠTITE GENERATORA I BLOK
TRANSFORMATORA U TERMOELEKTRANAMA
Dragan Brajovi
ć
1
, Branislavka Miloševi
ć
2
, Darijo Todori
ć
3
,
Duško Tanjevi
ć
4
REZIME
Dosadašnja zaštita generatora i blok transformatora izvedena je iz starije generacije
stati
č
kih releja proizvodnje ,,Simens'' u TE "Gacko", a u TE "Pljevlja" proizvodnje
"Elektrosila" bivši SSSR i optimizirane su prema tadašnjim saznanjima. Rad obra
đ
uje
rešenje ugradnje novih zaštita koje
ć
e doprineti stabilnom i sigurnom radu elektrana, a
ujedno odgovara i zahtevu za komunikacijom na više nivoa. U radu se obra
đ
uje
problematika pove
ć
anja snage generatora sa konkretnim rezultatima u TE "Pljevlja" i u tom
cilju su izvršena toplotna ispitivanja generatora.
Klju
č
ne re
č
i:
releji, relejna zaštita, optimizacija, toplotna ispitivanja.
GENERATOR POWER INCREASE AND MODERN RELAY
PROTECTION OF GENERATORS AND BLOCK TRANSFORMERS
IN TERMOELECTRIC POWER PLANT
ABSTRACT
Current protection of generators and unit transformers has been constructed with
the older generation of static relays manufactured in ,,Simens’’ in "Gacko"; for those in TP
"Pljevlja" were manufactured in "Elektrosila", former Soviet Union and then optimized
according to the current practice. This paper elaborates solution of new ways of protection
that will assure stable and reliable power plants operation, and at the same time ensure
communication on many levels. After the main repair was conducted in January - February
2009 and 2010, thermal examinations of generators were made according to increase power
of TE "Pljevlja" with 210 KV to 218.5 KV. This paper deals with generator power increase
in TP "Pljevlja". Thermal examinations were made with respective results.
Keywords:
relays relay protection, optimisation, thermal examination
.
1. UVOD
Blok snage 300 MW u TE "Gacko", pušten je u pogon 1983. godine, dok
je TE "Pljevlja" blok snage 210 MW pušten u pogon 1982. godine. Razvodno
postrojenje 400 kV TE "Gacko" povezano je sa 400 kV i 110 kV mrežom, a
1
Visoka Škola Tehni
č
kih Strukovnih Studija,
Č
a
č
ak
2
Rudnik i TE "Gacko", Gacko
3
Bar-Kod DOO, Podgorica
4
Sekretarijat za urbanizam SO Pljevlja

Tehnika i praksa, Broj 3, 2010.
53
instrumenti za statorske veli
č
ine (priklju
č
eni su na odgovaraju
ć
e merne
transformatore, naponske merne transformatore 15,75 kV/
√
3/100 V/
√
3/100 V/3
klase ta
č
nosti 0,5; strujne merne transformatore 10000 A/5A/5A klase ta
č
nosti 0.5
i struje rotora - multivoltmetar i osciloskop 190B/C"FUKE", priklju
č
en na merni
šant 4000A, 75mV klase ta
č
nosti 0.5 tip 75ŠSU3. Za merenje aktivne i reaktivne
snage generatora koriš
ć
ena je tzv. Aronova sprega sa dva vatmetra mernog opsega
od 0-150V; od 0-5A klase ta
č
nosti 0.2 "Iskra". Za tri faze struje statora koriš
ć
ena
su tri ampermetra tipa D5054 ruske proizvodnje opsega merenja 0-5A, klase
ta
č
nosti 0.1. Za merenje tri linijska napona statora koriš
ć
ena su tri voltmetra tipa
E515 ruske proizvodnje opsega merenja od 0-150V klase ta
č
nosti 0.5.
1.1.1.
Odre
đ
ivanje pobudne struje i regulacionih karakteristika
Nominalne struje za pokretanje turbogeneratora u saglasnosti sa GOST
10169-77 odre
đ
uje se metodom neposrednog optere
ć
enja. Me
đ
utim, u TE Pljevlja
to je bilo nemogu
ć
e. Zbog toga su iskoriš
ć
ena iskustva iz prakse proizvo
đ
a
č
a
opreme OAO “Silovie mašini“, odnosno preduze
ć
a „Elektrosila“. Za vreme
ispitivanja na zagrevanje, odre
đ
ene su regulacione karakteristike za nekoliko
eksploatacionih vrednosti napona i nekoliko vrednosti faktora snage. U osnovi
obrade je grafi
č
ko-analiti
č
ka metoda odre
đ
ivanja pobudne struje na osnovu
Potjeovog dijagrama.
1.1.2.
Merenje temperature
Kontrolni instrumenti za merenje veli
č
ina rotora: za merenje struje rotora-
multi voltmetar priklju
č
en na stacionarni merni šant 4000A, 75mV; za merenje
pada napona na namotaju rotora-voltmetar priklju
č
en u trenutku merenja na
kontaktne prstenove rotora. Temperatura aktivnih elemenata statora (namotaja i
aktivnog gvož
đ
a) i rashladnih medija (vodonika, destilata, vode kroz hladnjake
vodonika) generatora u toku rada registrovani su stacionarnim dava
č
ima
termokontrole – termometrom otpora i obrada rezultata se vrši u automatskom
sistemu merenja "Siemens" SPPA-T-3000 i štampani su na printeru sa
periodi
č
noš
ć
u od 15 minuta.
Modul služi za pripremu, simulaciju, obradu i nadzor do 28 signala
termoelementa ili do 14 platinskih otpornih termometara (PT 100) prema DIN
IEC751. Modul sadrži slede
ć
e funkcije:
· Mogu
ć
nost priklju
č
ka do 14 otpornih termometara PT 100 u
č
etveroži
č
noj
tehnici ili 28 termoelemenata (Typ J, Typ K i Typ L);
· Priprema i prilago
đ
avanje mernih signala;
· Nadzor pretvara
č
a;
· Nadzor mernih signala;
· Kod termoelemenata prema izboru
č
vrsta ili varijabilna temperatura
kompenzacija hladnog kraja;
· Kod termoelemenata merenje diferencijalne temperature;
· Izvor struje kod PT 100 otporan na prazni hod i preoptere
ć
enje, otporan na
kratki spoj protiv napona napajanja;
· Nadzor napajanja pretvara
č
a kod PT 100;
54
Tehnika i praksa, Broj 3, 2010.
· Oblikovanje do 4 grani
č
na signala po pretvara
č
u;
· Redundantna primena za pove
ć
anje raspoloživosti mogu
ć
a.
Opšte toplotno stanje namotaja statora i efektivnost sistema vodenog
hla
đ
enja pri normalnom hidrauli
č
nom stanju sistema hla
đ
enja procenjena su na
osnovu prirasta temperature destilata u namotaju statora u celini i njegovim
hidrauli
č
nim otporom (odnosom promene pritiska destilata u namotaju i izmerenog
protoka). Za ocenu termi
č
kog stanja hladnjaka vodonika i hladnjaka destilata,
izra
č
unata je razlika temperature primarnog hladnog medija (hladni vodonik i
hladnog destilata) i tempereature sekundarnog medija (voda na ulazu u hladnjake
vodonika i destilata:
Δ
(xg-xv) i
Δ
(xd-xv).
1.1.3. Obrada polaznih podataka i analiza rezultata
U ovom radu, obrada ulaznih podataka za toplotne karakteristike namotaja
statora vršena je po metodi koja je preporu
č
ena u RD.EO.0285-012 „Metodika
kontrole toplotnog stanja turbogeneratora tipa TVV-200-2A-UZ“. Karta
dozvoljenih optere
ć
enja data je u saglasnosti sa preporukama RD 34.45.309-92.
Po krivim zagrevanja odre
đ
ene su najviše temperature aktivnih elemenata
generatora pri nominalnom i najviše dozvoljenom trajnom optere
ć
enju, a pri
nominalnim temperaturama rashladnog destilata i vodonika.
Merenja su data tabelarno i grafi
č
ki kao i osnovni rezultati ispitivanja
(najve
ć
e vrednosti temperatura aktivnih delova generatora pri maksimalnoj snazi) i
karta dozvoljenih optere
ć
enja generatora.
Tabela 1: Polazni podaci za sastavljanje karte dozvoljenih optere
ć
enja
Temperatura hladnog
vodonika,
0
C
Aktivna snaga, MW
Struja statora, A
cos
ϕ
32 i niže
218,5
9423
0,85
Tabela 2: Najve
ć
e vrednosti temperatura aktivnih delova generatora pri Pmax=218,5MW i
cos
ϕ
=0,85
Temperatura,
0
C
Naziv elementa
Najviša u radu
Dozvoljena po NTD
namotaj rotora
105
115
namotaj statora
75
75
destilat na izlazu iz namotaja
65
85
aktivno gvož
đ
e statora
70
105
topli vodonik u generatoru
60
75
U tabeli 2 date su vrednosti temperature namotaja rotora, namotaja statora,
destilata na izlazu iz namotaja, aktivnog gvož
đ
a statora i toplog vodonika u
generatoru u procesu rada i dozvoljene temperature po NTD (normativna tehni
č
ka
dokumenta). Temperature svih izmerenih vrednosti su u dozvoljenim granicama.
Na osnovu izmerenih vrednosti data je karta dozvoljenih optere
ć
enja namotaja
statora i rotora pri temperaturi hladnog vodonika od 20-47 ºC.

56
Tehnika i praksa, Broj 3, 2010.
svi digitalni zaštitni releji imaju mogu
ć
nost samonadzora, pove
ć
avaju
raspoloživost sistema, omogu
ć
uju pove
ć
anje vremenskih intervala izme
đ
u
održavanja, koja na taj na
č
in mogu biti bolje planirana. Oži
č
enje je reducirano
zbog
č
injenice da je funkcionalnost potpuno definisana programskom podrškom. U
kombinaciji sa komunikacijskim ure
đ
ajima, digitalni releji nude prednost u
podru
č
jima procene podataka, zapisa doga
đ
aja i samostalnog nadzora svih
jedinica. Digitalni releji omogu
ć
uju brzu i pouzdanu razmenu parametara, signala,
mernih vrednosti i informacija o okolnim uslovima, kao i mnogo bolju primarnu
procenu kvara. Sve gore navedene prednosti digitalne zaštite opravdavaju zamenu i
modernizaciju zaštitne opreme u termoelektranama "Gacko" i "Pljevlja".
2.3. Mikroprocesorski višefunkcionalni releji zaštite
Višenamenski numeri
č
ki relej za zaštitu generatora tipa 7UM6225 je
predvi
đ
en za zaštitu manjih, srednjih i velikih generatora, te za tu namenu poseduje
sve potrebne zaštitne funkcije. Tako
đ
e je pogodan za zaštitu sinhronih i asinhronih
motora. Ugra
đ
ene su programabilne logi
č
ke funkcije (CFC) koje korisniku
omogu
ć
avaju izradu podešenja prema potrebama vlastitog sistema. Ovaj digitalni
višefunkcijski zaštitni relej opremljen je s mikroprocesorom visoke efikasnosti,
koji vrši kontinuiranu obradu svih mernih veli
č
ina 32-bitnim signal procesorom.
Sadrži poseban procesor za kontrolne i logi
č
ke funkcije. Svi zadaci kao što su
prikupljanje merenih vrednosti i izdavanje naredbi prekida
č
ima te drugoj isklopnoj
opremi se procesiraju digitalno. Relej sadrži biblioteku zaštitnih funkcija,
programibilnu isklopnu logiku, programibilne binarne ulaze, izlaze, lokalnu
signalizaciju, samonadzor, ispitivanje kroz program, funkciju merenja, arhiviranje
doga
đ
aja i zapisa kvarova, test funkcija. Funkcije zaštite, u biblioteci programske
podrške su sve zaštite potrebne za kvalitetno šti
ć
enje generatora i bloka. Relej ima
vlastitu funkciju samonadzora i samodijagnoze. Time se postiže stalna provera svih
komponenti samog releja, obavlja se nadzor delova sistema, jednosmernog
napajanja, te sekundarnih strujnih i naponskih krugova. Detektuju se neispravni
moduli u sklopovima, nemogu
ć
nost komunikacije itd. U slu
č
aju dijagnoze kvara
zaštitnog releja, zaštita se blokira i signalizira se stanje kvara zaštite. Kod
digitalnih releja jednostavno je podešavanje putem ugra
đ
ene tastature ili putem
personalnog ra
č
unara. Sve softverske i hardverske komponente se stalno nadziru.
Nepravilnosti se detektuju i signaliziraju, što zna
č
ajno doprinosi poboljšanju zaštite
sistema.
SIPROTEC4
7UT613 je diferencijalni zaštitni relej koji se upotrebljava
za brzu i selektivnu zaštitu od kratkih spojeva u transformatorima svih naponskih
nivoa, motorima i ta
č
kama grananja (do tri odvoda). Upotrebljava se kod 2- i 3-
namotnih transformatora. Relej je namenjen i za zaštitu u jednofaznim sistemima
sa 16
2
/
3
Hz frekvencijom. Tehni
č
ke osobine: 32-bitni mikroprocesor; kompletna
digitalna obrada svih podataka, od ulaznih mernih veli
č
ina do odluke o isklju
č
enju
prekida
č
a; potpuno galvansko odvajanje unutrašnjih procesorskih krugova od
mernih, kontrolnih i napojnih krugova sa oklopljenim analognim pretvara
č
ima u
mernom krugu, modulima binarnih ulaza i izlaza te DC/DC pretvara
č
ima;
neosetljivost na greške strujnih transformatora, prelazne pojave i smetnje; komplet
funkcija potrebnih za zaštitu transformatora i motora; prikaz mernih veli
č
ina na
Tehnika i praksa, Broj 3, 2010.
57
displeju; jednostavno udešavanje preko ugra
đ
ene tastature ili putem personalnog
ra
č
unara sa DIGSI 3; spremanje doga
đ
aja, podataka o kvaru i talasnih oblika;
komunikacija sa centrom za nadzor opti
č
kim kablom preko serijske veze; stalni
nadzor mernih veli
č
ina, ugra
đ
enog sklopa i programske podrške.
Preko port-a na zadnjoj strani mogu
ć
e je releje me
đ
usobno povezati te ih
povezati preko modema sa radnim mestom zaštitara. Tip protokola mogu
ć
e je
naknadno menjati zamenom komunikacijskih kartica
.
Preko RS232 porta mogu
ć
e
je povezati se na relej upotrebom DIGSI programskog paketa. Na taj na
č
in mogu
ć
e
je jednostavno podešavanje i ispitivanje releja i proveravanje mernih veli
č
ina
prilikom puštanja u pogon ili kod redovnog periodi
č
nog ispitivanja. Program
omogu
ć
ava brzi pregled svih analognih i digitalnih ulaza/izlaza kao i njihove
konfiguracije pomo
ć
u matrice. Jednostavnim obeležavanjem kvadrati
ć
a u matrici
mogu
ć
e je povezivanje binarnih ulaza sa binarnim izlazima ili sa internim logi
č
kim
funkcijama (CFC-Continous Function Chart). Strujni konektori na zadnjoj strani
releja imaju u sebi ugra
đ
ene kratkospojnike tako da je mogu
ć
a zamena modula
unutar releja bez odspajanja oži
č
enja, prihvataju provodnik do preseka 4 mm
2
.
Naponski konektori prihvataju provodnik do 2,5 mm
2
. Konektore je mogu
ć
e na
jednostavan na
č
in zameniti u slu
č
aju ošte
ć
enja. Osim izvanrednih programskih
mogu
ć
nosti DIGSI sadrži i programski paket za analizu doga
đ
aja SIGRA 4.
CFC
omogu
ć
ava definisanje novih logi
č
kih blokova ili promenu predefinisanih PLC
blokova (Programmable Logic Controller). Programiranje je grafi
č
ki podržano
tako da je omogu
ć
ena jednostavna primena logi
č
kih funkcija. Svi parametri iz U/I
matrice koji su pridruženi CFC funkciji mogu se upotrebiti u formiranju ulaza u
odabrane CFC blokove. Osim logi
č
kih blokova na raspolaganju su i dodatni
vremenski
č
lanovi kao i dodatni merni
č
lanovi.
Osim izvanrednih programskih
mogu
ć
nosti DIGSI sadrži i programski paket za analizu doga
đ
aja SIGRA 4. Na
bazi izmerenih vrednosti u releju SIGRA ra
č
una efektivne vrednosti, harmonike,
impedanse, vektore, itd. Na raspolaganju su dva vremenska kursora za odre
đ
ivanje
vremenskih intervala unutar dijagrama kvara. Mogu
ć
e je dodati i dijagram kvara sa
druge strane voda, te dijagrame vremenski sinhronizirati i sprovesti uporednu
analizu kvara.
Glavna prednost principa diferencijalne zaštite je trenutan isklop u slu
č
aju
kratkog spoja na bilo kojoj ta
č
ki unutar šti
ć
ene zone.
Posebna pažnja je posve
ć
ena
redundanciji funkcija zaštite generatora. Osiguranje visoke pouzdanosti i
raspoloživosti se postiže udvajanjem funkcije i preklapanjem zona šti
ć
enja.

Tehnika i praksa, Broj 3, 2010.
59
3. ZAKLJU
Č
AK
Na osnovu toplotnih ispitivanja zaklju
č
uje se da generator TE „Pljevlja“
može da se trajno optereti sa 218,5 MW u nominalnim uslovima hla
đ
enja.
Odre
đ
ene su vrednosti pobudne struje turbogeneratora za snagu P=218.5 MW sa
koeficijentom snage cos
φ
=0,85 pri varijacijama od nominalnog ± 5%. Pri
nominalnim vrednostima hladnog destilata 40
0
C i hladnog gasa 32
0
C, odre
đ
ene su
najve
ć
e vrednosti temperatura u radu aktivnih elemenata i agenasa za hla
đ
enje
generatora (zaokružene na +1
0
C ). Sastavljena je karta optere
ć
enja pri temperaturi
hladnog gasa (32.....47
0
C ) sa ograni
č
enjima u vezi struje statora prema t.4.1 iz
NTD OBS.460.247 TO4. Dobijene vrednosti temperatura aktivnih elemenata
generatora i rashladne sredine odgovara zahtevima OBS.460.247 TO
„Turbogenerator sinhroni trofazni tipa TVV 200-2 A UZ“, Tehni
č
ki opisi
instrukcije za eksploataciju.
Turbogenerator može da se koristi u režimu optere
ć
enja shodno fabri
č
kim
instrukcijama za rad. Pri tome treba poštovati slede
ć
e:
Maksimalne vrednosti temperature štapova namotaja statora su bliske
grani
č
no dozvoljenim vrednostima;
Razlika izme
đ
u najve
ć
ih i najmanjih vrednosti termodava
č
a, koji mere
temperaturu namotaja statora ne prelazi 20
0
C.
U slede
ć
em planskom remontu proveriti ispravnost termodava
č
a otpora i
prekontrolisati temperature namotaja statora u žljebovima 36, 39 i 57.
Prona
ć
i i otkloniti uzrok nestabilnih pokazatelja termodava
č
a, u žljebovima N
0
N
0
15, 21, 35, 45, 46.
Za poboljšanje rada sistema vodenog hla
đ
enja generatora postaviti mera
č
e
protoka rashladne vode i hladnjaka destilata , kao i hladnjaka vodonika.
Dopuniti sistem toplotne kontrole turbogeneratora podacima o temperaturi
rashladne vode na izlazu iz svakog hladnjaka vodonika i hladnjaka destilata.
Mikroprocesorski višefunkcionalni releji generacije "SIPROTEC 4" su
releji nove generacije koji pružaju pored osnovne zaštitne funkcije i druge
mogu
ć
nosti. U tehni
č
ko-tehnološkom smislu su veoma kompatibilni sa ure
đ
ajima
zaštite i upravljanja novih generacija, te imaju mogu
ć
nost dogradnje i nadgradnje u
sistemima zaštite elektroenergetskih pogona. Svaki sklop zaštite ima sopstvenu
funkciju samonadzora i samodijagnostike, što je bitna odlika ovih releja koja
zna
č
ajno pove
ć
ava sigurnost pogona. Time se postiže stalna provera svih
komponenti samog releja i detektuju neispravni moduli u sklopu. Integracija
zaštitnih i ostalih funkcija (merenje i upravljanje u realnom vremenu, nadzor,
registratori doga
đ
aja i registratori poreme
ć
aja), sve u jednom ure
đ
aju racionališe
prostor, konstrukciju i troškove oži
č
enja
.
Merenja i prorada zaštita koji su
registrovani u relejima mogu se koristiti u sistemu lokalnog i daljinskog
upravljanja, ili se mogu modemskom vezom preneti do nadre
đ
enog centra
upravljanja. Zbog svega navedenog, novi sistem zaštita je u termoelektranama
"Gacko" i "Pljevlja" omogu
ć
io kontinuitet i stabilnost u radu, drasti
č
no smanjio
ispade iz elektroenergetskog sistema, ispunjenje godišnje proizvodnje i
energetskog bilansa.
60
Tehnika i praksa, Broj 3, 2010.
4. LITERATURA
[1] Izvedbeni projekat,
Zamjena generatorskih zaštita TE "Gacko“
, Exor
Zagreb 2005.
[2] Ristanovi
ć
Z.:
Projekat TE "Pljevlja" modernizacija i adaptacija
relejne zaštite
, SIEMENS DOO, Beograd 2009.
[3]
Đ
uri
ć
M.:
Tehnika zaštite u elektroenergetici
, Beograd, 1998.
[4]
Katalog:
Numerical Protection Relays,
SIEMENS AG, 2008.
[5]
ГОСТ
533–85,
Машины
электрические
вращающиеся
,
Турбогенераторы
,
Издательство
стандардтов
, 1985.
[6]
Методические
указания
по
проведению
испытаний
генераторов
на
нагревание
,
РД
34.45.309–92,
ОРГРЭС
Москва
, 1993.
[7]
А
.
И
.
Абрамов
,
В
.
И
.
Извенов
,
Н
.
А
.
Серихин
:
Проектирование
турбогенераторов
,
ВШ
Москва
, 1990.,
[8] Vukašinovi
ć
S., Ga
č
evi
ć
D., Vemi
ć
M.:
Mogu
ć
nosti pove
ć
anja snage u
TE "Pljevlja" Pljevlja,
2009.

62
Tehnika i praksa, Broj 3, 2010.
2. OSNOVNE FUNKCIJE AMM SISTEMA I NJEGOVA
ARHITEKTURA
Osnovne funkcije sistema su: o
č
itavanje, podešavanje i upravljanje i
aplikacijska podrška. Sve ove funkcije proizilaze iz arhitekture AMM sistema.
2.1. Osnovna AMM arhitektura
AMM (Advanced Meter Management) sistem je višeslojni sistem, koji se
sastoji od više funkcionalnih brojila elektri
č
ne energije, modema za komunikaciju,
koncentratora i kontrolnog centra, kao što je prikazano na Slici 2.1.
Brojilo je osnovni ure
đ
aj koji se koristi u AMM sistemu. U AMM sistemu
se smije koristiti samo stati
č
ko elektronsko brojilo. Osnovni zadatak brojila je da
obezbjedi sigurno i ta
č
no mjerenje utrošene elektri
č
ne energije. Brojilo se sastoji
od slede
ć
ih logi
č
kih cjelina: mjernog, upravlja
č
ko-memorijskog modula,
komunikacionih ure
đ
aja, te bistabilnih sklopki.
Mjerni sistemi su stati
č
kog tipa. Svako brojilo mora imati toliko mjernih
sitema da se garantuje ta
č
nost mjerenja protoka elektri
č
ne energije.
Upravlja
č
ko-memorijski modul je zadužen prvenstveno za prora
č
unavanje
svih potrebnih veli
č
ina (snaga, energija, faktor snage...) iz digitalizovanih
vrijednost napona i struje, te za
č
uvanje ovih vrijednosti u registrima. Memorija
mora biti neizbrisiva tako da u slu
č
aju nestanka napajanja ne
ć
e do
ć
i do njenog
nestanka.
Komunikacioni modem je zadužen za komunikaciju brojila sa ostatkom
AMM sistema. On mora biti integrisan u ku
ć
ištu brojila zbog poboljšane sigurnosti
cijelog sistema. Obi
č
no se upotrebljava PLC modem koji preko elektroenergetskog
voda šalje podatke koncentratorima.
Bistabilne sklopke služe za daljinsko isklju
č
enje i uklju
č
enje napajanja
potroša
č
a, te su u funkciji limitatora za limitiranje maksimalne angožovane srednje
snage. Elektronska brojila imaju veliki broj funkcija.
Neke od osnovnih funkcija koje imaju ova brojila su:
- nadzor kvaliteta isporu
č
ene elektri
č
ne energije koji se karakteriše kroz
registrovanje maksimalne i minimalne vrijednosti napona, varijacija napona,
maksimalne struje, prekida napajanja, kao i registrovanje prenapona i podnapona.
Izlazak bilo kojeg parametra koji odre
đ
uje kvalitet isporu
č
ene energije izvan
definisanih granica aktivira alarm narušavanja kvaliteta u kontrolnom centru;
- prora
č
unavanje utrošene aktivne i reaktivne energije;
- prora
č
uvanje dijagrama optere
ć
enja;
- mogu
ć
nost daljinskog parametriranja tarifa i
- daljinsko upravljanje bistabilnim sklopkama.
Naj
č
eš
ć
e koriš
ć
ena brojila za komercijalne korisnike su: ST100, ST300,
ST400. Opšte tehni
č
ke karakteristike ovih brojila su: nazivni napon 3x230/400 V,
naponski opseg 0,8 U
n
-1,5 U
n
, nazivna frekvencija 50 Hz, nominalna/maksimalna
struja (direktna veza) 5/60 A ili 5/120 A, klasa ta
č
nosti za mjerenje aktivne
energije je 1, za mjerenje reaktivne energije 2 ili 3.
AMM sistem
ć
e biti dizajniran tako da za komunikacije od brojila do
koncentratora preferira koriš
ć
enje elektroenergetskih vodova i PLC komunikaciju
Tehnika i praksa, Broj 3, 2010.
63
u standardnom opsegu prenosa 3-148,5 kHz. Preporu
č
uje se koriš
ć
enje opsega “A“
(9-95 kHz) da bi se obezbjedila sigurnost komunikacije. Svako brojilo mora biti
opremljeno odgovaraju
ć
im komukacionim interfejsom zbog komunikacije sa
koncentratorom.
Koncetrator se nalazi u trafostanici ili nekom drugom mjestu zavisno od
arhitekture AMM sistema. Služi
ć
e kao pristupna ta
č
ka za komunikaciju izme
đ
u
centralnog ra
č
unarskog sistema i brojila. Sastoji se od slede
ć
ih cjelina:
memorijsko-upravlja
č
kog modula, komunikacionog modula prema centralnom
ra
č
unarskom sistemu i komunikacionog modula prema brojilu. Memorijsko-
upravlja
č
ki modul je zadužen za skladištenje podataka dobijenih od brojila. Ovaj
modul mora voditi evidenciju uspješnosti komunikacije sa svakim brojilom
pojedina
č
no. U upravlja
č
koj logici postoji algoritam koji
č
eš
ć
e poziva brojila sa
kojima je komunikacija lošija. Od koncentratora do brojila podaci se šalju preko
PLC modema koji koristi S-FSK modulaciju signala koji se šalje preko
niskonaponeske mreže, a sa druge strane do centralnog ra
č
unarskog sistema podaci
se naj
č
eš
ć
e šalju telekomunikacionom mrežom na bazi GSM/GPRS.
Centralni ra
č
unarski sistem ima zadatak da prikuplja sve raspoložive
podatke, da ih obra
đ
uje i distribuira preko lokalne mreže preduze
ć
a. Ovi podaci
ć
e
se prvenstveno koristiti za izradu ra
č
una za utrošenu elektri
č
nu energiju. Ovaj
sistem se sastoji od: servera za skladištenje i obradu podataka, opreme za
neprekidno napajanje, komunikacione opreme i softvera AMM sistema.

Tehnika i praksa, Broj 3, 2010.
65
2.2. Funkcionalnosti AMM sistema
AMM sistem, kao korisnik softvera nudi slijede
ć
e funkcionalnosti:
- daljinsko o
č
itavanje;
- memorisanje izmjerenih veli
č
ina;
- promjena tarifnog plana;
- evidencija doga
đ
aja na mjernom mjestu;
- limitacija snage;
- pra
ć
enje kvaliteta napona;
- harmonijska izobli
č
enja;
- bilans enegije;
- profil optere
ć
enja.
2.3. Prednosti AMM sistema
Koriste
ć
i širok spektar funkcionalnosti AMM sistema distributeri energije
su u poziciji da ostvare zna
č
ajnu prednost na polju efikasnosti poslovanja.
Neke od prednosti koje nudi sistem su:
- smanjenje troškova;
- unapre
đ
enje korisni
č
kih usluga;
- ušteda enegrije;
- detekcija gubitaka,
- redukcija kra
đ
e energije;
- pove
ć
anje naplativosti;
- pove
ć
ana sigurnost podataka;
- unapre
đ
enje finansijskog poslovanja.
3. ANALIZA PRIMJENE AMM SISTEMA U JEDNOM TRAFO
PODRU
Č
JU
Sve prethodno navedene prednosti i funkcionalnosti AMM sistema u
odnosu na stara indukciona brojila su dobar uslov da distributivna preduze
ć
a krenu
u njihovu implementaciju. Za opravdanost ugradnje ovog sistema napravljena je
analiza dobiti u jednom trafo podru
č
ju nakon ugradnje AMM sistema.
Trafo podru
č
je se nalazi u Elektrodistribuciji Bijeljina, a jedno je od prvih
koje je pušteno u rad. Radi omogu
ć
avanja analize paralelno sa radom
multifunkcionalnih elektronskih brojila potrošnja je mjerena i preko indukcionih
brojila. Mjerna mjesta su postavljena u dvorište porodi
č
nih ku
ć
a, a od njih se
kupac napaja podzemnim kablovskim vodom, kao što je prikazano na Slici 3.1.
66
Tehnika i praksa, Broj 3, 2010.
Slika 3.1. Topologija sistema
Na uvid je data tabela o
č
itane potrošnje elektri
č
ne energije sa indukcionih
brojila, kao i energiju koja je o
č
itana preko AMM sistema za dio potroša
č
a sa tog
trafo podru
č
ja.

68
Tehnika i praksa, Broj 3, 2010.
Iz Tabele 3.1. vidi se razlika izmjerene elektri
č
ne energije pomo
ć
u
indukcionih brojila i elektronskih brojila. Najuo
č
ljivija razlika u izmjerenoj
energiji je kod kupca sa brojem brojila 47002, tj. otkrivena je neovlaš
ć
ena
potrošnja ili pogrešno mjerenje na štetu distirubucije.
Na taj na
č
in je sprije
č
ena neovlaš
ć
ena potrošnja, koja bi primjenom
indukcionih brojila bila smještena u komercijalne gubitke, a samim tim i u
obra
č
unske gubitke. Izvršena je analiza gubitaka za cijelo potroša
č
ko podru
č
je i
vemenski period od jedne godine, što je prikazano u Tabeli 3.2.
2009. 2010.
28.37% 3.87%
29.16% 3.65%
31.19%
9.33%
Period povezivanja
sistema
1.41%
1.57%
3.26%
3.42%
3.80%
3.91%
Period koji je
obuhva
ć
en analizom
Za posljednjih 6
mjeseci 3.22%
10.65% 3.76%
Tabela 3.2. Gubici u procentima
Iz tabele 3.2. vidimo da su gubici na nivou mjeseca znatno smanjeni otkad
je po
č
eo sa radom AMM sistem na ovom podru
č
ju.
To govori da
ć
e biti smanjeni ukupni gubici na nivou godine, a samim tim
pove
ć
ana finansijska dobit distributivnog preduze
ć
a. Uzimamo u obzir i troškove
o
č
itanja brojila, koji su isto znatno smanjeni od momenta rada AMM sistema, kao
i troškovi radnika koji bi unosili prikupljene podatke. Ovo govori da
ć
e se s
ovakvim finansijskim u
č
inkom sistem veoma brzo otplatiti.
4. ZAKLJU
Č
AK
U ovom radu je prikazan višeslojni sistem za pra
ć
enje potrošnje elektri
č
ne
energije na distributivnom nivou. Ovaj
ć
e sistem svojim širokim sprektrom
funkcionalnosti zasigurno dovesti do efikasnog poslovanja distributivnih
preduze
ć
a. U tom cilju zna
č
ajno je pomenuti da sistem prevenstveno mora da
ukaže na kvalitet napona koji karakteriše kvalitet elektri
č
ne energije, što je bitno
za portoša
č
a. Zna
č
ajno doprinosi smanjenju gubitaka nastalih iz neovlaš
ć
ene
Tehnika i praksa, Broj 3, 2010.
69
potrošnje ili nekih drugih sli
č
nih razloga. To je pokazala navedena analiza, kao i
znatno smanjenje troškova oko prikupljanja podataka.
Sve ovo ukazuje da
ć
e AMM sistem u budu
ć
nosti biti sve više
implementaran.
5. LITERATURA
[1] EN50065-1; Ceneles; Genevre, July 1993,
Signaling on low – voltage
electrical installations in the frequency vange 3kHz to 148,5 kHz
[2] Vuji
č
i
ć
I., Gospi
ć
N., Rajakovi
ć
N.:
Topologija širokopojasnih PLC
mreža za pristup realizovanih na elektroenergetskim distributivnim
mrežama niskog napona
, Telfor, 2007
[3] Jurilj K.:
Tehni
č
ka rješenja sistema daljinskog o
č
itavanja mjernih
ure
đ
aja
, Rijeka, Januar, 2005
[4] Luki
ć
M.:
Analiza ugradnje AMM sistema na jedno distributivno
transformatorsko podru
č
je
, Banja Luka, Maj, 2009

PRIMENA SAVREMENIH PROGRAMSKIH PAKETA KOD
IZBORA OPTIMALNOG REŠENJA U OSVETLJENJU
UMETNI
Č
KIH GALEREIJA
Dragan Brajovi
ć
1
, Nedeljko Munjas
2
REZIME
Rad obra
đ
uje aktuelnu problematiku kod izbora optimalnih rešenja u osvetljenju
umetni
č
kih galereija sa aspekta opšteg osvetljenja, kao i pojedina
č
nog osvetljenja
eksponata. U analizi problema koriste se savremeni programski paketi kojima se razmatra
niz parametara od bitnog zna
č
aja za dobijanje kvalitetnog utiska kod posmatra
č
a, posebno
sa aspekta boja. Posebna pažnja se posve
ć
uje izboru odgovaraju
ć
eg izvora svetlosti kroz
posebnu analizu. U radu se prikazuju rezultati primenom odgovaraju
ć
ih softvera u
teorijskoj analizi, upore
đ
uju se sa merenjima izvršenim na konkretnom primeru jedne
umetni
č
ke galerije i izvode odgovaraju
ć
i zaklju
č
ci. Tako
đ
e se daju aktuelna rešenja
elektri
č
nih instalacija napajanja, protivpožarnih, protivprovalnih, video nadzora, ra
č
unara,
telefona i video bimova u galerijskim prostorima.
Klju
č
ne re
č
i:
svetlost, boja, reprodukcija boje, softver, projektovanje.
THE APPLICATION OF MODERN SOFTWARE BUNDLES WHEN
CHOOSING THE OPTIMAL SOLUTION FOR ART GALLERIES
LIGHTING
ABSTRACT
The paper deals with current problems in the selection of the optimal solutions in
art galleries lighting in terms of general lighting and individual lighting while illuminating
the works of art. In the analysis of the problem modern software bundles are used, which
discuss a number of parameters of essential importance for a qualitative impressions of
observers, especially in terms of color. Particalar attention is paid to the selection of the
appropriate light sources through a separate analysis. The paper presents the results
achieved by using an appropriate software in the theoretical analysis, and compared with
the measurments on an example of an art gallery and with appropriate conclusions. Also,
in the paper are given actual solutions of electric power installation of fire, intruder and
video surveilance and computer, telephone and video projector installations in art galleries.
Kee words
:
light, color, reproduction of colour, software, projecting.
1. UVOD
Za mnoge umetnike umetnost i osvetljenje su jednaki po zna
č
aju. Ukratko,
osvetljenje je kriti
č
no kada se spoji sa lepom umetnoš
ć
u, pa
č
ak i neznatna razlika
1
Visoka škola tehni
č
kih strukovnih studija
,
Č
a
č
ak
2
Atelje Mega Art,
Č
a
č
ak
72
Tehnika i praksa, Broj 3, 2010.
u smeru ili vrsti (fluorescentno, inkadesentno, halogeno, prirodno itd.) osvetljenja
može napraviti veliku razliku. Kao i sve drugo, umetnost osvetljenja je kompromis
jer treba pomiriti boje sa slika i boje izvora svetlosti. Primera radi jedna ista
Rembrantova slika izgleda druga
č
ije ako se osvetli razli
č
itim izvorima svetlosti u
razli
č
itim galerijama.
Mnogi umetnici su obu
č
avani u umetni
č
kim školama koje su
preplavljene prirodnim osvetljenjem, pa je tako i odgovor prirodno svetlo. Mnogi
veruju da je dnevna svetlost najbolja vrsta osvetljenja za umetni
č
ka dela i doda
ć
e
da umetnost najbolje izgleda na dnevnom svetlu. Ovde nema jednostavnog
odgovora, umetnost nije
jednostavna. U svakom
slu
č
aju, prirodno svetlo je teško
kontrolisati, uopšteno govore
ć
i. Ovo stvara veliki problem za umetni
č
ka dela,
posebno za slike i radove na papiru. Infracrveni i ultraljubi
č
asti (UV) zraci iz
opti
č
kog dela spektra mogu da oštete umetni
č
ka dela. UV zraci su tako štetni da
mogu vremenom da izblede radove na papiru, posebno pastele, otiske, fotografije i
akvarele. Tako
đ
e, tekstil
ć
e tako
đ
e izbledeti na prirodnoj svetlosti u roku od samo
nekoliko meseci.
Umetni
č
ke galerije imaju vrlo specifi
č
ne zahteve kada se radi o njihovom
osvetljavanju. Za razliku od ve
ć
ine prostorija koje zahtevaju finu ravnotežu
ta
č
kastog, usmerenog i ambijentalnog osvetljenja, umetni
č
ke galerije se uglavnom
oslanjaju na usmereno osvetljenje, kako bi istakle izloženo umetni
č
ko delo. Dok
ambijentalno svetlo postavljate da bude jednostavno, uglavnom treba da se
usmerite na dobijanje akcentovanog osvetljenja potrebnog za aktuelno umetni
č
ko
delo u prostoriji.
2.1. Faktori kvaliteta unutrašnjeg osvetljenja
Razvoj svetlosne tehnike doveo je do toga da naši postoje
ć
i standardi u
oblasti osvetljenja ne prate savremenu svetlo-tehni
č
ku praksu. Faktori kvaliteta
unutrašnjeg osvetljenja sa vešta
č
kim osvetljenjem su :
- nivo osvetljenosti
- ravnomernost osvetljenosti
- raspodela sjajnosti
- ograni
č
enje blještanja
- smer upada svetlosti
- klima boja
- ograni
č
enje stroboskopskog efekta
2.2. Oko, svetlost i boje
Rani rad koji se dotakao relacije izme
đ
u svetlosnih nivoa i temperature
boje vodio je Krojtof. On je osmislio dijagram koji je definisao region visokih i
niskih nivoa osvetljenja za paletu temperatura boje koje su smatrane «prijatnim»
za brojne posmatra
č
e. Krojthof je snabdeo projektanta osvetljenja ohrabruju
ć
im
konceptom koji je izdržao probu vremena jer je koristio samo Sunce i
inkadesentne izvore svetlosti, koji su proizvodili naj
č
istiji mogu
ć
i spektralni sastav
za njegovu studiju. Dalja unapre
đ
enja Krojtofove krive su u poslednje vreme
na
č
injena od strane Weintraub etal. koriš
ć
enjem SoLux i sistema osvetljenja
koriš
ć
enih u Nacionalnoj umetni
č
koj galeriji.
Dakle, šta uzrokuje promenu

74
Tehnika i praksa, Broj 3, 2010.
2.3.1. Opšte osvetljenje
Projektujte svoje izložbene prostore tako da se svetlosni nivoi polako
smanjuju u smeru kretanja posetilaca kroz prostor. Ovo
ć
e ljudskom oku dati
vremena da se prilagodi smanjenoj osvetljenosti. Na primer, posetilac može u
ć
i u
predvorje sa 500 lx, kretati se kroz glavni deo postavke izložbenog prostora sa
200lx i kona
č
no do izloženih rukopisa na 50 lx. Uglavnom se za ovo osvetljenje
biraju svetiljke tipa (Downlighter sa metalhalogenom izvorom svetlosti, opal
belim staklom sa indeksom reprodukcije R
a
=80-100). Pri projektovanju opšteg
osvetljenja mora se paziti da daunlajteri ne smeju osvetljavati zidove niti druge
površine gde su eksponati, obi
č
no sa malim upadnim uglom do 20
0
, a sve to zavisi
od zadatih „
č
istih” površina.
2.3.2. Osvetljenje eksponata
Projektovanje osvetljenja za eksponate mora da zadovolji više uslova i to:
najvažniji uslov da svetlost ne sme oštetiti izloženi eksponat.
Svi smo bili svedoci posledica ošte
ć
enja koja prouzrokuje svetlost, ne
samo na predmetima iz postavki kolekcija, ve
ć
i na nama samima (ne treba puno
vremena da se izgori na suncu). Svetlost se može razložiti u spektar razli
č
itih
svetlosnih dužina. Na visokom energetskom kraju spektra je ultra-violetna
radijacija (UV), na niskom kraju spektra je infra crveno zra
č
enje. Upravo ultra
ljubi
č
asto zra
č
enje je to koje
č
ini najve
ć
u štetu izložbenim predmetima.
Najo
č
iglednije ošte
ć
enje prouzrokovano svetloš
ć
u je gubljenje boje
prouzrokovano na materijalima organskog porekla, posebno na onima koji su
ofarbani, oslikani ili tretirani bojom, uklju
č
uju
ć
i vrste tekstila, vodene boje,
štampane uzorke, fotografije, bojeno drvo, rukopise i razne vrste plastike. Uz to
što prouzrokuje gubljenje boje, UV svetlost može prouzrokovati razorne hemijske
reakcije unutar same strukture materijala. Ovo se posebno odnosi na slu
č
aj sa
vrstama plastike i kiselo-tretiranim papirima
č
ija degradacija je ubrzana UV
zra
č
enjem. Dok je infracrveno zra
č
enje mnogo manje štetno, ono ipak odaje više
toplote, koja se mora uzeti u obzir. Postoje tri faktora koje treba razmotriti kada je
u pitanju ošte
ć
enje putem svetlosti :
- koli
č
ina ultraljubi
č
aste svetlosti u svetlosnom izvoru,
- intenzitet osvetljenja (koliko je blještanje),
- koliko je duga ekspozicija predmeta svetlosnom izvoru.
Koli
č
ina ultraljubi
č
aste svetlosti
ć
e zavisiti od svetlosnog izvora koji se
koristi. Uopšteno govore
ć
i, dnevna svetlost ima visoku UV vrednost, halogena i
fluoroscentna svetla imaju znatnu UV komponentu, a inkandesentna bela svetla
prakti
č
no nemaju UV zra
č
enje. Nivoi osvetljenosti u lx se smanjuju kako se
svetlosni izvor kre
ć
e dalje od objekta koji se osvetljava. Sa osetljivim materijalima
kao što su vodene boje i tekstil, preporu
č
ljivo je da se nivo osvetljenosti drži ispod
50 lx. Sa objektima srednje osetljivosti, kao što su uljane slike i slonova
č
a,
preporu
č
ljivo je da se nivoi osvetljenosti drže ispod 200 lx. Koli
č
ina vremena
ekspozicije predmeta svetlosti
ć
e direktno uticati na stepen ošte
ć
enja. Na primer,
fleš foto aparata ili fleš fotokopir aparata proizvode vrlo visok nivo osvetljenja.
Me
đ
utim, ukoliko je predmet osvetljen samo sekundu ili kra
ć
e, koli
č
ina ošte
ć
enja
Tehnika i praksa, Broj 3, 2010.
75
od fleša je minimalna. Sa druge strane,
objekat koji se trajno izlaže deset godina
na 50 lx
ć
e verovatno pokazati neke znake ošte
ć
enja. Kada se razmišlja o dužini
vremena ekspozicije objekta svetlosti, treba misliti o dužini radnog vremena, kao i
o bilo kojim drugim prilikama kada su izložbeni prostori osvetljeni, kao što je to
za vreme otvaranja, primanja gostiju ili u vreme istraživanja. Jedna od prednosti
koju imaju manje pose
ć
ene kulturne ustanove u odnosu na ve
ć
e institucije je ta da
kra
ć
e radno vreme zna
č
i da su izložbeni primerci izloženi svetlosti u kra
ć
im
periodima vremena.
Tabela 2: Kategorija osetljivosti materijala na nivo osvetljenja
Nivo osetljivosti
Vrste materijala
Maksimalni nivo u Luksima
Visoka osetljivost na
svetlost
Papir/štampa, crteži, rukopisi
akvarel, gvaš, pastel,
fotografije i filmovi, tkanine
materijali bojeni biljnim
bojama.
Pergament i koža, plastika,
guma.
Prirodni artefakti, bojena
koža.
50 lx
Srednja osetljivost na
svetlost
Slike-ulja, tempera i akrilik.
Drvo, kost, slonova
č
a, rog.
nebojena koža, lak,
arheološke iskopine.
Orijentalni lak (Uru
č
i).
Bojeni ili lakirani metali.
200 lx
Neosetljivi
Metali, kamen, keramika,
staklo.
Iako nivoi svetlosti nisu
obavezuju
ć
i, preporuka je da
se poštuje gornji nivo
unutrašnjeg osvetljenja od
1000 lx
2.3.3. Pomo
ć
no osvetljenje
Pomo
ć
no osvetljenje je takvo siguronosno osvetljenje koje se pri ispadu
mrežnog napona automatski uklapa na pomo
ć
ni elektro energetski izvor (UPS ili
Agregat) i koje osvetljava prostorije sa propisanom minimalnom svetloš
ć
u od 20
lx. Pomo
ć
no osvetljenje je vrlo bitno jer instalacije: video-nadzora, protiv-
provalne instalacije, protiv-požarne, telefonske, ra
č
unarske instalacije, kao i deo
svetiljki opšteg osvetljenja, moraju biti pod naponom radi bezbednosti izloženih
eksponata i njihove velike vrednosti.
2.3.4. Osvetljenje evakuacionih puteva
Osvetljenje evakuacionih puteva odnosi se na protiv-požarne puteve u
objektu. Svi putevi i izlazi moraju biti vidno obeleženi PANIK svetiljkama sa

Tehnika i praksa, Broj 3, 2010.
77
odnosi na rasipanje zraka manje od 15º, ”razlivanje” opisuje rasipanje zraka u
rasponu od 15 do 30 º. Morate izbe
ć
i direktne reflektore koliko god je to mogu
ć
e,
jer ovakvi skriveni fiksni elementi mogu
ć
e ne
ć
e dati dovoljno svetla da bi se
osvetlio izuzetno veliki predmet, uprkos njihovoj mogu
ć
nosti rotacije. U idealnim
uslovima, morate imati sistem osvetljenja slika koji se lako može rekonfigurisati
da bi osvetljavao objekte u izmenjenom rasporedu ili nove objekte izložene u
umetn
č
koj galeriji.
Ve
ć
nekoliko desetina godina koriste se šinsko i ta
č
kasto osvetljenje za
osvetljavanje umetni
č
kih galerija. CRI (Colour Rendering Index) svetiljke nisu
ništa drugo do svetiljke sposobne da istaknu boje osvetljenih predmeta i kre
ć
e se u
rasponu od 1 (monohromatsko svetlo) do 100 (dnevna svetlost). Niskonaponski
šinski i kablovski sistemi se uobi
č
ajeno koriste za ovu svrhu, budu
ć
i da koriste
halogene svetiljke koje su poznate po svojim skoro savršenim mogu
ć
nostima
renderinga boja sa preciznom kontrolom snopa zraka. Još jedan važan faktor koga
treba razmotriti je temperatura boje, budu
ć
i da je ona odlu
č
uju
ć
a kako
ć
e se boja
prikazati oku pod odre
đ
enom svetiljkom. Postoji mišljenje da
ć
e tople boje
izgledati više vibrantno pod “toplim” svetlosnim izvorom, dok
ć
e hladne boje
izgledati prijatnije pod “hladnim“ izvorima svetlosti. Obavezno predvideti trofazni
sistem šinskog razvoda 3x220 V, jer postoje ve
ć
e mogu
ć
nosti regulacije svetlosti
ne pomeraju
ć
i svetiljke.
2.4. Projektovanje osvetljenja galerije „Nadežda Petrovi
ć
“ u
Č
a
č
ku
primenom savremenih programskih paketa
Pregledom postoje
ć
eg stanja u galeriji, ustanovljeno je da postoje
ć
e
instalacije ne zadovoljavaju minimum sigurnosti objekta, niti postoje potrebne
instalacije: video-nadzora, protiv-provalne instalacije, protiv-požarne, telefonske,
ra
č
unarske instalacije, instalacije ozvu
č
enja, instalacije projektora, gromobranske
instalacije.
Posle skupljanja potrebnih podataka o galeriji i njihovim zahtevima, kao i
zahtevima projektanta enterijera i rasporeda opreme, u galeriji je kao osnovna
rasveta eksponata projektovana sa svetlosnim šinskim razvodom, osim u sobi
legata Nadežde Petrovi
ć
. Ovakav na
č
in osvetljenja dozvoljava brzu konfiguraciju
svetiljki i osvetjlenja bez bilo kakvih prepravki ili dogradnje za bilo koju izložbu.
Usvojivši pravougaoni oblik šina, izvršen je raspored svetiljki i to: opšte
osvetljenje sa
č
injavale su svetiljke tipa daunlajteri 2x18 W sa uglom od 30
0
, kako
svetlost ne bi osvetljavala i povšine za izlaganje na zidu, a po zahtevu arhitekte
opšta rasveta je postavljena u pravougaoniku. Stoji napomena da su sve opšte
svetiljke raspore
đ
ene na tri strujna kruga sa mogu
ć
noš
ć
u posebnog uklju
č
ivanja.
Rasveta za eksponate izvedena je svetljkama sa ta
č
kastim (direktnim) svetlom, sa
više tipova svetiljki proizvodnje iGuzzini i tako
đ
e sa više tipova izvora svetlosti.
Za proizvo
đ
a
č
a iGuzzini-a odlu
č
eno je iz slede
ć
ih razloga: svetiljke su
kvalitetne, poseduju filtere za IC i UV zra
č
enje, poseduje filtere za promenu boje
svetlosti, dizajn svetiljke zadovoljava i zahteve arhitekte i zahteve galerije, cene
su korektne u odnosu na kvalitet. Prora
č
uni osvetljenosti prostorija izvršene su
koriš
ć
enjem softvera iGzzinija, koji podržava samo svetiljke navedene firme.
78
Tehnika i praksa, Broj 3, 2010.
Softver je solidnog kvaliteta, sa mogu
ć
noš
ć
u dobijanja potrebnih parametara:
osvetljenosti, blještanja, max. i min. osvetljenosti, parametara svetlosnog izvora,
tipa, proizvo
đ
a
č
a, snage, grla, osvetljenosti, boje svetlosti i izrade u 3D crtežu.
Radi dobijanja što ta
č
nijih podataka izvršeni su prora
č
uni parametara
galerije u programu Relux CAD. Relux CAD je mo
ć
an softver, radi pod ACAD-
om i poseduje veliku bazu podataka proizvo
đ
a
č
a svetiljki, velike mogu
ć
nosti
poseduje u prenošenju osnove iz ACAD-a u Relux, kao i bazu podataka za
postavljanje opreme i enterijera, eksterijera i puteva. Pri odabiru svetiljki ovaj
program je dosta mo
ć
niji u svakom pogledu, kako u davanju podataka u dizajnu
enterijera, tako i u mogu
ć
nosti i kvalitetu osvetljaja, blještanja 3D polarnog
dijagrama, referentne površine, izoluks krive osvetljenosti po površinama od poda,
preko zidova do plafona i to pojedina
č
no, pseudo boja, popre
č
nog i podužnog
preseka rasvetljenosti. Sve nabrojane karakteristike osvetljenja ovaj program
prikazuje u 3D crtežima.
Izvršenim upore
đ
ivanjem dobijenih rezultata na programima iGuzzini i
Relux CAD, dobijena je zanemarljiva razlika u rezultatima. U sredini šinskog
razvoda u plafonu nalaze se
č
etiri svetiljke, od kojih su tri sa boljom
reprodukcijom boja i uglom isijavanja 15º/ 38º/8º /35/70/35 W/HIT-CE, dok je
č
etvrta svetiljka snabdevena optikom za elipsasto ili kvadratno osvetlenje snage
50W35 W/HIT-C. Stoji napomena da se na svim svetiljkama koje osvetljavaju
eksponate nalaze filteri protiv UV i IC zra
č
enja, kao i kolor filteri. Svetiljka može
da rotira za 355º po vertikalnoj osi, a 45º po horizontalnoj osi. Namena ovih
svetiljki je da se primenjuju u slu
č
aju izlaganja eksponata organizovanog na podu
ili u staklenim vitrinama. Potrebno je još znati da su sastavni deo galerije pored
navedenih instalacija i slede
ć
e instalacije: instalacija priklju
č
nica, video nadzora,
protiv-provalne instalacije, protiv požarne, telefonske, ra
č
unarske instalacije,
instalacije ozvu
č
enja, instalacije projektora, gromobranske instalacije. Navedene
instalacije nisu ništa manje važne od instalacija osvetljenja, ali se u ovom radu
ne
ć
emo njima baviti.
3.
ZAKLJU
Č
AK
Izvršenim upore
đ
ivanjem dobijenih rezultata na softveru iGuzzini i Relux
CAD dobijena je zanemarljiva razlika u parametrima koji su vrednovani.
Regulacija osvetljenja vrši se dimerima ili isklju
č
enjem pojedinih strujnih
krugova. Svi izvori svetlosti su metal halogeni sa reprodukcijom boja Ra=80-100
do svetlosnog fluksa 3500 lm. Sva merenja osvetljenosti u galeriji do sada su
pokazala odstupanje do oko 12% od projektovane osvetljenosti. S obzirom na to
da je postojala rekonstrukcija i izmene koje su bile nepredvi
đ
ene, kao i na
ograni
č
ena finansijska sredstva, smatra se da je ovo zadovoljavaju
ć
i rezultat.
Koriš
ć
enjem navedenih programskih paketa, svima u lancu izrade projektne
dokumentacije je bilo mnogo lakše da se uo
č
e neke greške i da se isprave u
samom startu, ne prave
ć
i finansijske troškove, niti gube
ć
i vreme na otklanjanju
istih.

ISPITIVANJE MIKROPROCESORSKE ZAŠTITE
SREDNJENAPONSKIH VODOVA
Predrag Aksentijevi
ć
1
, Branislav Mladeni
ć
2
, Nebojša Petkovi
ć
3
, Dragan Brajovi
ć
3
REZIME
U radu je opisana mikroprocesorska zaštita kao i sam postupak ispitivanja
srednjenaponskih izvoda. U radu je dat primer dobijenih rezultata ispitivanja jednog 10 kV
izvoda na podru
č
ju ED Kraljeva kao i dijagram struja kvarova o
č
itanih iz releja. Ovi
podaci omogu
ć
avaju lakše lokalizovanje kvara uz koriš
ć
enje DMS programskog paketa,
odre
đ
ivane vrste kvara i struje kvara, a sami rezultati se koriste kao pomo
ć
dispe
č
eru za
skra
ć
enje beznaponskog stanja.
Klju
č
ne re
č
i:
Mikroprocesorska zaštita, mikroprocesorski releji, ispitivanje.
EXAMINATION OF MICROPROCESSOR RELAY PROTECTION
OF MIDLLEVOLTAGE LINES
ABSTRACT
This paper descibed microprocesor relay protection and a way of examination of
midllevoltige lines. The paper shows a example of results of examination one of the 10kV
feeders in district of ED Kraljevo, as same as the oscilogram of the fault current obtained
by the raley. This results allow easy way to locate the fault point, using DMS software, as
same as fault type and fault current, and that results are useful for dispatcher for reduction
of power interaption.
Key words:
microprocessor raley protection, microproccesor raley, examination.
1. UVOD
Elektri
č
na energija predstavlja univerzalni vid energije bez kojeg se ne
može zamisliti funkcionisanje savremenog društva. Elektri
č
na
energija predstavlja
i poseban vid robe. Njena specifi
č
nost se sastoji u tome što se ne može skladištiti,
ve
ć
se mora proizvoditi ta
č
no onoliko koliko to proizvo
đ
a
č
i zahtevaju.
Proizvodnja elektri
č
ne energije je skoncentrisana u oblastima gde postoje resursi
za njenu proizvodnju ležišta uglja, jezera, zalivi itd. Sa druge strane, potrošnja
elektri
č
ne energije je skoncentrisana u oblastima gde su staništa ljudi i tamo gde
postoje zahtevi za ovom energijom za potrebe proizvodnje. Elektroenergetski
sistem predstavlja sponu izme
đ
u ovih oblasti. Da bi elektroenergetski sistem
mogao da funkcioniše potrebno je obezbediti zaštitu svakog njegovog elementa
(generator, transformator, vod, motor itd.), a tako
đ
e i pojedinih celina u okviru
1
D.O.O.”Elektrosrbija” Kraljevo
2
D.O.O.”Elektromontaža” Kraljevo
3
VŠTSS,
Č
A
Č
AK

Tehnika i praksa, Broj 3, 2010.
83
Najmanji opseg podešavanja vremenske zadrške zemljospojne zaštite l
0
>
treba da
bude (0,2 - 3) s.
Merni relej zemljospojne zaštite l
0
>
je za nazna
č
enu struju l
n
= 5 A, dok se
opseg podešavanja bira tako da relej reaguje pri struji zemljospoja na vodu 10 kV
(20 kV) od 30 A za kablovski vod i 20 A za nadzemni vod - obi
č
no zadovoljava
opseg podešavanja(0,5 - 2,5) A. Merni relej zemljospojne zaštite l
0
> se priklju
č
uje
na obuhvatni kablovski transformator prenosnog odnosa 300/5 A ili 250/5 A, ili u
neutralni provodnik zvezdišta koje obrazuju sekundarni namotaji strujnih
transformatora koji su postavljeni u sve tri faze.
Ako je neutralna ta
č
ka mreže izolovana,
zemljospojna zaštita zavisi od
veli
č
ine kapacitivne struje zemljospoja galvanski povezane mreže. Ove struje su
kod nadzemnih vodova 10 kV (20 kV) veoma male i iznose oko 0,03 A/km (oko
0,07 A/km), dok su kod kablovskih vodova znatno ve
ć
e i iznose oko 1,4 A/km
(oko 3 A/km).
2.2. Rezervna zaštita vodova 10 kV i 20 kV
Rezervna prekostrujna zaštita vodova
posebno se ne izvodi. Rezervna
prekostrujna zaštita ET-a
35/10 kV (Rl>, TP-46) ima funkciju, pod odre
đ
enim
uslovima, rezervne prekostrujne zaštite vodova. Funkciju rezervne kratkospojne
zaštite vodova ima kratkospojna zaštita sabirnica.
Rezervna zemljospojna zaštita
izvodi se, u zavisnosti od na
č
ina
uzemljenja neutralne ta
č
ke, na slede
ć
i na
č
in:
Ako je neutralna ta
č
ka mreže uzemljena preko niskoomske impendanse,
koriste se slede
ć
e dve vrste zemljospojne zaštite:
1) rezervna zemljospojna zaštita RZZ
>
deluje u slu
č
aju otkazivanja rada
zemljospojne zaštite na nekom od izvoda 10 kV (20 kV);
2) visokoomska zemljospojna zaštita RZV>
deluje pri pojavi zemljospoja
sa velikom prelaznom otpornoš
ć
u. Zaštita RZV> može da bude izostavljena
u TS
koja napaja isklju
č
ivo kablovsku mrežu 10 kV (20) kV.
Merni relej rezervne zemljospojne zaštite RZZ> ili RZV>
je monofazni
prekostrujni rele i priklju
č
uje se na sekundar strujnog transformatora prenosnog
odnosa 50/5 A ili 100/5 A koji je vezan izme
đ
u stezaljke neutralne ta
č
ke ET-a i
jednopolnog rastavlja
č
a ispred otpornika za uzemljenje neutralne ta
č
ke (TP-Opseg
podešavanja mernog relea RZZ> ili RZV> zaštite bira se tako da reaguje pri struji
zemljospoja od:
- 30 A za merni relej RZZ>;
- 2 A za merni relej RZV>.
Opseg podešavanja vremenske zadrške iznosi:
- najmanje (0,2 - 3) s za zaštitu RZZ>, pri
č
emu se isklju
č
uje i primarna i
sekundarna strana ET-a;
- do 60 s za zaštitu RZV>, pri
č
emu se samo signališe pojava
visokoomskog zemljospoja, osim ako TS nije uklju
č
ena u sistem daljinskog
upravljanja, kada se isklju
č
uje ET. Izuzetno, ako se u TS 110/10(20) kV snage
2x40 MVA koriste dva prekida
č
a po trafo polju 10 kV (20 kV), pored rezervne
84
Tehnika i praksa, Broj 3, 2010.
zemljospojne zaštite RZZ> treba dodatno da se ugradi i rezervna zemljospojna
zaštita Rl
os
> vodova za svaku sekciju sabirnica.
Ako je neutralna ta
č
ka mreže 10 kV (20 kV) izolovana,
a na izvodima 10
kV (20 kV) je primenjena usmerena homopolarna zaštita l
0
> kao rezervna
zemljospojna zaštita vodova koristi se neselektivna homopolarna prenaponska
zaštita U
0
>, ali u ovom slu
č
aju se ne predvi
đ
a koriš
ć
enje "automatskog traga
č
a
zemljospoja". Zaštita tako
đ
e ima funkciju osnovne zemljospojne zaštite sabirnice
10 kV (20 kV) i rezervne zemljospojne zaštite niženaponskih namotaja ET-a.
2.3. PL-300 zaštita
Familiju PL-300
č
ine multifunkcionalni digitalni releji koji predstavljaju
osnovne elemente zaštite, merenja i kontrole kombinovanih, visoko-naponskih i
srednje-naponskih postrojenja. Mogu se koristiti kao autonomni elementi ili kao
deo sistema kontrole i zaštite.
Postoje razli
č
iti modeli unutar jedne familije koji se razlikuju me
đ
usobno
po hardverskoj strukturi ili po funkcionalnosti. Firmware je zajedni
č
ki za sve
modele; funkcije dostupne za korisnike definisane su za svaki model pomo
ć
u
programabilne logike (PLD). Firmware je mogu
ć
e promeniti putem serijskog
porta.
2.4. Kratak opis ispitivanja mikroprocesorske zaštite
Sam proces ispitivanja mikroprocesorske zaštite se izvodi u tri faze:
-programiranje samog releja pomo
ć
u programskog paketa
-sekundarnog
ispitivanja
-primarnog
ispitivanja
1) Programiranje mikroprocesorske zaštite
Sam proces programiranja je ve
ć
prethodno obavljen pomo
ć
u PC ra
č
unara
i programskog paketa namenjenog za odgovaraju
ć
i rele (CONSOLA za Artechi).
Na taj na
č
in je ve
ć
ura
đ
eno povezivanje kontakta unutar samog releja (ulaza i
izlaza). U fazi same izrade mikroprocesorske zaštite izvršeno je oži
č
enje releja
odnosno fizi
č
ko povezivanje P/F provodnika koje dolaze iz sekundara strujnih
mernih transformatora odgovaraju
ć
eg izvoda preko letve u samoj
ć
eliji i letve u
samom ormaru releja do samog mikroprocesorskog releja.
Koriš
ć
enjem ra
č
unara i programskog paketa mogu
ć
e je izvršiti:
- podešavanje zaštite
- omogu
ć
avanje delovanja samih zaštita
- omogu
ć
avanje i podešavanje daljinskog upravljanja
- podešavanje prenosnih odnosa i kontrola ispravnosti merenja kao i
sagledavanje merenja tokom samog ispitivanja zaštite
- sagledavanje vrednost struja kvara (delovanja)
2) Sekundarno ispitivanje mikroprocesorske zaštite
Sam proces sekundarnog ispitivanja mikroprocesorske zaštite se obavlja
na letvi samog releja. Sa letve je izvršeno oži
č
enje releja. Strujni provodnici sa
kofera za ispitivanje zaštite (SIR-3, Sverker) se postavljaju na kleme za strujna
kola na letvi za zaštitu prema šemi stujnih veza iz projekta za izvod koji se

86
Tehnika i praksa, Broj 3, 2010.
Tehni
č
ke preporuke ne obavezuju vršenje primarnog ispitivanja zaštite, ali
se smatra da je ono najprakti
č
nije i smatra se obaveznim pri puštanju novog
izvoda. Pri ispitivanju mikroprocesorske zaštite izvod koji se ispituje mora biti
isklju
č
en, rastavljen i uzemljen sa postavljenom izolacionom plo
č
om na
sabirni
č
kom rastavlja
č
u.
Po obavljenom ispitivanju sa
č
injava se izveštaj sa dobijenim rezultatima
ispitivanja.
3. ZAKLJU
Č
AK
U današnje vreme mikroprocesorska zaštita se koristi za zaštitu svih
delova elektroenergetskog sistema. Kvalitetnija i znatno širih mogu
ć
nosti u
odnosu na klasi
č
nu, omogu
ć
ena je primena "inteligentnih" funkcija i postupaka,
ve
ć
i broj funkcija se povezuje u okviru jedne zaštite, omogu
ć
ava se nadzor
šti
ć
enog objekta i u slu
č
ajevima kada nema kvara, koriš
ć
enje grafi
č
kog
(ekranskog) prikaza, detaljan zapis svih parametara kvara, daljinski nadzor i
upravljanje, stabilnost rada sa podešenim parametrima, ovakva zaštita služi kao
podrška sistemu upravljanja i automatizaciji pogona, omogu
ć
ava se samonadzor i
samokontrola ispravnosti, postoji mogu
ć
nost prijave kvara releja i zaštite odmah
po nastanku (kod klasi
č
nih releja kvar se može ustanoviti tek pri kontroli ili tek
kada relej ne deluje), jednostavnije održavanje i
zamena, zna
č
ajno smanjenje broja
ljudi potrebnih za ove poslove, održavanja prakti
č
no i nema, ve
ć
se samo nadziru
alarmi o evenrualnoj neispravnosti, popravke se ne vrše, ve
ć
samo zamene,
zna
č
ajno smanjen prostor koji se zahteva za montažu releja, objedinjavanjem
funkcija releja u mikroprocesorskoj zaštiti gube se ži
č
ane veze koje su postojale
izme
đ
u klasi
č
nih releja, smanjuje se potreba za kontrolom veza, kao i mogu
ć
nost
grešaka pri vezivanju i održavanju releja, sa smanjenjem ži
č
anih veza smanjuje se
i verovatno
ć
a eventualnog ošte
ć
enja tih veza zbog korozije ili drugih ošte
ć
enja,
zna
č
ajno smanjena potrošnja energije.
Iz samog primera izveštaja o ispitivanju mikroprocesorske zaštite jednog
izvoda vidi se da nema velikih odstupanja vrednosti reagovanja od samih zadatih
vrednosti. To veoma malo odstupanje predstavlja vreme odra
đ
ivanja samog
prekida
č
a kome stiže komanda sa mikroprocesorskog releja. Na podru
č
ju ED
Kraljevo ova zaštita se pokazala kao veoma pouzdana a ima i prednost što se
rezultati kvarova mogu koristiti uz DMS programski paket za priblizno ta
č
nu
lokalizaciju kvarova. Preporu
č
ujemo i primarno ispitivanje zaštite pomo
ć
u koga se
sagledava kompletno merenje, reagovanje zaštite kao i pra
ć
enje signala koji se
prenose preko SKADE na ra
č
unar u dispe
č
erskom centru.
4. LITERATURA
[1] Tehni
č
ke preporuke Elektrosrbija Kraljevo.
[2] Uputstvo za mikroprocesorski rele,
theam Arteche
(Španija), prevod
Energy Company,
Kraljevo.
[3] Hasovi
ć
J.:
diplomski rad
.
[4] Pri radu su koriš
ć
ena uputstva radnika službe merenja i zaštite
ED Kraljevo, kao i radnika firme
Energy Company
Kraljevo.
ADAPTER ZA MERENJE JAKIH NAIZMENI
Č
NIH STRUJA
I VISOKIH NAPONA
Slavko Vardi
ć
1
, Miloš Varagi
ć
2
REZIME
U ovom radu je dat prikaz adaptera za merenje jakih naizmeni
č
nih struja i visokih
napona pomo
ć
u univerzalnog instrumenta, bez galvanske veze sa mrežom, zasnovan na
principu „pretvaranja“ struje u napon pomo
ć
u operacionog poja
č
ava
č
a TL082.
Klju
č
ne re
č
i:
Operacioni poja
č
ava
č
, povratna sprega, struja, napon.
ADAPTER FOR MESAUREMENT HIGHLY ALTERNATE
CURRENT AND HIGH VOLTAGE
ABSTRACT
In this project there is a survey of the adapter for measurement highly alternate
current and high voltage with the help of an universal instrument, without galvanic
connection with a net, based on the „transforming“ of current using the operation amplifier
TL082.
Key words:
Operational amplifier, feedback, current, voltage.
1. UVOD
U praksi je, veoma,
č
esto potrebno vršiti merenja jakih naizmeni
č
nih
struja i visokih napona, i to bez galvanske veze sa mrežom. Ova merenja se mogu
ostvariti adapterom sa strujnim transformatorom i OP TL082.
Pomo
ć
u ovog ure
đ
aja, mogu se meriti efektivne vrednosti naizmeni
č
ne
struje u opsegu od 1mA do 50A i više, frekvencije do 100kHz. Preoptere
ć
enje
adaptera ne dovodi do ošte
ć
enja mernog poja
č
iva
č
a niti voltmetra (univerzalnog
instrumenta). Ure
đ
aj radi na principu, I / U pretvara
č
a.
2. IDEALNO OPERACIONO POJA
Č
ALO
Idealno OP je elektronski sklop koji se sastoji od idealnog LIK (linearno
integralno kolo) i povratne sprege od idealnih elemenata. OP ima diferencijalni
ulaz (izme
đ
u invertiraju
ć
eg i neinvertiraju
ć
eg izvoda) i nesimetri
č
an izlaz. Simbol
OP i raspored elektroda prikazan je na slici 1.
_______________________________________
1
Visoka škola tehni
č
kih strukovnih studija
Č
a
č
ak,
2
MUP Republike Srbije

Tehnika i praksa, Broj 3, 2010.
89
3. PRETVARA
Č
STRUJE U NAPON [I / U PRETVARA
Č
]
Šema
invertiraju
ć
eg I/U pretvara
č
a prikazana je na sl. 3.
+U
s
-U
s
-
+
DC
R
ps
R
opt
U
izl
=-I
ul
R
ps
I
ul
I
ps
Slika 3: Šema invertiraju
ć
eg I / U pretvara
č
a
Uz idealni OP, za sklop prikazan na slici 3 može se pisati:
ul
ps
I
I
= −
(3.1)
izl
ps
ps
U
I
R
=
.
(3.2)
Uvrštavanjem izraza (3.1) u izraz (3.2) dobija se:
izl
ul
ps
U
I R
= −
.
(3.3)
Na osnovu izraza (3.3) može se zaklju
č
iti da je izlazni napon sklopa,
prikazanog na sl. 3, proporcionalan ulaznoj struji, što zna
č
i da "
pretvara
" ulaznu
struju I
ul
u izlazni napon U
izl
., uz faktor proporcionalnosti otpornosti u povratnoj
sprezi: R
PS
.
90
Tehnika i praksa, Broj 3, 2010.
4. ŠEMA I OPIS RADA ADAPTERA ZA MERENJE JAKIH
NAIZMENI
Č
NIH STRUJA I VISOKIH NAPONA
Na slici 4 prikazana je elektri
č
na šema adaptera. Ure
đ
aj radi na principu
ve
ć
pomenutog I/U pretvara
č
a.
+
-
2
3
1
8
4
+ 12V
150
p
47µ
+
5
6
-
7
R2 =1k
R3 = 100
-
12
V
1
2
3
1
2
3
Pr
OP1
OP 2
1M
18k
2k
+
N1 =1 N2= 1000
I1
I2
Uul
Uiz
Slika 4: Šema adaptera
Strujni transformator sadrži primarni namotaj koji ima, samo, jedan
zavojak, dok sekundarni, ima 1000 zavojaka. Elektri
č
ne struje u primaru i
sekundaru stoje u odnosu:
1
1
2
2
I N
I N
=
,
(4.1)
što, uz navedeni broj zavojaka, daje:
1
2
1000
I
I
=
(4.2)
Zbog virtuelne mase na ulazu OP1 ima se:
1
2
2
U
I
R
=
,
(4.3)
odnosno:

92
Tehnika i praksa, Broj 3, 2010.
8 + V
cc
7
6
5
2
1
3
4
- V
cc
Slika 6: Konfiguracija i raspored pinova OP TL082.
Na slici 7 prikazana je šema ispravlja
č
a sa stabilizatorima napona
( IC 7812 i 7912) koji služe za napajanje adaptera.
7812
7912
220/15 V
100 mA
1N4001
1N4001
470
O
470
O
0,1
O
0,1
O
+ 12V
- 12V
+
+
Slika 7: Šema ispravlja
č
a za napajanje adaptera
5.
ZAKLJU
Č
AK
Elektronika zauzima vidno mesto u energetskim procesima, kako u oblasti
merenja elektroenergetskih veli
č
ina (jakih struja, visokih napona…), tako i u svim
drugim oblastima kao što su regulacija EMP, nadzor i upravljanje EES i dr.
Prikazani adapter služi za bezbedno merenje jakih naizmeni
č
nih struja i
visokih napona. Galvanski je odvojen od elektri
č
ne mreže, a merenje se izvodi
univerzalnim instrumentom (voltmetrom), bez koriš
ć
enja sondi, šantova i drugih
pomo
ć
nih elemenata.
6. LITERATURA
[1]
Mijanovi
ć
Z.:
Elektronika II,
Univerzitet u Podgorici, 2005.
[2]
Leki
ć
N.:
Operacioni poja
č
iva
č
i, autorizovana predavanja,
Elektrotehni
č
ki fakultet Podgorica, 2008.
[3] Kezi
ć
D.:
Elektronika,
Sveu
č
ilište u Zagrebu, 2008.
REKONFIGURACIJA DISTRIBUTIVNE MREŽE SA
ASPEKTA POUZDANOSTI
Doj
č
ilo Sretenovi
ć
1
, Vladimir Mitrovi
ć
2
REZIME
U radu je izvrsena podela potrosaca sa aspekta pouzdanosti i analizirani osnovni
uzroci otkaza u distributivnim mrežama. Dat je pregled pokazatelja pouzdanosti
distributivne mreže, prikazan je jedan algoritam za odre
đ
ivanje mogu
ć
e radijalne
konfiguracije distributivne mreže sa aspekta pouzdanosti. Prikazan algoritam sastoji se iz
tri koraka. U prvom koraku se generišu više radijalnih konfiguracija distributivne mreže
koje imaju fizi
č
ki smisao. U drugom koraku se za tako odabrane konfiguracije ra
č
una
o
č
ekivana godišnja neisporu
č
ena energija, a zatim se prema vrednosti ovog prora
č
una
rangiraju sve konfiguracije. U tre
ć
em koraku se primenom brze aproksimativne formule
popravljaju suboptimalna rešenja i koriguje rang lista iz prvog koraka.
Klju
č
ne re
č
i
: distributivna mreza, rekonfiguracija.
RECONFIGURATION DISTRIBUTIVE NETS FROM THE ASPECT
OF RELIABILITY
ABSTRACT
This paper deals with the categorization of the power consumers from aspect of
reliability and the principal causes of failure in distributive networks. A review of
reliability indicators of the distributive networks is presented; an algorithm for
determination of the possible radial configuration of the distributive network is shown as
well.
The illustrated algorithm contains three steps. In the first step, many radial
configurations of the distributive web in the manual sense are generated. In the second
step, for the selected configurations projected annual amount of non-delivered energy is
calculated, and then according to the values of this calculation all configurations are
ranked. In the third step, by using a quick approximate formula the suboptimal solutions
are reached and the list form the first step is corrected.
Keywords
:
distributive network, reconfiguration.
1. UVOD
Razvoj teorije pouzdanosti rezultat je velikog tehni
č
ko-tehnološkog
napretka u
dvadesetom veku. Može se re
ć
i da je teorija pouzdanosti svoj najve
č
i
razvoj doživela kroz elektrotehniku.
Elektroenergetska mreža se
č
esto koristi kao sinonim pojma
“elektroenergetski sistem”. Prenos elektri
č
ne energije od proizvo
đ
a
č
a do potroša
č
a
1
VŠTSS,
Č
a
č
ak
2
OŠ ,,Sveti Sava’’- Plemetina, Obili
ć

Tehnika i praksa, Broj 3, 2010.
95
opisuju zakonitosti pojavljivanja otkaza elemenata i
č
itavih sistema kao i metode
za njihovo prognoziranje[2].
Od ukupnog broja kvarova na elektroenergetskom sistemu, najveci broj
kvarova je na srednjenaponskoj distributivnoj mrezi.
Otkazi elemenata elektro energetskog sistema mogu se podeliti u tri grupe
[2]:
-
prinudni otkazi;
-
najavljeni otkazi;
-
otkazi izazvani preoptere
ć
enjem.
Predlog klasifikacije potroša
č
a sa aspekta pouzdanosti snabdevanja
elektri
č
nom energijom, mogu se podeliti u tri osnovne grupe:
-
Potroša
č
i sa strogim zahtevima u pogledu pouzdanosti;
-
Potroša
č
i bez strogih zahteva u pogledu pouzdanosti;
-
Potroša
č
i bez zahteva u pogledu pouzdanosti.
3. ALGORITAM ZA OPTIMALNU REKONFIGURACIJU
DISTRIBUTIVNE MREŽE
Jedna od osobina koja karakteriše distributivne mreže je radijalni pogon.
On se koristi upravo zbog postojanja bo
č
nih potencijalnih veza u okviru jedne
distributivne mreže u kojoj se može realizovati više radijalnih konfiguracija tako
da svi potroša
č
i elektri
č
ne energije napajaju elektri
č
nom energijom.
Rekonfiguracija mreža, je promena uklopnog stanja distributivne mreže iz jedne u
drugu radijalnu topološku strukturu, u cilju poboljšanja operativnih performansi
[1].
U literaturi je predložen
č
itav niz razli
č
itih algoritama koji su bazirani na
kriterijumu minimuma snage aktivnih gubitaka, dok su u ovom delu rada opisani
višekriterijumski algoritam [3,4,5] i algoritam sa aspekta pozdanosti [4,6].
3.1.
Višekriterijumski algoritam za optimalnu rekonfiguraciju
distributivnih mreža
Višekriterijumskim algoritmom za rekonfiguraciju distributivnih mreža
veže se za slede
ć
e optimizacione aspekte:
a)
Minimalna snaga aktivnih gubitaka,
b)
Ravnomerna raspodela optere
ć
enja duž napojnih vodova,
c)
Minimalan najve
ć
i pad napona,
d)
Minimalna frekvencija prekida napajanja,
e)
Ravnomerna raspodela napajanja važnih potroša
č
a po napojnim
transformatorima,
f)
Maksimalna pouzdanost.
Algoritmom za višekriterijumsku optimalnu rekonfiguraciju distributivnih
mreža se vrši po više kriterijuma istovremeno. Kriterijumska funkcija se sastoji iz
gore navedenih šest
č
lanova. Do radijalne optimalne (najpovoljnije) konfiguracije
distributivne mreže se dolazi u dve faze. U prvoj fazi se traži suboptimalna rešenja
na upetljanoj mreži. U drugoj fazi se ova suboptimalna rešenja, koja su rezultat
završetka prve faze, poboljšavaju dokle god je to mogu
ć
e.
96
Tehnika i praksa, Broj 3, 2010.
3.1.1. Rešavanje prve faze problema
Za rešavanje prve faze
u nekoj po
č
etnoj konfiguraciji distributivne mreže
prvo se zatvore svi normalno otvoreni (NO) rastavlja
č
i. Kao rezultat se dobija
upetljana mreža. Nakon toga treba otkriti koje rastavlja
č
e treba otvoriti da se
postignu ciljevi rekonfiguracije vodova i održi radijalna konfiguracija
distributivne mreže. Bez obzira na to koji se kriterijum izabere u prvoj fazi
rešavanja, uvek se polazi od upetljane mreže. Zatim se otvara rastavlja
č
u grani
koja ima najmanju struju, jer se tako najmanje remeti tok snaga u upetljanoj mreži.
3.1.2. Rešavanje druge faze problema
Rešenje druge faze problema vrši se na osnovu rešenja dobijenog u prvoj
fazi, proces iterativno nalazi bolje rešenje sve dok više nije mogu
ć
e posti
ć
i
poboljšanje kriterijumske funkcije. Kriterijumska funkcija u ovoj fazi sadrži svih
šest kriterijuma, kada se simulira zatvaranje svakog NO rastavlja
č
a, a otvaraju
njemu susedni NC rastavlja
č
i. Za kriterijumsku funkciju se uvažavaju ograni
č
enja
kapaciteta elemenata sistema i zaštitnih ure
đ
aja.
3.1.3. Integralna kriterijumska funkcija
Kriterijumska funkcija za nalaženje optimalne konfiguracije distributivne
mreže generalno može biti kombinacija šest gore navedenih kriterijuma, pri
č
emu
se za pojedina
č
ne kriterijume koriste težinski faktori u integralnoj kriterijumskoj
funkciji:
ENS
C
E
C
W
C
D
C
B
C
P
C
F
ENS
E
W
D
B
L
L
⋅
+
⋅
+
⋅
+
⋅
+
⋅
+
⋅
=
(3.1)
gde je:
F
vrednost integralne kriterijumske funkcije,
L
C
težinski faktor za kriterijum minimizacije snage aktivnih gubitaka fidera,
P
L
vrednost snage aktivnih gubitaka fidera,
C
B
težinski faktor za kriterijum ravnomerne raspodele optere
ć
enja po napojnim
transformatorima,
B
vrednost debalansa u napojnim transformatorima,
C
D
težinski faktor za kriterijum minimizacije najve
ć
eg pada napona,
D
vrednost relativne vrednosti najve
ć
eg pada napona,
Cw
težinski faktor za kriterijum minimizacije frekvencije prekida napajanja,
W
vrednost indeksa u
č
estanosti prekida napajanja,
C
E
težinski faktor za kriterijum ravnomerne raspodele napajanja važnih potroša
č
a
po napojnim transformatorima,
E
vrednost indeksa ravnomerne raspodele napajanja važnih potroša
č
a po
napojnim
transformatorima,
C
ENS
težinski faktor za kriterijum maksimalne pouzdanosti,
ENS
vrednost indeksa pouzdanosti – o
č
ekivane godišnje neisporu
č
ene energije.

98
Tehnika i praksa, Broj 3, 2010.
i
ipod
i
l
⋅
=
λ
λ
cv
i
i
i
N
j
T
j
U
j
,...,
2
,
1
,
)
(
=
⋅
=
∑
Δ
∈
λ
rastavlja
č
. Zatim se ponovo prora
č
unaju tokovi snaga i otvori rastavlja
č
u slede
ć
oj
sekciji sa najmanjom strujom. Na taj na
č
in je dobijen drugi bazni rastavlja
č
.
Postupak otvaranja rastavlja
č
a se završava onog trenutka kada je dobijena
radijalna konfiguracija koja
predstavlja prvu suboptimalnu radijalnu konfiguraciju
razmatrane distributivne mreže.
Slede
ć
a suboptimalna radijalna konfiguracija se dobija tako što se u
po
č
etnoj konfiguraciji distributivne mreže, nakon zatvaranja svih NO rastavlja
č
a
zabrani otvaranje rastavlja
č
a u sekciji u kojoj je prora
č
unom tokova snaga
utvr
đ
ena najmanja struja, a otvori prvi slede
ć
i rastavlja
č
sa najmanjom strujom,
č
ime se dobija prvi bazni rastavlja
č
u novoj konfiguraciji. Postupak dobijanja
ostalih baznih rastavlja
č
a je isti kao u prvoj suboptimalnoj konfiguraciji.
3.2.2 Prora
č
un pouzdanosti radijalne distributivne mreže
Prora
č
un indeksa pouzdanosti, o
č
ekivane godišnje neisporu
č
ene energije,
sastoji se iz slede
ć
a tri koraka [6]:
1)
U prvom koraku
se odre
đ
uju intenziteti otkaza sekcija fidera
razmatrane distributivne mreže.
(3.2.)
gde je:
i
l
- dužina i-te sekcije
2)
U drugom koraku
se na osnovu prethodno izra
č
unatih intenziteta
otkaza odre
đ
uju o
č
ekivana godišnja trajanja otkaza svih Ncv
č
vorova mreže:
(3.3.)
gde je sa
Δ
j ozna
č
en skup indeksa
č
vorova koji se nalaze na istom vodu kao i
j
-ti
č
vor.
Ti
predstavlja trajanje jednog otkaza
i
-te sek
3)
U tre
ć
em koraku
algoritma se odre
đ
uje vrednost indeksa pouzdanosti -
o
č
ekivana godišnja neisporu
č
enja mreže, ENS, na slede
ć
i na
č
in:
∑
=
⋅
=
Nev
j
j
U
i
P
ENS
1
)
(
)
(
(3.4.)
gde su sa
P(j)
i
U(j),
respektivno, ozna
č
ene prose
č
na godišnja aktivna snaga
potrošnje i o
č
ekivano godišnje trajanje otkaza
j-
tog
č
vora, koje je izra
č
unato u
prethodnom koraku.
3.2.3. Rangiranje radijalnih suboptimalnih konfiguracija
Odre
đ
ivanja optimalne radijalne konfiguracije distributivne mreže,
primenom prora
č
una opisanog u delu 3.2.1, došlo se do više suboptimalnih
radijalnih konfiguracija.
Za svaku od tih radijalnih konfiguracija, primenom prora
č
una iz dela 3.2.2
ovog rada, se izra
č
una indeks pouzdanosti - o
č
ekivana godišnja neisporu
č
ena
energija.
Na osnovu vrednosti tog indeksa vrši se rangiranje svih suboptimalnih
konfiguracija. Na vrhu rang liste se nalazi najpouzdanija suboptimalna radijalna
Tehnika i praksa, Broj 3, 2010.
99
l
n
i
k
j
ZONA C
ZONA A
ZONA B
konfiguracija, odnosno, suboptimalna radijalna konfiguracija
č
iji je indeks
pouzdanosti najmanji.
3.2.4. Rešenje druge faze problema - popravka suboptimalnog rešenja
primenom aproksimativne formule
U drugoj fazi rešavanja problema je potrebno proveriti da li je sa aspekta
pouzdanosti mogu
ć
e poboljšati
N
V
AR
suboptimalnih radijalnih konfiguracija sa
po
č
etne rang liste.
Ako posmatramo deo distributivne mreže, napajan iz dva izvora, prikazan
na slici 2 sekcije vodova su numerisane tako da nose indekse njihovih krajnjih
č
vorova (npr. sekcija
k
se nalazi izme
đ
u
č
vorova
i
i
k).
Na prikazanoj slici su
istaknuti
č
vorovi
k
i
n,
izme
đ
u kojih postoji potencijalna bolja veza sa NO
rastavlja
č
em. Radi boljeg objašnjenja definisa
ć
emo skupove potroša
č
kih
č
vorova
u slu
č
aju da se kvar desio na sekciji
k.
To su tri zone. ZONU A
č
ine svi
č
vorovi
koji se nalaze izme
đ
u izvora napajanja i
č
vora
k.
ZONI C pripadaju
č
vorovi koji se
napajaju preko
č
vora
k
dok ZONI N (
č
vora
k)
pripadaju
č
vorovi koji se nalaze na
istom vodu kao i
č
vor n. U slu
č
aju da se kvar dogodio na sekciji
k
NO rastavlja
č
izme
đ
u
č
vorova
k
i n
ć
e se zatvoriti, pa
ć
e se
č
vorovi ZONE C napajati preko
č
vora
n
i osta
ć
e bez napajanja elektri
č
nom energijom samo dok se kvar ne
sekcioniše. Kada potencijalna bolja veza izme
đ
u
č
vorova k i n ne bi postojala,
č
vorovi ZONE C bi ostali bez napajanja sve dok se kvar u grani A ne otkloni. U
postupku nalaženja bolje radijalne konfiguracije od suboptimalne pomeraju se
pozicije svih baznih (NO) rastavlja
č
a, jednog po jednog. Bazni (NO) rastavlja
č
se
nalazi izme
đ
u
č
vorova
k
i
n.
Potrebno je utvrditi da li se pomeranjem rastavlja
č
a
može pove
ć
ati pouzdanost mreže.
Slika 2: Deo distributivne mreže
Promena indeksa pouzdanosti - o
č
ekivane godišnje neisporu
č
ene
energije, DENS, koja je dobijena zatvaranjem otvorenog rastavlja
č
a izme
đ
u
č
vorova
k
i
n
i otvaranjem NC rastavlja
č
a na primer u grani
j
može se odrediti
slede
ć
om aproksimativnom formulom (3.5.) [7]:
∑
∑
∑
∑
∑
∈
∈
∈
∈
∈
⎥
⎥
⎦
⎤
⎢
⎢
⎣
⎡
−
⋅
⋅
+
⎟
⎟
⎠
⎞
⎜
⎜
⎝
⎛
=
⋅
⎥
⎥
⎦
⎤
⎢
⎢
⎣
⎡
⋅
−
−
=
j
j
j
j
j
i
i
i
s
i
i
i
s
i
P
i
P
T
i
P
i
P
T
k
U
n
U
DENS
α
β
γ
α
α
λ
λ
)
(
)
(
)
(
)
(
)
(
)
(
(3.5.)

Tehnika i praksa, Broj 3, 2010.
101
1
3
7
6
9
10
4
2
5
0
8
Slika 3: Šematski prikaz po
č
etne konfiguracije test mreže
U prvoj fazi rešavanja problema se odre
đ
uje pet suboptimalnih radijalnih
konfiguracija test mreže, na na
č
in opisan u delu 3.2.1. ovog rada. Na samom
po
č
etku rešavanja u po
č
etnoj konfiguraciji razmatrane test mreže se zatvore sva tri
NO rastavlja
č
a i u tako upetljanoj mreži prera
č
unaju tokovi snaga. Nakon toga se
otvore ukupno tri rastavlja
č
a u sekcijama sa najmanjom strujom, pri
č
emu se
nakon svakog otvaranja rastavlja
č
a ra
č
unaju tokovi snaga. Tako je dobijena prva
suboptimalna konfiguracija. Druga suboptimalna radijalna konfiguracija se dobija
na sli
č
an na
č
in kao prva, ali se nakon zatvaranja svih NO rastavlja
č
a u po
č
etnoj
konfiguraciji zabrani otvaranje rastavlja
č
a u sekciji sa najmanjom strujom, a otvori
se rastavlja
č
u prvoj slede
ć
oj sekciji sa najmanjom strujom i postupak otvaranja
rastavlja
č
a se ponovi još dva puta, do dobijanja radijalne konfiguracije. Tre
ć
a
subotimalna radijalna konfiguracija se dobija kao i druga, ali se sada u upetljanoj
mreži, dobijenoj zatvaranjem svih NO rastavlja
č
a u po
č
etnoj konfiguraciji, zabrani
otvaranje rastavlja
č
a u prve dve sekcije sa najmanjom strujom.
Č
etvrta
subotimalna radijalna konfiguracija se dobija tako što se u upetljanoj mreži zabrani
otvaranje rastavlja
č
a u prve tri sekcije sa najmanjom strujom, a peta tako što se u
upetljanoj mreži zabrani otvaranje rastavlja
č
a u prve
č
etiri sekcije sa najmanjom
strujom.
Ako se sada, primenom postupka opisanog u delu 3.2.2. ovog rada, za
svaku od ovih suboptimalnih radijalnih konfiguracija izra
č
una indeks pouzdanost -
o
č
ekivane godišnje neisporu
č
ena energija, dobija se po
č
etna rang lista
suboptimalnih radijalnih konfiguracija koje treba pore
đ
ati prema vrednosti indeksa
pouzdanosti izražene u MWh/god i %.
U drugoj fazi rešavanja problema koji je dat u delu 3.2.3. vrši se popravka
suboptimalnih konfiguracija sa po
č
etne rang liste koja se može izvršiti na dva
na
č
ina, ta
č
no i primenom brze aproksimativne formule.
U tre
ć
oj fazi se primenom brze aproksimativne formule (3.5.), ako je
mogu
ć
e, popravljaju suboptimalna rešenja i koriguje rang lista.
102
Tehnika i praksa, Broj 3, 2010.
5. ZAKLJU
Č
AK
U ovom radu je pokazan na
č
in za odre
đ
ivanje mogu
ć
ih radijalnih
konfiguracija distributivnih mreža sa aspekta pouzdanosti.
Rad se bazira sa više rešenja, pomo
ć
u koga se dobija skup suboptimalnih
radijalnih konfiguracija distributivne mreže koja se razmatra.
Popravka selektovanih suboptimalnih konfiguracija, sa aspekta
pouzdanosti, se veoma jednostavno izvodi primenom brze aproksimativne
formule, kojom se smanjuje dimenzionalnost problema optimalne konfiguracije
distributivne mreže i znatno skra
ć
uje vreme prora
č
una. Izlazni rezultati
predloženog algoritma predstavljeni su u obliku rangiranih optimalnih
konfiguracija distributivne mreže. Na osnovu ovih rezultata korisnik dobija
kvaltetan uvid u na
č
in dobijanja optimalne konfiguracije distributivne mreže sa
aspekta pouzdanosti.
6. LITERATURA
[1] Glamo
č
i
ć
Lj.:
Optimalna rekonfiguracija distributivne mreže sa
aspekta
pouzdanosti
, Magistarski rad, 2000.
[2] Billinton R., Allan R.:
Reliability evaluation of engineering systems
,
Boston, London, Melbourn; Pitman Books, 1983.
[3] Nahman J. i dr.:
Pouzdanost elektrodistributivnih sistema
,
Studija,
Beograd,
1999.
[4] Popovi
ć
D. S.,
Ć
iri
ć
R. M.:
A Multi-Objective Algorithm for
Distribution
Networks
Restoration
,
IEEE Trans. On Power Delivery
PWRD - 14(1999), No. 3, pp. 1134-1141.
[5] Vojnovi
ć
V.:
Algoritmi za optimalnu rekonfiguracij u distributivnih
mreža
,
Diplomski rad
,
jun 1997.
[6] Popovi
ć
D. S., Nimrihter M. D., Glamo
č
i
ć
Lj. R.:
Algoritmam za
odre
đ
ivanje optimalne konfiguracije distributivne mreže sa aspekta
pouzdanosti,
Elektroprivreda, Beograd, decembar 2000.
[7] Popovi
ć
D. S., Glamo
č
i
ć
Lj.:
Formula za brzi prora
č
un promene
pouzdanosti
distributivne
mreže
, Beograd,
Elektrodistribucija,
decembar
2000.

104
Tehnika i praksa, Broj 3, 2010.
15%. U nekim delovima smanjenje gubitaka bi bilo i ve
ć
e, jer je vrednost faktora
snage vrlo niska.
Kompenzacijom reaktivne snage, odnosno njenom proizvodnjom kod
kupca smanjuje se reaktivna snaga prenešena vodovima, a samim tim i struja.
Pošto je gubitak snage direktno proporcionalan kvadratu struje, smanjenjem
vrednosti struje smanjuju se gubici snage i energije.
Odnose
izme
đ
u gubitaka pre i posle kompenzacije ustanovi
ć
emo koriste
ć
i
vektorski dijagram na slici 1 i na slici 2.
Slika 1. Fazorski dijagram struja Slika 2. Fazorski dijagram snaga
Gubitak snage pre kompenzacije je:
2
1
1
I
R
k
P
⋅
⋅
=
Δ
(1)
Kompenzacijom reaktivne snage, odnosno proizvodnjom dela reaktivne
struje iz kompenzatora (
)
2
1
r
r
C
I
I
I
−
=
smanjuje se vrednost reaktivne struje koja
proti
č
e kroz vod sa
1
r
I
na
2
r
I
odnosno vrednost prividne struje sa
1
I
na
2
I
tako
da je vrednost gubitaka snage posle kompenzacije :
2
2
2
I
R
k
P
⋅
⋅
=
Δ
(2)
Izjedna
č
avanjem vrednosti za aktivnu komponentu struje, koja je pre i
posle kompenzacije ostala nepromenjena i data relacijom (3), mogu se odrediti
gubici snage posle kompenzacije (4):
1
1
cos
ϕ
⋅
=
I
I
a
и
2
2
cos
ϕ
⋅
=
I
I
a
(3)
2
2
1
2
1
2
cos
cos
ϕ
ϕ
⋅
Δ
=
Δ
P
P
(4)
Izrazi (2),(3)i (4) pokazju da je odnos gubitaka pre i posle kompenzacije
obrnuto srazmeran kvadratima faktora snage koji važe pre i posle kompenzacije.
Tehnika i praksa, Broj 3, 2010.
105
2. REDNA REZONANCA I DIMENZIONISANJE
KONDENZATORA
Elementi rednog rezonantnog kola, zbog pove
ć
anja struja i (padova)
napona rezonantnog harmonika, izloženi su strujnim preoptere
ć
enjima i povišenim
naponima a ukupne vrednosti struje i napona mogu prekora
č
iti najviše dozvoljene
vrednosti. Posebno su ugroženi kondenzatori. Neoptere
ć
eni transformator SN
/
NN
reaktanse
Х
t
sa priklju
č
enim kondenzatorom reaktanse
Х
C
na niskonaponskoj
strani obrazuje redno L,C kolo u odnosu na više harmonike. Za odre
đ
eni
harmonik napona reda (h
r
=
f
r
/
f) može nastati redna rezonanca
[
2
]
u tom kolu, tj.
pri rezonantnoj frekfenciji (f
r
) vrednosti:
LC
f
r
⋅
=
π
2
1
(5)
L
C
r
X
X
f
f
⋅
=
(6)
C
k
nt
r
Q
u
S
f
f
⋅
⋅
=
(7)
gde su:
L i X
L
–induktivnost i reaktansa transformatora,
C i X
C
– kapacitivnost i reaktansa kondenzatora,
S
nt
i u
k
– nominalna snaga i napon kratkog spoja transformatora,
C
Q
- Reaktivna snaga kondenzatorske baterije
U rednom kolu, koje obrazuju transformator sa reaktansom
2
nt
k
t
S
U
u
x
⋅
=
(8)
i kondenzator sa kapacitivnom reaktansom
C
C
Q
U
X
2
=
(9)
može nastati rezonanca ukoliko je, za odgovaraju
ć
i red harmonika
f
f
h
r
r
=
,
ispunjen uslov:
k
nt
cr
u
h
S
Q
⋅
=
2
1
(10)
Da bi se izbegle opasnosti od redne rezonance u grani (
Х
t
+
Х
C
) za
harmonike nižih redova, koje su po pravilu i ve
ć
e, potrebno je pogodno

Tehnika i praksa, Broj 3, 2010.
107
3. EKONOMSKI EFEKTI PRIMENJENE KOMPENZACIJE U
PERIODU OD 2005 DO 2009.GOD.
Analiza uštede izvedena je samo na osnovu ne preuzete reaktivne energije
od EMS-a. Efekti stvarne uštede su mnogo ve
ć
i, jer nismo datu energiju prenosili
do kupca, pa su samim tim smanjeni gubici u vodovima. Preuzeta reaktivna
energija po godinama i vrednosti uštede na ime finasijskog zaduženja prema
dobavlja
č
u (EMS-u) data su u tabeli 2. U prvoj koloni su godine za koje
razmatramo preuzetu reaktivnu energiju. U drugoj koloni su prikazane vrednosti
ukupne preuzete reaktivne energije. U
č
etvrtoj koloni su vrednosti finansijske
uštede u dinarima u odnosu na 2005. godinu. U petoj koloni su prikazane vrednosti
uštede u procentima u odnosu na 2005. godinu.
Tabela 2. Vrednosti finansijske uštede u odnosu na 2005 godinu
God. Preuz.
rek.ener.
(kVArh)
Fakturisana
vrednost (din)
Ušteda u
(din)
Ušteda u
(%)
2005 47.337.160 4.752.651
0
0
2006 34.227.320 3.436.423 1.316.228 27,69
2007 38.440.320 3.859.408 893.243 18,79
2008 40.407.300 4.056.893 695.758 14,64
2009 34.470.230 3.460.811 1.291.840 27,18
Cena kondenzatorskih fiksnih baterija sa ugradnjom je oko 600 din/kVAr
(5000 kVAr x 600 din/kVAr = 3.000.000 din). Prema tome ako distributivno
preduze
ć
e ne prodaje reaktivnu energiju nego samo kupuje, ovu investiciju
ispla
ć
uje za tri godine.
4. ZAKLJU
Č
AK
Proizvodnjom reaktivne energije u distributivnoj mreži koristi ima ceo
elektroenergetski sistem. Proizvo
đ
a
č
i elektri
č
ne energije svoje generatore ne
optere
ć
uju sa velikom reaktivnom snagom,
č
ime smanjuju gubitke. Kod prenosa
elektri
č
ne energije vrednosti padova napona su manji, samim tim gubici snage i
energije su manji. Distributivno preduze
ć
e elektri
č
ne energije kao neposredni
trgovac mora da vodi ra
č
una o svom profitu. Profit
ć
e se pove
ć
ati ako se reaktivna
energija ne kupuje. U radu je pokazano da se za tri godine celokupna investicija
isplati u ovom pogonu. Ako se uzme u obzir da se deo te reaktivne energije proda
kupcima (niski napon) koji imaju i merenje raktivne energije ova investicija se i te
kako isplati.
108
Tehnika i praksa, Broj 3, 2010.
5. LITERATURA
[
1
]
Tarifni sistem za obra
č
un elektri
č
ne energije za tarifne kupce
„Sl.glasnik RS“ br. 109/2009.
[
2
]
Kosti
ć
M.:
Dozvoljene snage kondenzatorskih baterija na
sekundarnoj strani distributivnih transformatora SN/NN,
Institut
Nikola Tesla, Beograd 2005.
[
3
]
Rajakovi
ć
N., Tasi
ć
D.:
Distributivne i industrijske mreže,
Akademska misao, Beograd 2008.
[
4
]
Tanaskovi
ć
M., Bojkovi
ć
T., Peri
ć
D.:
Distribucija elektri
č
ne
energije,
Akademska misao, Beograd 2007.
[
5
]
Mitrakovi
ć
B.:
Transformatori,
Nau
č
na knjiga, Beograd 1987.
[
6
]
Bojkovi
ć
T., Tanaskovi
ć
M., Peri
ć
D.:
Distribucija elektri
č
ne
energije - rešeni primeri,
Akademska misao, Beograd 2009.

110
Tehnika i praksa, Broj 3, 2010.
Procedura se primenjuje kod rešavanja neusaglašenosti na svim
proizvodima-uslugama Fakulteta za koje se proceni i/ili odlu
č
i da ih treba spre
č
iti,
otkloniti i/ili odustati od isporuke neusaglašenog proizvoda, odnosno usluge.
Zaposleni primenjuju postupak na sistem menadžmenta kvalitetom i/ili druge
menadžmente poslovanja.
2. VEZA SA DRUGIM DOKUMENTIMA
Veza sa standardima i opštim aktima
SRPS ISO 9001:2008 (ta
č
ka 8.3)
Veza sa dokumentima sistema kvaliteta
Q2.12.03 Interne
provere
Q2.12.05
Korektivne, preventivne i mere poboljšanja
Q3.12.02 Preispitivanje
Q3.13.05 Upotreba
OLAP-a
Q3.14.03
Analize povratnih informacija od korisnika
Q3.22.01 Realizacija
studijskih
programa
Q3.25.05 Rešavanje
molbi,
žalbi i prigovora korisnika
Q3.32.01
Rad studentske službe
Q3.44.01
Pružanje dokumentaciono-informacionih usluga
Q3.61.01 Nabavka
3. TERMINI I DEFINICIJE
OJ: Organizaciona jedinica fakulteta
Neusaglašenost - neispunjenost zahteva.
Zahtev - potreba ili o
č
ekivanje koji su iskazani, u principu podrazumevani
ili obavezni.
Ispravka (ternutna, privremena, lokalna mera) - mera preduzeta da bi se
odstranila otkrivena neusaglašenost.
4. IZVO
Đ
ENJE PROCESA
Na slici 1 prikazan je dekompozicioni dijagram procesa upravljanja
neusaglašenostima.
Tehnika i praksa, Broj 3, 2010.
111
NO DE :
T IT LE :
NUMB E R:
UP RA V LJA NJE NE US AG LA E NO - S T IMA
124
1241
1242
RA ZRE E NJE
NE USA G LA E NO ST I
I O B E ZB E DJE NJE
S A G LA S NO S T I
K O RIS NIK A
1243
O T K LA NJA NJE
NE US A G LA E NO ST I
1244
A NA LIZA
NE US A G LA E NO ST I
Q 4.2.12.04.1 -1
P rotokol
neusa gla e nosti
/ P rija va
Q 4.2.12.04.1 P rotokol ne usa gla enosti
Informa cije o re savanju
rekla m acije dobavlja cu
S a gla snost korisnika
informa cija iz re a liz acije
svih proce sa
Rukovodilac
O J
Q 3.13.05 Upotre ba
O LA P -a
Q 4.2.12.04.1-3
P rotokol
neusa gla e nosti
/ O tklanjanje
Q 4.2.12.04.2 Izve ta j o
pre gledu
neusa gla e nosti
informa cija iz
rea liza cije
svih proce sa
Ide ntifika cioni ka rton
Q 4.2.12.04.1-2
P rotokol
neusa gla e nosti /
Ra zre e nje
Q 4.2.12.05.1 P rotokol z a K P P me re
Q 4.2.12.03.1
P rotokol IP
Zahtev za
sa gla snost
Q 2.12.04 Upra vlja nje ne usa gla senostima
P redsta vnik rukovodstva z a kvalitet
Slika 1: Dekompozicioni dijagram upravljnja neusaglašenostima
4.1 Prijava neusaglašenosti
Neusaglašenost može i mora utvrditi svaki izvršilac, bilo za sopstveni
posao koji obavlja i/ili za posao koji je izvršen od strane drugih izvršilaca. Svaki
zaposleni koji uo
č
i grešku u procesu rada, dužan je da odmah grešku i otkloni (ako
može) i da obavesti rukovodioca OJ fakulteta koji je odgovoran za pra
ć
enje
procesa.
Kada neusaglašenost ne uti
č
e znatno na korisnika, troškove i rokove
izvršenja posla i može se odmah otkloniti bez ve
ć
ih posledica, nema potrebe za
njenim evidentiranjem. Njeno otklanjanje obavlja, u sklopu redovnih radnih
obaveza, neposredni izvršilac i/ili nadležno lice kome rukovodilac neposrednog
izvršioca izda nalog.
Neposredni izvršilac koji prima posao i/ili nadležno radno mesto koje
nastavlja naredni posao (operaciju, aktivnost,...) pre po
č
etka istog prima (pregleda,
nadzire, proverava, kontroliše i sli
č
no) prethodnu operaciju i/ili posao i utvr
đ
uje
obavezu da, kada otkrije neusaglašenost koja uti
č
e na korisnika, troškove i
rokove izvršenja posla, prijavi i evidentira neusaglašenost (sistema, proizvoda,
procesa, ispitivanja,dokumenta,...). Dostavljene prijave su osnova za pokretanje
korektivnih mera i utvr
đ
ivanje uzroka neusaglašenosti prema postupku Q2.12.05.
Sve neusaglašenosti su kategorisane i opisane u pripadaju
ć
im
dokumentima:
neusaglašenosti utvr
đ
ene internom proveroma QMS (interne,
eksterne) Q2.12.03,
neusaglašenosti utvr
đ
ene u toku procesa rada odnosno merenjem i
pra
ć
enjem procesa Q3.22.01, Q3.32.01,
neusaglašenosti utvr
đ
ene od strane korisnika Q3.25.05, Q3.44.01,

Tehnika i praksa, Broj 3, 2010.
113
Slika 3: Izgled forme za Q4.12.04.1-2 Protokol neusaglašenosti/Razrešenje
Obezbe
đ
enje saglasnosti korisnika o neusaglašenosti se sprovodi ukoliko
je greška imala uticaj na korisnika, rukovodioca OJ dostavlja pisano obaveštenje
korisnika o utvr
đ
enoj neusaglašenosti i može tražiti saglasnost korisnika za
neusaglašenost ili za dalje mere koje
ć
e preduzeti. Ako korisnik ne da saglasnost
za traženo rešenje, odluka o neusaglašenosti se automatski menja u odluku za
suspendovanje usluge, a dalji odnosi sa korisnikom se regulišu po odredbama
ugovora. Rukovodilac OJ je odgovoran za analizu neusaglašenosti u vremenu za
koje je procenjeno da se
č
inila greška i da identifikuje korisnike na koje greška
ima uticaj i na osnovu toga donosi odluku da li je uo
č
ena greška imala uticaj na
rezultate ispitivanja ( tj. korisnika ) u utvr
đ
enom vremenskom okviru. Ukoliko je
bilo uticaja, rukovodilac OJ nalaže pokretanje korektivnih mera prema Q2.12.05.
4.3 Otklanjanje neusaglašenosti
Otklanjanje neusaglašenosti obuhvata sprovo
đ
enje odluka iz razrešenja i
sprovodi se u organizacionim jedinicama gde je identifikovana neusaglašenost.
Verifikacija obuhvata potvr
đ
ivanje usaglašenosti sa zahtevima posle sprovedenih
mera za ispravljanje. Ukoliko se ne verifikuje otklanjanje neusaglašenosti otvara
se nova prijava.
Pokretanje forme za otklanjanje neusaglašenosti (slika 4) je u meniju
QMS//Upravljanje neusaglašnostima//Otklanjanje.
114
Tehnika i praksa, Broj 3, 2010.
Slika 4: Izgled forme za Q4.12.04.1-3 Protokol neusaglašenosti/Oklanjanje
4.4 Analiza neusaglašenosti
Predstavnik rukovodstva za kvalitet izra
đ
uje periodi
č
ne (mese
č
ne,
kvartalne) izveštaje o Pregledu neusaglašenostima na osnovu definisanih mera i
dimenzija.
Mere: broj utvr
đ
enih neusaglašenosti (BrojUtvrdjenihNeusag), broj
otklonjenih neusaglašenosti (BrojOtklonjenihNeusag), broj uvedenih trenutnih
mera (BrojTm); broj uvedenih korektivnih mera (BrojKm), broj uvedenih
preventivnih mera (BrojPm).
Dimenzije: Naziv organizacije, Radno mesto, Naziv Vrste Prijave
Neusaglasenosti, Naziv statusa dokumenta, Naziv Procesa, Naziv Stepena Greške,
Ta
č
ka standarda.
Vremenske dimenzije: Godina,Kvartal, Šestomese
č
ni, Mesec.
Za izradu grafika za navedene dimenzije i mere se koristi šablon
Neusaglašenosti.xls u Excel-u kako je opisano u Q3.13.05, što predstavlja prilog
Izveštaja o neusaglašenostima. Izveštaj se radi pozivom iz menija
QMS//Upravljanje neusaglašenostima /Periodi
č
ni izveštaj o neusaglašenostima.
5. ODGOVORNOSTI I OVLAŠ
Ć
ENJA
Za primenu ovog dokumenta odgovoran je dekan fakulteta.
Za kontrolu ovog dokumenta odgovoran je predstavnik rukovodstva za
kvalitet.

116
Tehnika i praksa, Broj 3, 2010.
modelu i pokretanjem odre
đ
ene stavke u korisni
č
kom meniju se dobijaju forme za
stvaranje zapisa o tom procesu.
Adekvatno projektovan i dokumentovan proces upravljanje
neusagalšenostima zasnovan na procesnom modelu predstavlaja veoma dobru
osnovu za projektovanje informacionog podsistema za podršku procesu
upravljanja neusaglašenostima tj. omogu
ć
uje postojanje dokumentovane procedure
koja opisuje proces i definiše zapise koja je komplementarna sa uputstvom za
koriš
ć
enje informacionog podsistema prikazanog procesa.
9.
LITERATURA
[1]
Veljovi
ć
A., Stanojevi
ć
LJ., Gojgi
ć
N.:
Informaciona integracija
procesa korektivnih, preventivnih i mera poboljšanja,
Č
asopis
Kvalitet, 7-8,2008.
[2]
SRPS ISO 9001:2008 –
Sistem menadžmenta kvalitetom
– Zahtevi,
Institut za standardizaciju, Beograd, 2008.
[3]
Kamberovi
ć
i dr.:
Sistem kvaliteta ISO 9001:2000
, Novi Sad, 2003.
[4]
Joachim G., S J Childe, M E Miles.:
A modelling technique for re-
engineering business processes controlled by ISO 9001
, Computers
in Industry, Amsterdam: Dec 2002.
PRIMENA SKLADIŠTA PODATAKA U ANALIZI
INDIKATORA PERFORMANSI NEUSAGLAŠEOSTI
Nataša Gojgi
ć
1
REZIME
U radu je prikazan jedan od na
č
ina organizovanja, prezentovanja i upotrebe
podataka dobijenih merenjem performansi indikatora za analizu neusaglašenosti.
Metodološki pristup za uspostavljanje indikatora performansi i prikupljanju vrednosti istih,
koristi koncept skladišta podataka koji daje mogu
ć
nost analize indikatora neusaglašenosti
sa aspekta više dimenzija. Analiza se zasniva bazi višedimenzionih tabela (OLAP kocke)
kreiranih u programu MS SQL Server -Anlysis Services a za grafi
č
ki prikaz se koristi MS
Excel. Time se obezbe
đ
uju kvalitetne informacije radi izvo
đ
enja zna
č
ajnih zaklju
č
aka o
uspešnosti procesa ili donošenja odluka o konkretnim merama u cilju kontinualnog
unapre
đ
enja što je jedan od zahteva stadarda ISO 9001.
Klju
č
ne re
č
i:
analiza neusaglašenosti, skladište podataka, OLAP
APPLICATION OF THE DATA BASE IN THE ANALYSIS OF THE
ANTICOINCIDENCE PERFORMANCE INDICATORS
ABSTRACT
The paper deals with one of the methods of organization, presenting and usage of
the data, obtained by measuring the performances of the indicator for the anticoincidence
analysis. The methodological approach for indicator performance establishing and
collecting of its values, uses the concept of data base which provides an opportunity to
analyse the anticoincidence indicators in many aspects. The analysis is based on the many-
dymensional tables (OLAP cubes) designed in MS SQL Server -Anlysis Services
programme. For the graphic display MS Excel is used. In that way, quality information for
making right conclusions about the success of a process or the specific measures in order
to advance it, is provided. It is also one of the ISO 9001 standard demands.
Key words:
antioincidence analysis, data base, OLAP.
1. UVOD
Svaki poslovni proces karakterišu odgovaraju
ć
e performanse. Performanse
se prate i mere tokom vremena vrednostima definisanih indikatora
performansi/mera kako bi se pratila uspešnost procesa i sagledali mogu
ć
i na
č
ini
njihovog unapre
đ
enja.
Pra
ć
enje i merenje procesa su glavne aktivnosti u otkrivanja
neusaglašenosti jer se utvr
đ
uju trenutne vrednosti indikatora i varijabli koje se
upore
đ
uju sa planiranim i prethodnim vrednostima. Kontrolisanje otkriva
neusaglašenost, upravljanje neusaglašenoš
ć
u identifikuje, odvaja i otklanja
1
Visoka škola tehni
č
kih strukovnih studija,
Č
a
č
ak

Tehnika i praksa, Broj 3, 2010.
119
Tm); broj uvedenih korektivnih mera (Broj Km), broj uvedenih preventivnih mera
(Broj Pm) itd. Ostalo su koncepti dimenzija, odnosno atributi iz
č
ijih perspektiva
ć
e se anlizirati neusaglašenosti a to su: organizacija/radno mesto, poreklo prijave
neusaglašenosti, ta
č
ka standarda, proces, uzrok neusaglašenosti, status
neusaglašenosti, vremenski periodi analiziranja (mese
č
ni, kvartalni, itd.).
3. DIMENZIONALNI MODEL
Dimenziono modeliranje je tehnika logi
č
kog dizajna koja ima za cilj
prezentaciju podataka u obliku koji obezbe
đ
uje visoke performanse sistema radi
vršenja analize podataka. Realizacija dimenzionalnog modeliranja se izvodi
koriš
ć
enjem CASE alata ERwin, gde se izvodi definisanje hijerarhije elemenata i
atributa, denormalizacija modela definisanjem tabela
č
injenica gde su smeštene
mere, indikatori performansi, tabela dimenzija gde se smeštaju perspektive iz kojih
ć
e se vršiti analiza mera, a ishod je dimenzionalni model (slika 2).
Slika 2: Dimenzionalni model neusaglašenosti
4. GENERISANJE SKLADIŠTA PODATAKA
Fizi
č
ki model skladišta podataka prevodi dimenzioni model skladišta
podataka i tom prilikom dolazi do konvertovanja:
•
entiteta iz modela podataka u tabele fizi
č
ke baze podataka,
•
atributa u kolone, u odgovaraju
ć
im tabelama i
•
kandidata za klju
č
eve entiteta u primarne klju
č
eve u tabelama.
Informacije potrebne za generisanje su odre
đ
ene u okviru kreiranja
fizi
č
kog modela koji predstavlja interpretaciju tih informacija. Generisanje se
izvodi tako što se koristi jezik za definisanje podataka – Data Definition Language
(DDL) za relacione baze podataka (slika 3).
120
Tehnika i praksa, Broj 3, 2010.
Slika 3: Skladište podataka za neusaglašenosti realizovan u MS SQL Server 2000
U
č
itavanja podataka je klju
č
na faza u implementaciji skladišta podataka,
koja sledi posle generisanja skladišta podataka. Prvi korak je izbor izvora
podataka, odnosno tabele iz koje se preuzimaju podaci i odredišne tabele, odnosno
tabele u koju se u
č
itavaju podaci. Izvor podataka za skladište podataka je
transakciona baza koja omogu
ć
ava unos i prikupljanje podataka o
neusaglašnostima u svim procesima.
5. VIŠEDIMENZIONALNA ANALIZA KORIŠ
Ć
ENJEM OLAP –A
I GRAFI
Č
KOG PRIKAZA
Za pristup uskladištenim podacima koristi se tehnologija interaktivnog
analiti
č
kog procesiranja - OLAP koja omogu
ć
ava najrazli
č
itije vidove analize
podataka koje variraju od jednostavnih izveštaja do detaljnih višedimanzionalnih
analiza i predvi
đ
anja. Interaktivno analiti
č
ko procesiranje (On Line Analytical
Processing – OLAP) namenjeno je on line analizama i izveštavanjima, za razliku
od produkcionih sistema namenjenih ažuriranju baza podataka i obradi transakcija
(On Line Transaction Processing – OLTP). Skra
ć
enica OLAP podrazumeva
kategoriju aplikacija i tehnologije namenjenu za skupljanje, upravljanje, obradu i
prezentaciju multidimenzionih podataka namenjenih analizama za potrebe
odlu
č
ivanja.
Osnovni gradivni element skladišta podataka se naziva “kocka”, zbog
sli
č
nosti sa geometrijskim telom. Ona služi za tabelarno prikazivanje podataka u
više dimenzija. U okviru nje se sumarni podaci mogu prikazivati na bilo kom
nivou detaljnosti. Koncept OLAP kocke namenjen za jedan od mogu
ć
ih na
č
ina
izrade izveštaja - kreiranje korisni
č
kog interfejsa OLAP –a prikazanog u radu
koriš
ć
enjem MS SQL Server – Anlysis Services (slika 4).

122
Tehnika i praksa, Broj 3, 2010.
0
1
2
3
4
5
6
Broj otklonjenih neusagl.
1
1
3
4
4
2
4
4
2
2
1
1
1
1
Broj utvrdjenuh neusag.
2
0
3
4
5
1
4
4
3
1
1
1
1
1
I
II
I
II
III
IV
I
III
I
II
III
IV
I
III
Analize
Interna provera
Merenje i
pra
ć
enje
Preispitivanje ciljeva
Reklamacija
Slika 6: Analiza neusaglašenosti po poreklu prijave i kvartalu
Na osnovu dobijenih rezultata (slika 6) može se videti da je najve
ć
i broj
neusaglašenosti otkriveno putem internih provera i to u tre
ć
em kvartalu. Analize
koje se još mogu uraditi su: u kojim OJ/ radnim mestima je prijavljeno najviše
neusaglašenosti, koji je naj
č
eš
ć
i uzrok neusaglašenosti, status neusaglešenosti. Na
osnovu ovih analiza mogu se preduzimati korektivne mere radi spre
č
avanja
njihovog ponovnog javljanja i prevetivne mere radi spre
č
avanja pojave mogu
ć
ih
neusaglašenosti. Rezultati pore
đ
enja se dalje koriste za odgovaraju
ć
e mere i
aktivnosti za unapre
đ
enje i postizanje planiranih vrednosti indikatora kako bi se
povratnom informacijom ostvarila povratna sprega i PDCA ciklus.
6. ZAKLJU
Č
AK
Korisne informacije su zapravo skrivene u ve
ć
ogromnoj (i stalno rastu
ć
oj)
masi podataka tranasakcionih baza podataka i potrebno je prona
ć
i na
č
in za njihovo
dalje koriš
ć
enje. Jedno od mogu
ć
ih rešenja je primena koncepta skladišta podataka
gde se uspostavljaju indikatori performansi i priklupljaju vrednosti o istima za
dalju primenu u višedimenzionalnim analizama.
U radu je dat je primer generisanja izveštaja za analizu neusaglašenosti
koriš
ć
enjem interaktivnog analiti
č
kog procesiranja podataka (OLAP) na bazi
višedimenzionih tabela (OLAP kocke) koriš
ć
enjem skladišta podataka, kao izvor
podataka i na taj na
č
in dobijanje kvalitetnih informacija za podršku u odlu
č
ivanju
u oblasti sistema menadžmenta kvalitetom.
7. LITERATURA
[1]
Veljovi
ć
A.,
Objektno modeliranje informacionih sistema
, Megatrend
Univerzitet primenjenih nauka Beograd, 2005.
[2]
Veljovi
ć
A., Njeguš A.:
Osnove relacionih i analiti
č
kih baza
podataka
, Megatrend univerzitet primenjenih nauka, Beograd, 2004.
[3]
Ralph K., Joe C.:
The Data Warehouse ETL Toolkit: Practical
Techniques for Extracting
, Cleaning, Conforming, and Delivering
Data, Wiley, 2004.
PRIMENA SKLADIŠTA PODATAKA U PROCESU PRODAJE
UGLJA
Nataša Gojgi
ć
1
, Jelena Plevnik
2
, Milica Jovi
č
i
ć
1
REZIME
U radu je prikazan informacioni podsistem za analizu prodaje uglja zasnovan na
skladištu podataka. Takav koncept informacionog sistema omogu
ć
uje višedimenzionalne
analize prodaje uglja iz više poslovnih performansi koje opisuju svakodnevne transakcije
za prodaju uglja. Za pristup uskladištenim podacima kreirana je OLAP kocka koja se kao
izvor podataka koristi za grafi
č
ki prikaz podataka u MS Excel-u.
Klju
č
ne re
č
i:
skladište podataka, OLAP kocka, informacioni sistem.
DATA BASE APPLICATION IN THE COAL SELLING PROCESS
ABSTRACT
The paper deals with
an information sub-system for coal selling analysis based on
data base. Such a concept of an information system allows multi-dimensional analysis of
coal selling from the basis of many business performances which are used to define
everyday transactions for coal selling. In order to access the data base, an OLAP cube is
created which is used as an data resource for a graphic review of MS Excel data.
Key words:
IDEF0, BPwin, information system.
1. UVOD
Rudarski basen „Kolubara“
obavlja proizvodnu delatnost otkopavanja,
prerade, sušenja i prodaje uglja i sve te aktivnosti možemo posmatrati kao procese.
Veleprodaja uglja obavlja se izme
đ
u RB “Kolubara” kao prodavca i
odre
đ
enih firmi, ustanova, termoelektrana i ostalih korisnika kao kupaca. Ugalj se
na utovarnim mestima utovara u kamione i vagone pa se potom distribuira
kupcima. Zadovoljstvo korisnika (kupaca s jedne strane i društvenih subjekata s
druge strane) pruženom uslugom je strateški cilj svake firme. Za uspešno
ostvarivanje cilja firma mora upravljati kvalitetom usluga prema zahtevima
standarda ISO 9001. Rudarski basen „Kolubara” je 13. jula 2009. godine, primio
uverenje o dobijanju sertifikata ISO 9001 i ISO 14001.
Analiza prodaje uglja obuhvata izradu periodi
č
nih izveštaja i kontrolu
planiranih isporuka koja uz primenu informacionog sistema daje mnogo brži uvid
u realizaciju prodaje i odluke za potrebe planiranja.
1
Visoka škola tehni
č
kih strukovnih studija,
Č
a
č
ak
2
Priv. društvo za proizv. preradu i transp. uglja Rudarski basen „Kolubara“ d.o.o. Lazarevac

Tehnika i praksa, Broj 3, 2010.
125
•
Koja vrsta uglja je najprodavanija za odre
đ
eni period?
•
Kolika koli
č
ina uglja je isporu
č
ena svakom kupcu?
Precizna analiza može biti osnova za planiranje proizvodnje i prodaje
uglja. Na osnovu potrebnih podataka za analizu napravljen je fizi
č
ki model
skladišta podataka u vidu šeme zvezde na osnovu analize otpremnice. Na slici 1. ta
šema zvezde je predstavljena tabelom
č
injenica – Otpremnica koja je okružena
tabelama dimenzija: Kupac,Vreme, Na
č
in otpreme, Mesto utovara, Proizvod.
Slika 1: Šema zvezde fizi
č
kog modela skladišta podataka za analizu prodaje
U okviru kreiranja fizi
č
kog modela baze podataka, izvodi se postupak
prevo
đ
enja logi
č
kog modela u fizi
č
ki model prikazan preko dijagrama entiteti –
veze koji fokusira podatke. Fizi
č
ki model za potrebe našeg skladišta podataka bi
ć
e
orijentisan relacionim bazama podataka i koristi
ć
e se za kreiranje šeme baze
podataka.
Za kreiranje fizi
č
kog modela koristi se CASE alat ERWin, koji
omogu
ć
ava ostvarivanje veze izme
đ
u konceptualnog, dimenzionog i fizi
č
kog
modela. ERwin omogu
ć
ava automatsko generisanje koda preko jezika za
definisanje podataka odnosno DDL (Data Definition Language). Pomo
ć
u Append
Query-a izvršeno je u
č
itavanje podataka iz transakcione baze prodajauglja.mdb u
novo kreirano skladište baze.mdb.
5. ANALIZA PODATAKA KORIŠ
Ć
ENJEM OLAP KOCKI
Kreiranje OLAP kocki (cuba) koriš
ć
enjem Cube Wizard-a integrisanog u
Microsoft Query vrši se na osnovu prethodno definisanih upita nad skladištem
podataka. Proces kreiranja OLAP kocke se odvija na slede
ć
i na
č
in.
Po startovanju MS Query-ja izabere se odgovaraju
ć
a baza podataka (u
radu je to baza.mdb). Na osnovu prikazanih tabela biraju se kolone, kao što je
prikazano na slici 2.
126
Tehnika i praksa, Broj 3, 2010.
Slika 2: MS Query izbor kolona
U slede
ć
em koraku bira opcija Create OLAP Cube i dobija se prikaz
podataka kao na slici 3.
Slika 3: Prikaz OLAP kocke u MS Query-ju
Za analizu podataka organizovanih u OLAP kocke u radu je koriš
ć
en
Excel gde se analiza izvodi izradom tzv. pivot tabela. Pivot tabela predstavlja

128
Tehnika i praksa, Broj 3, 2010.
Iz grafika se vidi da je najviše prodato uglja lignit sušeni – komad kupcu
AD „Sloga“.
6. ZAKLJU
Č
AK
Data Warehouse omogu
ć
ava raspolaganje i skladištenje podataka koji su
transformisani u oblik koji omogu
ć
ava jednostavniji pristup i analizu podataka u
cilju kvalitetnijeg odlu
č
ivanja. Ovaj koncept definitivno predstavlja
revolucionaran pristup raspolaganju "kriti
č
ne mase" korisnih informacija koje
ć
e
olakšati procese donošenja odluka.
Analiza podataka o prodaji uglja koriš
ć
enjem ovog koncepta omogu
ć
ava
lakši na
č
in formiranja izveštaja i uvid u pra
ć
enje otpreme uglja po utovarnim
mestima za odre
đ
eni vremenski period. Pomo
ć
u skladišta podataka omogu
ć
ena je
analiza nezavisno od transakcione baze podataka. Rad sadrži analizu koli
č
ine
otpremljenog uglja za vremenski period od godinu dana prema vrsti i kupcima što
pruža kvalitetne informacije za potrebe odlu
č
ivanja u domenu daljeg planiranja
prodaje.
7. LITERATURA
[5]
Dokumentacija Privrednog društva za prizvodnju, preradu i transport
uglja Rudarski basen „Kolubara“ d.o.o. Lazarevac.
[6]
Ralph K., Margy R.,
The Data Warehouse Toolkit: The Complete
Guide to Dimensional Modeling
, Wiley, 2002.
[7]
Veljovi
ć
А
., Njeguš
А
.,
Osnove relacionih i analiti
č
kih baza
podataka,
Megatrend univerzitet primenjenih nauka, Beograd, 2004
TEORIJE MENADŽMENTA I
KORPORATIVNA ODGOVORNOST
Radisav
Đ
uki
ć
1
, Jelena Jovanovi
ć
2
REZIME
Polaze
ć
i od definicija koje opisuju suštinu sa jedne strane i principa, na
č
ela i
pretpostavki sa druge strane, rad tretira fenomen organizacije i menadžmenta respektuju
ć
i
evolutivni put i uslove u kojima se traže rešenja za uo
č
ene probleme, dominantnu prisutnost
empirije i korporativnu odgovornost kao fenomen 21. veka.
Klju
č
ne re
č
i:
Organizacija, menadžment, teorija, škole, principi
MANAGEMENT THEORY AND CORPORATIVE
RESPONSIBILITY
ABSTRACT
Starting with definitions which describe the essence on the one hand, and the
principles and assumptions on the other, the paper deals with the phenomena of
organization and management, with respect to to the evolutional path and conditions in
which solutions are searched for, then, the dominant presence of the empirical and
corporative responsibility as a phenomenon of the 21
st
century.
Key words:
Organization, management, theory, schools, principles
1. UVOD
Menadžment
predstavlja specifi
č
an termin koji se zbog mnogobrojnih
zna
č
enja teško tuma
č
i na svim jezicima, pa i na engleskom. On ozna
č
ava funkciju,
ali i ljude koji je obavljaju. Ozna
č
ava društveni položaj i rang, ali i disciplinu i
oblast poslovanja. U nekim jezicima kao što su švedski, francuski i srpski nema
jedinstvenog pojma koji bi u potpunosti odgovarao zna
č
enju engleske re
č
i
“manage”. Zato su
č
esto u upotrebi alternativni izrazi. Ako se po
đ
e od pretpostavke
da zna
č
enje re
č
i „management“ poti
č
e iz životnih situacija u kojima se
č
ovek
nalazi pa ih re
č
ima iskazuje i opisuje, onda imenica
management
zna
č
i upravljati,
rukovati, imati pod svojom kontrolom, sna
ć
i se, rukovoditi, voditi, završiti, izvršiti,
savladati, mo
ć
i, uraditi nešto, mo
ć
i zavladati situacijom, uspeti i sli
č
no. Ameri
č
ki
univerzitetski re
č
nik barata sa pojmom “dominirati” ili “zapovedati”, dok
Oksfordski re
č
nik daje još zna
č
enje “manipulisati” i “trpeti”. Zajedni
č
ki
č
inilac u
zna
č
enju navedenih izraza jeste da su to jednosmerni procesi koji proizilaze iz
1
Visoka škola tehni
č
kih strukovnih studija
Č
a
č
ak
2
Mašinski fakultet Baograd

Tehnika i praksa, Broj 3, 2010.
131
problemsku stranu organizacije i timski rad. Glavni principi moderne teorije su:
sistemski pristup, zahtev za upravljanjem, otvorenost, adaptivnost, fleksibilne
organizacione strukture, situacioni pristup, održiv razvoj, linovativna proizvodna
doktrina, dinami
č
ko angažovanje i integrisani sistemi menadžmenta.
2. ŠKOLE MENADŽMENTA
Mnoštvo nastalih teorija i pravaca Harold Koontz naziva teorijska džungla.
Respektuju
ć
i evolutivni put i uslove u kojima se traže rešenja za uo
č
ene probleme
izloži
ć
emo najvažnije pravce i škole menadžmenta.
Matemati
č
ka škola
sintetizuje metode i tehnike pomo
ć
u kojih se ukazuje
na stepen stohasti
č
ke zavisnosti izme
đ
u posmatranih veli
č
ina i efikasno koriš
ć
enje
resursa. Misli se prevashodno na: regresionu i korelacionu analizu, ekstrapolaciju
trenda, faktorsku analizu, metode matemati
č
kog programiranja, transportni
problem, modele zaliha, tehniku mrežnog planiranja, redove
č
ekanja, drvo
odlu
č
ivanja, teoriju igara, višekriterijumsko odlu
č
ivanje i drugo.
Škola sistemskog pristupa
nastaje po
č
etkom 60-tih godina 20. veka
nalaze
ć
i uporište u opštoj teoriji sistema koja je zasnovana na pionirskom radu
Ludwig von Bertalanffy-a (1950). Norbert Wiener u svom kapitalnom delu
Kibernetika (1948) dao je zna
č
ajan doprinos izu
č
avanju sistema sa aspekta
upravljanja (kibernetski sistemi), izdvajaju
ć
i pet glavnih elemenata i to: ulaz,
proces, izlaz, povratna sprega i okruženje. Škole sistemskog pristupa tretiraju
organizaciju kao sistem, koji se sastoji iz više podsistema, procesa i elemenata,
isti
č
u
ć
i dinami
č
ki karakter procesa, zna
č
aj okruženja, potrebu za adaptacijom i
upravljanjem.
Škola situacionog (kontigentnog) pristupa
polazi od pretpostavke da ne
postoji opšte primenljiv pristup problemima menadžmenta, ve
ć
da potrebe
odre
đ
ene situacije diktiraju izbor spoljašnjih i unutrašnjih faktora koji deluju na
organizaciju kao celinu, ili njene delove. Kontigentni menadžerski pristup uveli su
1967. godine istraživa
č
i sa Harvarda, Lawrence i Lorsch. Njihova istraživanja
pokazala su da iste menadžment tehnike ne daju iste efekte u razli
č
itim situacijama.
Kontigentna teorija identifikuje klju
č
ne faktore, istražuje njihove me
đ
usobne veze i
sklad kako bi se organizacija, u datoj situaciji, adekvatno prilagodila zahtevima
okruženja i postigla najoptimalnije rezultate. Kontigentni faktori predstavljaju
varijable koje uti
č
u na oblikovanje i funkcionisanje organizacije. Pionirske radove
na polju kontigentne teorije dali su: Woodward–ova, Katz, Khan, Burns, Stalker,
Chandler, Lawrence, Lorsch, Thompson, Perrow, Mayer i Reimann u periodu od
1958–1967. godine. Razvoj i primena kontigentne teorije, od 1970. godine do
danas, propra
ć
eni su velikim brojem radova: Aston grupa, Child, Mansfield,
Robins, Donaldson, Blau, Schoenherr, Khandwalla, Mayer, Mintzberg, Caufield,
Miller, Burton, Obel i drugi. Khandwalla [5] predlaže model koji isti
č
e pet grupa
varijabli važnih za funkcionisanje organizacije i to: situacione (okruženje, veli
č
ina
i starost organizacije, vlasništvo i delatnost), strategijske (ciljevi, stil upravljanja i
vo
đ
enja poslova, i razvoja preduze
ć
a), strukturne (infrastruktura organizacije,
organizacioni tokovi i tehnologija), varijable ponašanja (motivacija, moral,
inovacije i konflikti), i varijable performansi (efikasnost, stopa rasta,
132
Tehnika i praksa, Broj 3, 2010.
profitabilnost). Protokom vremena uticaj pojedinih kontigentnih faktora slabi ili
ja
č
a, tako da organizacije dolaze u stanje neravnoteže. Donaldson [6] predlaže
model „strukturne adaptacije radi povratka u ravnotežno stanje“. Model je objavio
po
č
etkom 2001. god. u okviru svoje nekontigentne teorije.
Škole inovacionog menadžmenta
zasnivaju se na strategijama inoviranja.
Nastale su krajem 70–tih godina prošlog veka kao odgovor na zahteve okruženja.
Ove škole obuhvataju pravce strategijskog menadžmenta, konkurentnog
inženjerstva, ben
č
markinga, reinženjeringa i sli
č
no. Istaknute radove i doprinos u
ovoj oblasti dali su Peters, Hammer, Champy, Ansoff, Drucker, Ohmae i drugi.
Reinženjering
kao pristup radikalnim promenama u poslovnom sistemu je
planski, organizovan i dugotrajan proces koji uvodi najsavremenije metode i
tehnologije u cilju njegove adaptacije i unapre
đ
enja tehni
č
ko–tehnološkog i
organizacionog nivoa. U središtu reinženjeringa su inovacije koje omogu
ć
avaju
prodorno i skokovito unapre
đ
enje. Fundamentalna na
č
ela reinženjeringa su:
struktuirane, radikalne, pažljivo isplanirane i sveobuhvatne promene koje traže
primenu najsavremenijih metoda i tehnologija i pomo
ć
u kojih se generišu novi
procesi sa visokim stepenom rizika.
Integrisano (simultano, konkurentno) inženjerstvo
je savremeni koncept
razvoja proizvoda i tehnologije pomo
ć
u koga smanjujemo troškove i vreme razvoja
uz pove
ć
anje kvaliteta projektovanja i tehnologije izrade. Umesto tradicionalnog
pristupa sa redno vezanim fazama po
č
ev od ideje, konstrukcije, projektovanja
tehnologije, izrade, testiranja i pripreme za serijsku proizvodnju, konkurentno
inženjerstvo, koriste
ć
i savremene informacione sisteme, ostvaruje se uz
preklapanje navedenih aktivnosti i koordinaciju rada ve
ć
eg broja stru
č
njaka.
Strategijski menadžment
je povezan sa onim što
ć
e se najverovatnije desiti
i ostvariti u budu
ć
nosti na osnovu preduzetih aktivnosti danas. Drugim re
č
ima, on
zahteva razmišljanje i akciju koja se zasniva na sposobnosti menadžera da predvide
budu
ć
nost, da razumeju zna
č
enje promena, da shvate i primene odgovaraju
ć
u
strategiju. Menadžerima nije lako da strategijski upravljaju jer je budu
ć
nost uvek
neizvesna a odlu
č
ivanje se
č
esto zasniva na nepotpunim i pogrešnim
informacijama. Peter Drucker [7] isti
č
e: „Menadžment nema izbora nego da
anticipira budu
ć
nost, da pokuša da oblikuje i da uravnoteži kratkoro
č
ne i
dugoro
č
ne ciljeve. Smrtnicima nije dato da bilo koju od ovih stvari urade dobro.
Ali, pošto menadžment nema božanskih mo
ć
i za vo
đ
enjem, to se upravljanje
biznisom mora postarati da ove ozbiljne odgovornosti ne budu previ
đ
ene ili
zanemarene, ve
ć
zbrinute u onoj meri u kojoj je to mogu
ć
e.” Ne postoji opšte
teorijsko rešenje za strategijske dileme. Gary Hamel [8] smatra da sve metode
razvijaju
ć
ih strategija uvek ostavljaju prazninu, samo istinsko kreativno mišljenje
može premostiti prazninu. Thompson [9] isti
č
e da strategijski menadžment po
č
iva
na
č
etiri elementa: strategijska analiza, strategijsko kreiranja alternativa, izboru
optimalne strategije i strategijskoj implementaciji.
Ben
č
marking
, kao pojam, uveden je u savremenu teoriju i praksu
menadžmenta u cilju unapre
đ
enja poslovanja preduze
ć
a. Odrednicu „benchmark”
možemo povezati sa re
č
ima i frazama: standard za pore
đ
enje, reper, referentni
okvir, model. Ben
č
marking kao izveden pojam predstavlja osnovu i sinonim za

134
Tehnika i praksa, Broj 3, 2010.
itd.
Deming
je jedan od najpoznatijih autora u oblasti menadžmenta kvalitetom,
definišu
ć
i kvalitet kao „zadovoljstvo korisnika–kupaca“.
Joseph Juran
je svojim
konsultantskim radom u Japanu uticao na razvoj misli o kvalitetu. Steve Jobs, Jungi
Naguchi i Peter Ducker smatraju da je Juranov koncept kvaliteta [14] odredio
smernice za definisanje onoga što se zove Total Quality Managament (TQM).
Philip Crosby
je ostavio veliki trag u razvoju kvaliteta popularizovaju
ć
i ideju
“Troškovi siromašnog kvaliteta”. Uveo je koncept nultog defekta (Zero Defects),
vode
ć
i se idejom da je “kvalitet besplatan” odnosno, troškovi kvaliteta treba da su
niski i ugra
đ
eni u proces proizvodnje.
Kaoru Išikava
igra važnu ulogu u
sistematizaciji pojmova kvaliteta i promeni svesti o kvalitetu u industriji Japana.
Zaslužan je za ra
đ
anje pojma “kružok za kvalitet” a konkretan doprinos daje sa
svojim dijagramom uzrok–posledica poznatiji kao dijagram riblje kosti. Inicirao je
organizovanje sastanaka sa radnicima na kojima se raspravljalo o predlozima za
poboljšanje rada. Krajem 20. i po
č
etkom 21. veka ostala je dilema da li je koncept
menadžmenta totalnim kvalitetom organisti
č
ke ili mehanisti
č
ke prirode,
univerzalan ili kontekstualan, teorijski ili prakti
č
an po svojoj suštini. Mnoga
istraživanja [15, 16] ukazuju na
č
este neuspehe programa kvaliteta, posmatrano sa
aspekta poboljšanja performansi preduze
ć
a, opovrgavaju
ć
i njegovu univerzalnost i
dovode
ć
i ga u vezu sa kontigentnom teorijom.
Japanski pristup menadžmentu.
Upravljanje, kao japanski model, razvio
se na osnovama “japanske proizvodne filozofije” sa novim principima koji
potpuno, preokre
ć
u tradicionalna shvatanja. Pravilo da su velike serije jedino
ekonomi
č
ne i efikasne osporeno je i promenjeno. U evropskoj industriji se, prema
[17], u magacinima i skladištima angažuje 35% ukupnog kapitala uz težnju,
saglasno tradicionalnom na
č
inu razmišljanja, da se izvrši optimalno balansiranje
izme
đ
u kapitala i troškova. Japanska proizvodnja teži smanjenju robnog kapitala i
pove
ć
anju koeficijenta obrta, zastupaju
ć
i tzv. “netroškovni princip” koji
podrazumeva dobit, a koja se dobija tako što se od cene koju priznaje tržište
oduzmu troškovi. Organizacija rada i stil menadžmenta u Japanu izgra
đ
eni su na
osnovu principa koji su zastupljeni u japanskoj kulturi i širokog shvatanja
pojedinca u sistemu rada. Najvažniji principi japanskog menadžmenta su:
prihvatanje svih saveta; poverenje izme
đ
u menadžmenta i radnika; kompanija
pripada onima koji u njoj rade; važna uloga srednjeg nivoa menadžera; stalno
usavršavanje i postepeno napredovanje; razmena informacija i vrednosnih sudova;
konsenzus pri donošenju odluka i doslednost u realizaciji; rotacija na radnim
mestima; postavljanje težih ciljeva; doživotno zaposlenje i solidarnost; ciljevi,
pohvale i prekori od jednog minuta. Skladišta izme
đ
u procesa se eliminišu
sinhronizacijom procesa rada po principu “Just–in–time” koji omogu
ć
ava
snabdevanje procesa pravim elementima, u pravoj koli
č
ini i u pravom trenutku.
Zalihe materijala, poluproizvoda i gotove robe eliminišu se proizvodnjom po
porudžbini i proizvodnjom u malim serijama.
3. KORPORATIVNA ODGOVORNOST
U okolnostima brzih promena, globalizacije poslovanja i novih tehnologija
komunikacija, vreme postaje najzna
č
ajniji
č
inilac ali i resurs. Name
ć
e se pitanje
Tehnika i praksa, Broj 3, 2010.
135
kako
ć
e organizacija i menadžment evoluirati u 21. veku. Autori [14] predvi
đ
aju
nalet novih teorija koje nazivaju dinami
č
no angažovanje. Da bi istakli intenzitet
modernih organizacionih odnosa i intenzitet pritiska vremena koje rukovodi ovim
odnosima, teorija dinami
č
kog angažovanja treba da obuhvati više aktuelnih tema iz
oblasti korporativne odgovornosti:
Nova organizaciona okruženja.
Imaju za cilj stvaranje kompleksne i
dinami
č
ne mreže menadžera koji moraju da vode ra
č
una ne samo o svojim
problemima, ve
ć
da sagledaju šta je važno i drugim menadžerima unutar i izvan
korporacije. Posmatrano u tom kontekstu, ekološka pitanja i takmi
č
arske strategije
stavljaju se u sam centar teorije menadžmenta.
Etika i socijalna odgovornost.
Pristup dinami
č
kog angažovanja mora da
vodi ra
č
una o stavovima i vrednostima koji vode ljude unutar korporacije, na
organizacionu kulturu koja otelotvoruje te vrednosti i na vrednosti ljudi u
okruženju. Tomas Peters, Robert Woterman i Robert Solomon koriste termin „u
potrazi za vrhunskim”. U 21. veku nije dovoljno da menadžeri rade ono što su uvek
radili ili da se zadovolje time što su isti kao i konkurencija. Stalno stremljenje ka
“vrhunskom” postala je korporacijska tema 21. veka. Vrednosti, uklju
č
uju
ć
i i
vrhunsko, kao eti
č
ki koncepti, nalaze se u samom središtu teorije dinami
č
kog
angažovanja.
Globalizacija i menadžment.
Globalizacija je svet bez granica. U 21. veku
menadžeri moraju sebe da smatraju gra
đ
anima sveta. Industrijski najrazvijenije
zemlje sveta, kroz proces globalizacije, vide šansu za dalje ekonomsko ja
č
anje i
dominaciju. U procesu globalizacije treba sa
č
uvati nau
č
ni potencijal, primenjena
znanja i strateški važne prirodne resurse. Kako ekonomsku mo
ć
prate vojna i
politi
č
ka u procesu globalizacije, pri rešavanju konfliktnih situacija, sve više je
prisutniji tzv. „krizni menadžment”.
Preispitivanje i ponovo stvaranje organizacija.
Thomas Peters, Michael
Hammer i James Champy podsti
č
u menadžere da sprovedu zna
č
ajna preispitivanja
svrhe postojanja njihovih korporacija i ponovo da razmisle o standardnim
organizacionim strukturama na koje su se navikli. Njihov koncept „menadžment
osloba
đ
anja” suprostavlja se krutim organizacijama teraju
ć
i menadžere da ponovo
stvaraju i osmisle procese na kojima korporacija funkcioniše i hrabro zamene one
koji joj smetaju da bi bila efikasnija.
Polikulturalizam.
Joanne Martin, Charles Taylor i Kornel West isti
č
u kako
razli
č
ita kulturna nasle
đ
a predstavljaju izazov bez presedana za moderne
menadžere. U procesu globalizacije ljudi mogu da održe svoju autenti
č
nost samo
ako cene ono što im je zajedni
č
ko i teže da to zajedni
č
ko prošire kroz korporacije i
zajednice u kojima žive. Svesni da to prihvatanje ne
ć
e i
ć
i lako polikulturalizam
definišu kao pokretan cilj koji treba da sjedini „dinami
č
ko” i „angažovano”.
Kvalitet.
Kao polikulturalizam i kvalitet uvek predstavlja pokretan cilj. U
prilazu dinami
č
kog angažovanja menadžment totalnim kvalitetom mora da bude
prisutan kod svakog menadžera kako bi svaki organizovani proces postavili tako da
proizvodi i usluge odgovore sve strožim zahtevima potroša
č
a.
Odgovornost prema zaposlenima.
Dovesti korporaciju do top forme,
zadržati je u najboljem delu životnog ciklusa, smanjiti jaz izme
đ
u tehni
č
ko–

Tehnika i praksa, Broj 3, 2010.
137
5. ZAKLJU
Č
AK
Organizacija, tehnologija i marketing, integrisani, putem menadžmenta, u
odgovaraju
ć
u proizvodnu doktrinu predstavljaju trojstvo održivog razvoja i klju
č
ne
determinante dinami
č
kog upravljanja. U periodu od 90–tih godina prošlog veka pa
do danas napisano je dosta knjiga, nau
č
no–stru
č
nih radova i prakti
č
nih ekspertiza u
kojima su nu
đ
eni okviri za svaki od ovih domena. Nau
č
nici su osmišljavali
programe i doktrine a profesionalne organizacije, prate
ć
i rezultate prakti
č
nih
ostvarenja, postavljali su koncepte za razne uslove i sredine. Ono što može da se
uo
č
i kroz dosadašnju praksu, to je da ne postoji globalna programska doktrina
usled dubokih razlika u domenu kulturoloških, industrijskih i mentalnih
specifi
č
nosti pojedinih naroda ili civilizacijskih celina.
6. LITERATURA
1.
Bulat V.,
Teorija organizacije
, Informator, Zagreb, 1977.Tourki M.,
2.
Fayol H.,
Administracija i organizacija industrijskih i drugih tehni
č
kih
preduze
ć
a
, Ministarstvo trgovine i industrije, Beograd, 1920.
3.
Taylor F.,
Nau
č
no upravljanje
, Rad, Beograd, 1967.
4.
Holt K.,
Managament and Organization through 100 years
,
Technovation, 1999.
5.
Khandwall P.,
The Design of Organization
, NewYork, 1977.
6.
Donoldson L.,
The Contigency Theory of Organizations
, Sage
Publications, London, 2001.
7.
Drucker P.,
The Practice of Management
, Pan Piper, London, 1970.
8.
Hamel G.,
Talk to the Strategic Planning Society Conference
, 1997.
9.
Thampson J.,
Strategic Management–Awareness and Change
,
Tompson Business Press International, 1997.
10.
Camp C.,
Benchmarking: The Search for industry best practices that
lead to superior performance
, Quality Press, Milvaukee, 1987.
11.
Karlof B., Ostblom S.,
Benchmarking–A Sign post to Excellence in
Quality and Productivity
, Wiley, New York, 1993.
12.
Watson H.,
Strategic Benchmarking Hpw to rate your Compan
.
s
Performance against the World s Best
, Wiley, New York, 1993.
13.
Dobyns L., Crawford C.,
Quality or Else: The Revolution in World
Business
, Houghton Mifflin, Boston, 1991.
14.
Stoner J., Freeman E., Gilbert D.,
Menažment
, Želnid Beodrad,
Beograd, 2000.
15.
Sila I., Ebrahimpour M.,
Examining the effects of contexstual factors
on TQM and performance through the lens of organizational theori es:
An empripical study
,
Journal of Orevations Management, No.26, 2007.
16.
Makayo T., Hikida K., Sanada F.,
Effects of ISO 9000 series on quality
systems and their performance
, International Conference on Quality,
Yokohama, 1996.
17.
Todorovi
ć
J.,
Japanski menadžment
, Mrlješ, Beograd, 2000.
138
Tehnika i praksa, Broj 3, 2010.

140
Tehnika i praksa, Broj 3, 2010.
Tehnika i praksa, Broj 3, 2010.
141
UPUTSTVO AUTORIMA
Č
asopis
Tehnika i praksa
objavljuje nau
č
ne i stru
č
ne radove iz oblasti
ma
š
instva, elektrotehnike, informatike, grafi
č
ke tehnike i in`enjerskog menad
ž
meta.
Rad treba da sadr
ž
i:
rezime
,
uvod
,
razradu, zaklju
č
ak i literaturu.
Rukopis
treba da je pisan sa jednostrukim proredom (B5-ISO format), koriste
ć
i font Times
New Roman.
Naslov rada dati na srpskom i engleskom jeziku. lspod naslova rada staviti
ime i prezime svakog autora bez titula, zvanja i funkcija (u fusnoti naziv radne
organizacije i mesto u kojoj je zaposlen). Uz rad dostaviti imejl adresu autora.
Rezime rada i klju
č
ne re
č
i dati na srpskom i engleskom jeziku.
Tabele treba numerisati po redu kako se pozivaju u tekstu. U tabelama ne
treba dati rezultate koji su prikazani u rukopisu, npr. slikama).
Posebnu
pa
ž
nju treba posvetiti izradi
crte
ž
a
,
dijagrama
i
grafi
č
kih priloga,
koji treba da su jasni, pregledni, bez suvi
š
nih detalja i teksta. S obzirom da se grafi
č
ki
prilozi smanjuju, slova, brojevi i simboli treba da su dovoljno veliki da su nakon
smanjenja jasno uo
č
ljivi i
č
itljivi. Fotografije ili druge ilustracije treba da su crno-bele
i zadovoljavaju
ć
e rezolucije (min. 150 dpi).
Svaka
jedna
č
ina se numeri
š
e arapskim brojem u zagradi, npr. (1), (2) itd.,
redom kojim se pojavljuju u tekstu. U tekstu se pozivati na broj jedna
č
ine, npr.
jedna
č
ina (3)...
Skra
ć
enice i simbole
−
oznake treba objasniti pri prvoj upotrebi u tekstu.
Pridr
ž
avati se Me
đ
unarodnog sistema jedinica (SI) i Zakona o mernim jedinicama i
merama, kao i preporu
č
enih IUPAC-ovih simbola fizi
č
kih i hemijskih veli
č
ina.
Literaturni navodi se numeri
š
u onim redom kojim se pojavljuju u tekstu,
arapskim brojevima normalne veli
č
ine u uglastim zagradama, npr.
[1], [2,3], [4-7].
Skra
ć
ene naziva
č
asopisa treba navoditi prema me
đ
unarodnom kodeksu za
skra
ć
ivanje naslova periodi
č
nih publikacija. Naro
č
itu pa
ž
nju treba posvetiti
redosledu navo
đ
enja podataka u interpunkciji.
Detaljno uputstvo autorima na sajtu Visoke
š
kole tehni
č
kih strukovnih
studija,
Č
a
č
ak:
http://www.visokaskolacacak.edu.rs/
Podno
š
enje rukopisa
Rukopise u elektronskoj formi, pripremljene u skladu sa ovim uputstvom,
slati na adrese urednika
Recenzija
Kona
č
nu odluku o kategorizaciji rada i
š
tampanju rada donosi Uredni
š
tvo
č
asopisa.
Adrese urednika
Ivo Vlastelica, Visoka
š
kola tehni
č
kih strukovnih studija, Svetog Save 65,
Č
a
č
ak,
Radisav
Đ
uki
ć
, Visoka
š
kola tehni
č
kih strukovnih studija, Svetog Save 65,
Č
a
č
ak,

Tehnika i praksa, Broj 3, 2010.
143
144
Tehnika i praksa, Broj 3, 2010.
Želiš da pročitaš svih 1 strana?
Prijavi se i preuzmi ceo dokument.
Slični dokumenti
Ovaj materijal je namenjen za učenje i pripremu, ne za predaju.