Išikava dijagram za proceduru opšteg tok ispitivanja Pregled
Univerzitet u Novom Sadu
Tehnički fakultet „Mihajlo Pupin“
Zrenjanin
SEMINARSKI RAD
Predmet:
Upravljanje kvalitetom
Tema:
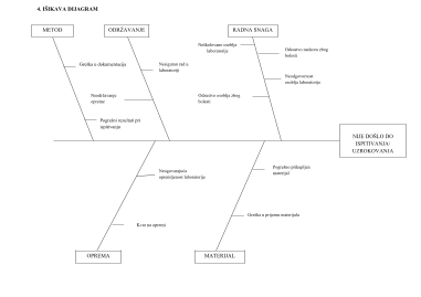
Išikava dijagram za proceduru za opšteg
toka ispitivanja
Problem:
Nije došlo do ispitivanja/uzrokovanja
primljenog materijala
Predmetni nastavnik: Student:
Prof. dr Dragan Ćoćkalo Tamara Komatina IZ 24/13
Zrenjanin, 2016.
S A D R Ž A J
1.
Definisanje problema …………………………………… 3
2. Generisanje skupa potencijalnih uzroka problema …... 4
3. Izbor kategorija problema ……………………………... 5
4. Išikava dijagram ………………………………………... 6

Želiš da pročitaš svih 6 strana?
Prijavi se i preuzmi ceo dokument.
Slični dokumenti
Ovaj materijal je namenjen za učenje i pripremu, ne za predaju.