Čovjek kao biće potreba Pregled
1
UNIVERZITET U TRAVNIKU
EDUKACIJSKI FAKULTET
PEDAGOGIJA I PSIHOLOGIJA
ČOVJEK KAO BIĆE POTREBA
SEMINARSKI RAD IZ TEORIJE ODGOJA
Kandidatkinja: Mentor:
Jovana Marković Doc. dr. Nusreta Omerdić
Travnik, jul, 2020.
2
SADRŽAJ
1. UVOD..............................................................................................................3
2. HIJERARHIJA ČOVJEKOVIH POTREBA...................................................4
3. SAMONADMAŠIVANJE...............................................................................8
3.1. Bitne odlike samoostvarenih ljudi..................................................................8
4. SAVREMENA KVALIFIKACIJA LJUDSKIH POTREBA.........................10
5. SVOJSTVA POTREBA.................................................................................11
6. ZAKLJUČAK.................................................................................................13
7. LITERATURA...............................................................................................14

4
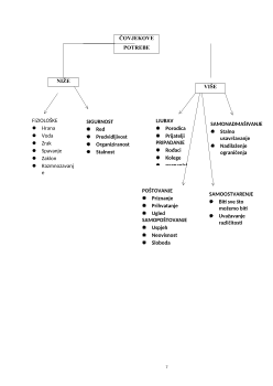
2. HIJERARHIJA ČOVJEKOVIH POTREBA
Francuski književnik Émile Zola rekao je da su ljudi životinje kojima upravljaju
njihovi nagoni. Naime, određene biološke potrebe, poput potrebe za hranom, dijelimo
sa životinjama. Međutim, ljudskom biću svojstvenje i duh. Potreba za ljubavlju, za
stvaranjem i ljepotom duhovne su odlike čovjeka koje ga odvajaju od životinja. Ako
bilo koja potreba – tjelesna, nagonska ili duhovna – nije zadovoljena, može doći do
značajnih poremećaja u radu tijela ili u čovjekovu ponašanju.
Savremena psihologija ljestvicu čovjekovih potreba dijeli na niže i više.
Niže potrebe
dijelimo sa svim ljudima, ali i životinjama, dok su
više potrebe
svojstvene uglavnom
čovjeku. Što je neka potreba viša, to je ona specififičnija za pojedinu osobu. Kako
svaka niža potreba biva zadovoljena, tako se pojavljuje viša. I tako neprestano. Niže
potrebe su:
1. Tjelesne potrebe organizma – primarne biološke potrebe
Tjelesne potrebe su najvažnije, najosnovnije i najjače od svih potreba jer njihovo
nezadovoljenje može dovesti do smrti organizma. U njih ubrajamo potrebu za
hranom, vodom, zrakom, spavanjem (sl. 1-1), produžetkom vrste (razmnožavanjem),
zaklonom od vremenskih nepogoda te potrebu za izlučivanjem otpadnih tvari.
Potreba za spavanjem, sanjanjem. (sl. 1-1)
2. Potreba za sigurnošću
Potreba za sigurnošću predstavlja temeljnu psihološku potrebu koja se javlja kad su
tjelesne potrebe relativno zadovoljene. U nju ubrajamo potrebe za stalnošću ili
rutinom (sl. 1-2 A i B), redom, predvidljivošću, organiziranošću svoga svijeta u bližoj
i daljoj budućnosti.
Porodični ručak (sl. 1-2 A) Pranje zuba (sl. 1-2 B)
Želiš da pročitaš svih 14 strana?
Prijavi se i preuzmi ceo dokument.
Slični dokumenti
Ovaj materijal je namenjen za učenje i pripremu, ne za predaju.