Organizacija preduzeća Pregled
VISOKA TEHNIČKA ŠKOLA SRUKOVNIH STUDIJA
ZVEČAN
SPECIJALISTIČKE STRUKOVNE STUDIJE
SEMINARSKI RAD
Предмет:
Менаџмент развојем предузећа
Tema: Organizacija preduzeća
Preduzece „Inos-napredak“doo Šabac
Profesor
:
Student:
Mr Danijela Zubac Dragan Radivojević 1/2012
Maj, 2013.
SADRŽAJ
1. Uvod ................................................................................................ .. 3
1.1.
Naziv i sedište preduzeća ........................................................... .3
1.2.
Delatnost i istorija preduzeća ...................................................... 3
1.3.
Cilj seminarskog rada .................................................................. 3
2. Snimak postojećih tokova informacija ................................................ 4
2.1.
Organizaciona struktura firme ............................................... ...... 4
2.2.
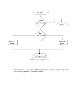
Tokovi u procesu .......................................................................... 6
2.3.
Analiza postojećeg stanja ............................................................ 9
3. Uočeni problemi i predlog rešenja problema ....................................... 10
3.1.
Opis uočenih problema .................................................................10
3.2.
Predlog rešenja ............................................................................. 11
Zaključak ..................................................................................................12
Literatura ................................................................................................. .13

2. Snimak postojećih tokova informacija
2.1. Organizaciona struktura firme
Grafički prikaz organizacione strukture „INOS-NAPREDAK“ DOO ŠABAC
sl.1
proizvodnja
skladište gotovih
proizvoda
baliranje
razvrstane sirovine
odeljenje za
razvrstavanje
sirovine
skladište sirovina
nabavka
prodaja
knjigovotsvo
komercijalni
direktor
direktor
Želiš da pročitaš svih 13 strana?
Prijavi se i preuzmi ceo dokument.
Slični dokumenti
Ovaj materijal je namenjen za učenje i pripremu, ne za predaju.