Projektovanje informacionog sistema za agenciju WWPCG Pregled
SEMINARSKI RAD
OPIS
PROJEKTOVANJE INFORMACIONOG SISTEMA ZA
AGENCIJU WWPCG
Prof . Marko Popović Student: Peruničić Ranko
3-17/07-1
1
1. Analiza realnog sistema
U ovom radu se opisuje projektovanje informacionog sistema za neki složen realan sistem.
Pod sistemom se podrazumeva: “celina izvesnih vremenski promenljivih delova koji teže
ostvarenju nekog zajedničkog cilja, pri čemu je svaki deo sa ostatkom celine povezan
posredstvom neke fizičke ili logičke relacije”.
Realan sistem koji sam odabrao da posmatram je agencija „
WVPCG
agencija za
posredovanje u osiguranju d.o.o“ koja se bavi posredovanjem u prodaji osiguranja.Agencija,
koju sam posmatrao, već posjeduje računarski podržan informacioni sistem, kojim zaposleni
nisu zadovoljni i zbog toga ću pokušati da isprojektujem bolji. Prije početka projektovanja
prvo je potrebno sagledati sistem, njegovo okruženje, spoljašnje entitete, tokove podataka i
procese koji se u njemu obavljaju.
Agencija WVPCG u Crnoj Gori je deo međunarodne grupacije za finansijsko
savjetovanje WVP Group, sa sjedištem u Grazu. WVP Group osnovana je 1985. godine sa
idejom stručnog savjetovanja klijenata o finansijskim ulaganjima. Danas posluje u 15 zemalja
srednjoistočne Evrope. WVPCG je osnovana 2004. godine u Budvi. Agencija komunicira sa
spoljasnim entitetima kao sto su buduci korisnici njihovih usluga, klijenti, i maticnom frimom
WVP u Gracu. To se može prikazati dijagramom konteksta ( slika 1.) Agencija poseduje
mnogobrojna skladišta podataka u kojima se čuvaju dokumenta neophodna za obavljanje svih
procesa koji se ovde odvijaju. Procesi koji se ovdje odvijaju su predstavljanje programa koje
agencija nudi, sam marketing agencije, prikupljanje podataka od samih klijenata, ovjeravanje
ugovora o saradnji sa klijentima, pronalazenje samih klijenata i drugi. Između svih ovih
entiteta, procesa i skladišta razmenjuju se podaci a njihovo kretanje se predstavlja tokovima
podataka.
Slika 1.1 Klasifikaciona struktura preduzeća WVPCG
2
WVPCG
Asministracija
Agenti
Osiguravajuće
Kuće
Računovodstvo
Knjigovodstvo
Komercijalni
sektor

Naziv studije slučaja:
WVPCG
Naziv primera slučaja:
1. promocija
Smisao primjera slučaja:
promovisanje ponude osiguravajućih kuća
Pobuda interna - radnik agencije: vrijeme promocije
Važni ulazi
Važni izlazi
Opis ulaza
Izvor podataka
Opis izlaza
Odredište podataka
podaci o klijentu
klijent
ponude agencije
promotivni materijali
klijent
zahtevi klijenta
klijent
podaci o agentu
vizit karta
klijent
Koraci aktivnosti
Struktura tokova podataka
1. Agent predstavlja agenciju i osiguravajuće
kuće
I
1,1
= podaci o agenciji
(e-mail,broj telefona,adresa)
I
1,2
= formular da popuni klijent
2.
Klijent
daje svoje podatke
U
2,1
= I
1,1
; U
2,2
= I
1,2
;
I
2,1
= formular sa podacima o klijentu
(ime,prezime,firma u kojoj je zaposlen,
e-mail,broj telefona)
3. Agent upoznaje klijenta sa detaljima
ponuda različitih programa
U
3,1
= I
2,1
; I
3,1
= opis ponude
(vrsta osiguranja, sami detalji oiguranja,
način plaćanja, način rasta njegove premije,
moguće isplate u slučaju nezgode,smrti...)
4.
Klijent
bira uslugu iz ponude
U
4,1
= I
3,1
; I
4,1
=izabrana ponuda;
5.Agent daje svoje podatke radi daljeg
kontakta i realizacije posla
U
5,1
= I
4,1
; I
5,1
:podaci o agentu
(ime,prezime,broj telefona,e-mail)
6.
Klijent
prima podatke o agentu
U
6,1
= I
5,1
;
4
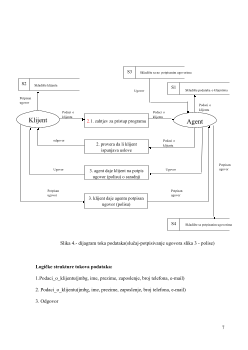
DTP za primer slučaja 1 –promocija ponuda osiguravajućih kuća
slika 2.- DTP -promovisanje agencije
Logičke strukture tokova podataka:
1.Promotivni_materijal_agencije(
, broj telefona, adresa)
2.Promotivni_materijal_agencije(
, broj telefona, adresa)
3.Formular_sa_podacima_o_klijentu(
,ime, prezime, firma u kojoj je zaposlen , broj
telefona)
5
Promotivni
materijal
Klijent
1.1. predstavljanje programa
1.2. ponude agencije –korak 3
1.3 davanje podataka agencije –korak 5.
Promotivni
materijal
Upit Promotivni
materijal
Podaci
o
klijentu
Podaci
o klijentu
S1
Skladište podataka
o klijentima
Vrsta polise
Klijent
Vrsta polise
S2
Skladište primljenih podataka
poslovne
vizit karta
vizit karta
vizit karta
S2
materijal
vizit karta
Želiš da pročitaš svih 16 strana?
Prijavi se i preuzmi ceo dokument.
Slični dokumenti
Ovaj materijal je namenjen za učenje i pripremu, ne za predaju.