Висока пословна школа струковних студија Блаце

Семинарски рад из предмета Маркетинг

 

Тема: 

Цена као инструмент маркетинг микса

Проф. Др.Драгана Ђурић

Студент: Кристина Валић 82/16п

Јагодина, мај  2018.год

Садржај

Увод.....................................................................................................................................................4

1. Улога цене у маркетинг миксу..............................................................................................4-5

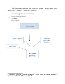
2. Фактори који утичу на формирање цене....................................................................... 5-6

2.1. Пословни и маркетинг циљеви предузећа............................................................................7

2.2. Стање тражње................................................................................................................7-8

2.3. Трошкови..............................................................................................................................8-9

2.4. Конкуренција.....................................................................................................................9-10

3. Принципи формирања цена...............................................................................................10-12

4. Формирање коначне цене..................................................................................................12-13

Закључак.......................................................................................................................................14

Литература....................................................................................................................................15

background image

Производ представља све оно што се тржишту може понудити, а може да задовољи 

нечије потребе. То могу бити предмети, идеје, услуге, организације....Када се говори о 

производу као инструменту маркетинг микса, мисли се на развој таквог производа каквог 

купац жели. Са аспекта маркетинг микса овде се разматрају одлуке о

 

ширини и дубини 

линије   производа,   квалитету,   амбалажи,   као   и   о   додатним   услугама,   сервису, 

гаранцијама...

Цена представља износ новца који се тражи за одеђени производ или услугу, који 

плаћају купци како би могли да користе или поседују одређени производ. У овом делу 

маркетинг микса формира се цена, креирају се ценовници, доносе се одлуке о условима 

плаћања, рабатима, роковима плаћања. Цена се може посматрати на два начина. Први је да 

она полази од конкуренцијске цене, а други је да она полази од спремности купаца да 

плате одређену цену.

Промоција је процес комуницирања између предузећа и купаца са циљем да се 

створи позитиван став о производима и услугама који води ка њиховом фаворизовању у 

процесу куповине на тржишту. Ту спадају активности које шаљу поруке потрошачима о 

производу и уверавају их да их купе. У овом делу маркетинг микса прави се медиа план и 

промотивни микс, планирају се промотивне акције, ради се на ширењу публицитета и 

грађењу позитивних асоцијација о производу и самом бренду.

Дистрибуција   представља   све   активности   које   производ   приближавају   крајњим 

корисницима. Овде се доносе одлуке о начинима продаје и дистрибуције, броју карика у 

ланцу   продаје,   географској   покривености   тржишта,   начинима   транспорта.   Задатак 

дистрибуције  је обезбеђење приступачности производа у одређено време на одређеном 

месту.

Сва   четири   елемента   маркетинг   микса   су   подједнако   важни,   као   и   њихова 

међусобна комбинација. Сваки од њих треба бити заступљен или у супротном предузеће 

неће   остварити   очекивани   успех.   Њихова   комбинација   зависи   од   делатности   којом   се 

одређено   предузеће   бави.   Основни   циљ  маркетинг   микса   да  предузеће  путем   његових 

елемената   утиче   на   задовољење   потреба   потрошача,   тако   да   су   уствари   сви   елементи 

усмерени ка потрошачу. Ипак суштински елемент је цена. Она се за разлику од других 

елемената   може   користити   самостално,   због   тога   што   се   она   користи   у   различитим 

варијантама. Цена је компромис понуде и тражње који настаје на тржишту.

1. Улога цене у маркетинг миксу

1

Цена   је   један   од   најосетљивијих   инструмената   маркетинга.За   успех   пословања 

предузећа   пресудно   је   да   се   продајне   цене   правилно   обликују.   Цене   не   смеју   бити 

утврђене ни превише ниско ни превише високо, јер у супротном предузеће не би могло да 

искористи ситуацију на тржишту.

Цена  се   изражава   у   новчаном   облику  као  израз   вредности   робе   и   услуга   на 

тржишту. То је вредност која се плаћа за неки производ или услугу. Постоје мишљења да 

је цена главни фактор који економију држи у равнотежи, односно доводи у равнотежу 

понуду и тражњу са факторима производње. Веома је значајна за потрошаче.  Преко ње 

предузеће   остварује   приход,   мери   тржишно   учешће   и   профитабилност   фирме.  Свака 

промена цене утиче на приход, обим продаје и трошкова пословања, а преко њих и на 

добит. Да би се остварила добит цена мора да постане интегрални део стратегије не само 

маркетинга него и предузећа.

Цена   је   један   од   инструмената   маркетинг   микса   који,   било   самостално   или   у 

комбинацији   са   осталим   инструментима,   треба   да   омогући   реализовање   циљева 

предузећа.Цена је средство а не циљ маркетинг активности.У маркетингу цена је веома 

значајно   средство   и   незаобилазни   инструмент   маркетинга.

2

Свака   озбиљнија   промена   у 

осталим инструментима маркетинг микса (производу, диструбуцији и промоцији) захтева 

преиспитивање   улоге   цене   у   комбинацији   инструмената   за   одређени   тржишни 

сегмент.Промене у производу често значе и промерне у цени.Цена има утицај на обим 

продаје ангажованих канала продаје производа.

Правила   за   одређивање   цена   у   пракси   нису   строго   дефинисана.Предузеће   се   у 

одређивању   цена   сусреће   са   многим   потешкоћама   које   су   посебно   изражене   при 

пласирању   новог   производа   или   освајања   новог   тржишта.   Приликом   одређивања   цена 

1

 Др Стеван Васиљев ,, Маркетинг принципи,, , Нови Сад, стр.272

2

 Др Момчило Милисављевић ,,Маркетинг,,, Београд,,, 2003

Želiš da pročitaš svih 16 strana?

Prijavi se i preuzmi ceo dokument.

Slični dokumenti

Ovaj materijal je namenjen za učenje i pripremu, ne za predaju.