Ocena kvaliteta softverskih proizvoda Pregled
TEHNIČKI FAKULTET „MIHAJLO PUPIN“ ZRENJANIN
Seminarski rad iz predmeta Sistem kavliteta u informatici
O
O
C
C
E
E
N
N
A
A
K
K
V
V
A
A
L
L
I
I
T
T
E
E
T
T
A
A
S
S
O
O
F
F
T
T
V
V
E
E
R
R
S
S
K
K
I
I
H
H
P
P
R
R
O
O
I
I
Z
Z
V
V
O
O
D
D
A
A
Profesor dr Biljana
Radulović
Student: Milan
Petrović 03/05-13
Smer: Prof. tehnike i informatike
Zrenjanin 30.05.2012.
2
SADRŽAJ:
1. Uvod................................................................................................................. 2
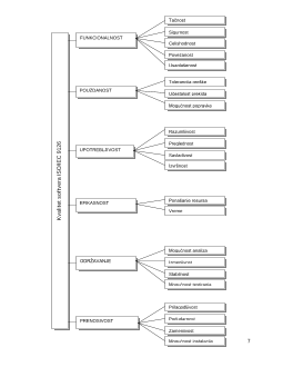
2. Standard za ocenu kvaliteta softvera ISO/IEC 9126........................................ 5
3.
Metodologija odreĎivanja kvaliteta................................................................... 8
4.
Zaključak........................................................................................................ 13
5. Literatrura....................................................................................................... 14

4
Koje
će se metrike primeniti zavisi od faze u ţivotnom ciklusu softvera u kojoj se
vrši vrednovanje. Interne metrike se primenjuju u fazi projektovanja dok se eksterne
metrike primenjuju kada je softver u fazi
korišćenja. Ako zahtevi eksternog kvaliteta nisu
ostvarljivi rezultati vrednovanja se mogu koristiti kao povratna informacija za modifikaciju
karakteristika softvera u cilju da se
poboljša eksterni kvalitet, što znači da vrednovanje
podrţava iterativni proces poboljšanja.
Želiš da pročitaš svih 14 strana?
Prijavi se i preuzmi ceo dokument.
Slični dokumenti
Ovaj materijal je namenjen za učenje i pripremu, ne za predaju.