Preduzeće kao ekonomsko-pravna institucija: studija slučaja “rolo as” Pregled
УНИВЕРЗИТЕТ У ПРИШТИНИ
Правни факултет
Косовска Митровица
СЕМИНАРСКИ РАД
Предмет:
Основи економије
Тема:
ПРЕДУЗЕЋЕ КАО ЕКОНОМСКО-ПРАВНА ИНСТИТУЦИЈА
-РОЛО АС
Ментор:
Студент:
Проф. др Љубомир Митровић
Анђела Зорнић 120/2018
Краљево, април, 2019. год
Садржај:
Увод.................................................................................................................................1
1. Друштва са ограниченом одговорношћу........................................................2
2. Назив и седиште предузећа...............................................................................3
3. Делатност и историја предузећа.......................................................................3
4. Циљ рада.............................................................................................................4
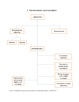
5. Организациона структура фирме.....................................................................5
6. Биланс имовине предузећа и биланс успеха предузећа.................................7
7. Бизнис план........................................................................................................9
Закључак.......................................................................................................................11
Литература....................................................................................................................12

1. Друштво са ограниченом одговорношћу
Као што смо нагласили у друштва капитала спадају друштва са ограниченом
одговорношћу и акционарско друштво.
Друштва са ограниченом одговорношћу (ДОО) је привредно друштво које оснива
једно или више правних и/или физичких лица у својству чланова друштва, ради обављања
одређене делатности под заједничким пословним именом.
Да би се основало ДОО потребно је најмање једно лице (једночлано ДОО), а
максималан број чланова је до 50. Уколико дође до повећања броја чланова овог друштва,
али не више од 100 и то се задржи на дужи временски период од годину дана ово друштво
мења правну форму и прелази у форму затвореног акционарског друштва.
ДОО се оснива на основу оснивачког акта- ако друштво оснива једно лице или на
основу уговора о оснивању, ако оснива два или више лица.
ДОО за своје обавезе одговара целокупном уложеном имовином, али чланови
друштва не одговарају својом имовином на обавезе друштва. Новчани део основног
капитала овог друштва, мора да износи најмање 500 евра у динарској противвредности по
средњем курсу.
ДОО може имати следеће органе: скупштину, директора или управни одбор,
ревизора и стручног повереника. Скупштина је орган власника и њу чине сви члановии
друштва. Може бити редовна и ванредна. Директор врши функцију руковођења. Што се
тиче органа надзора треба нагласити да он није обавезан за ово друштво.
У мом раду, покушаћу да објасним пословање предузећа као економско-правне
институције и пословање друштва са ограниченом одговорношћу фирме „РОЛО АС“
САМАИЛА које успешно послује већ дуги низ година и има за циљ даље унапређење
пословања.
Митровић Љ., Цветановић С., „Основи економије“, Приштина-Косовска Митровица, 2012.
Želiš da pročitaš svih 14 strana?
Prijavi se i preuzmi ceo dokument.
Slični dokumenti
Ovaj materijal je namenjen za učenje i pripremu, ne za predaju.