Što e sistem,a što informacioen sistem Pregled
Page
1
of
3
Што е систем,а што информациоен систем?
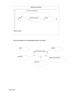
Шематски приказ на истото.
Систем
претставува збир на организирани и меѓусебно поврзани елементи
заради остварување на заедничка цел преку користење на
податоци,информации,енергија или материја во одреден временски период за да
произведат информации,енергија,материја или организми како излез. Општо
прифатена и најчесто користена дефиниција за поимот систем е :
Систем е збир на меѓусебно поврзани компоненти кои функционираат заедно
заради остварување на одредена цел.
Елементите се организирани,структурирани и поврзани заради процесирање на
влезот во системот. Функционирањето на системот претставува реализација на
одредени процеси, со кои се обезбедува претворање на влезот (input) или
влезните ресурси (материја,енергија,информации,луѓе итн.) во претходно
дефиниран и посакуван излез (output). Неопходен елемент кој го овозможува
функционирањето е повратната врска кој овозможува контрола на излезот и
измени во влезот при отстапување на излезот од планирањето.За системот е
карактеристично тоа што во однос на надворешната околина мора да поседуваат
одреден степен на организираност. Тој постои и функционира во околина која е
составена од други системи.Системот е одделен од својата околина со својата
граница.Некои од основните поими поврзани со системите се:
Влез и излез во/од системите
Состојба на системот
Параметри на системот
Нарушувања на системот
Преоден режим на системот
Стабилност на системот
Однесување на системот
Повратна врска
Структура на системот
Информационен систем
претставува збир од комбинации од хардвер,софтвер и
телекомуникациски мрежи кои луѓето ги изградиле и ги користат за
собирање,креирање,дистрибуција на корисни податоци во организацииите.Тоа е
систем кој прима податоци како влез – input и ги процесира/обработува во
Page
2
of
3
информациски производи како излез – output. Основните активности на
информационите системи се : влез на податоци, процесирање, излез на
информации,складирање и контрола. Користењето на информационите системи
ги овозможува следните предности :
Автоматизацијата ги прави работите побрзи
Организираното учење ги прави работите подобри
Стратегијата за поддршка ги прави работите попаметни
Целта на информациониот систем е да обезбеди корисни податоци за
корисниците.Информационите системи може да се локални или глобални или
огранизациски или имплементирани.
Користењето на информациониот систем внатре во фирмата е традиционален
сака/не сака однос :
Судир помеѓу технички поткованите вработени и оние кој не се упатени во
информатичките технилогии
Лош сервис, лош однос
Кај информационите системи има 3 нивоа на одлучување во организациите:
1. Operational Level - оперативно ниво ( дното )
2. Managerial Level – менаџерско ниво ( средина)
3. Executive Level – Извршно ниво ( врв )
Генерални типови на информациони системи:
Transaction Processing Systems (TPSs) – Системи за обработка на
трансакции
Management Information Systems ( MISs) – Meнаџмент информациони
системи
Executive Infrmation Sustems ( EISs) – Извршни информациони
системи
Шематски приказ на систем :

Želiš da pročitaš svih 3 strana?
Prijavi se i preuzmi ceo dokument.
Slični dokumenti
Ovaj materijal je namenjen za učenje i pripremu, ne za predaju.