Učenje preferencija Pregled
Учење преференција
Факултет организационих наука
Центар за пословно одлучивање
delovi slajdova uzeti sa:
Eyke Hüllermeier (2015), Modeling Decisions for
Artificial Intelligence, Plenary talk, MDAI 2015
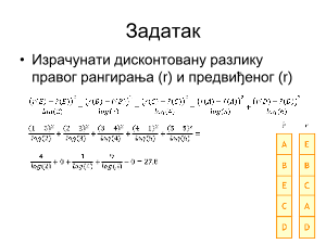
Садржај предавања
• Примери примена, врсте података и
евалуација
• Учење преференција из одговора ДО
• Учење преференција на основу
података о ДО
– Процена преференција од сличних ДО

Научене или исказане
преференције
Научене или исказане
преференције

Примене
Želiš da pročitaš svih 25 strana?
Prijavi se i preuzmi ceo dokument.
Slični dokumenti
PDF
Menadžment
Ekonomski fakultet
Teodora Birsl
12 str.
18. april 2026.
Ovaj materijal je namenjen za učenje i pripremu, ne za predaju.